Grain boundary segregations in high entropy CoNiCrFeMn alloy. Atomistic MD/MC simulation
- Authors: Kar’kin I.N.1, Kar’kina L.E.1, Gornostyrev Y.N.2
-
Affiliations:
- Mikheev Institute of Metal Physics, Ural Branch, Russian Academy of Sciences
- Mikheev Institute of Metal Physics, Ural Branch, Russian Academy of Scienc
- Issue: Vol 126, No 1 (2025)
- Pages: 38-45
- Section: СТРУКТУРА, ФАЗОВЫЕ ПРЕВРАЩЕНИЯ И ДИФФУЗИЯ
- URL: https://ogarev-online.ru/0015-3230/article/view/288525
- DOI: https://doi.org/10.31857/S0015323025010051
- EDN: https://elibrary.ru/BZXSWO
- ID: 288525
Cite item
Abstract
The formation of grain boundary segregations in the equiatomic high-entropy alloy (HEA) CoNiCrFeMn upon annealing at moderate temperatures was studied using atomistic MD/MC simulation. It has been established that at the early stage of annealing, regardless of the type of grain boundaries (GBs), two types of regions with chemical short-range order Ni–Mn–Cr and Fe–Co are formed in the volume of grains. With increasing annealing time, a pronounced tendency to the formation of unusually wide segregations on the GB is observed. The main element enriching the grain size is Cr, and Fe–Co clusters are displaced to the center of the grain. The influence of GB on the redistribution of alloy components and the phase stability of HEA is discussed.
Full Text
ВВЕДЕНИЕ
Высокоэнтропийные сплавы (High Entropy Alloys, HEA) привлекают большое внимание из-за их уникальных свойств и перспектив практического использования [1–3]. HEA характеризуются коррозионной стойкостью, высокими прочностными и пластическими свойствами. Известным примером однофазного HEA является эквиатомный ГЦК-сплав CoNiCrFeMn, впервые предложенный B. Cantor [4]. При отжиге в области умеренных температур (450 < Т < 900°С) сплав распадается с образованием различных фаз. Распаду сплава предшествует формирование химического ближнего порядка (Chemical Short-Range Order, CSRO), который может существенно влиять на прочностные свойства HEA [5–12]. Поэтому образование CSRO в процессе отжига HEA активно исследуется в последние годы как экспериментально [13, 14], так и теоретически [8, 9, 15–17].
Образование ближнего порядка в сплаве CoNiCrFeMn исследовано в работе [16] с использованием первопринципного MК-моделирования. Показано, что в ферромагнитном состоянии предпочтительным является образование пар Cr–Cr и Cr–Mn в положении вторых соседей. Однако вследствие ограничений использованного подхода в работе не удалось изучить эволюцию CSRO при отжиге. В работе [18] с использованием атомистического МД/МК-моделирования установлено, что в НЕА CoNiCrFeMn в процессе выдержки при T = 723 К образуются два типа областей химического ближнего порядка. Первые содержат преимущественно атомы Fe–Co, вторые представляют собой обогащенные Cr области, на границах которых находятся атомы Ni и Mn. Показано, что формирование ближнего порядка включает несколько этапов, последовательность которых определяется величиной Cr–Cr, Fe–Co и Ni–Mn взаимодействий.
В работах [19–21] показано, что измельчение зерна однофазных сплавов до размера ~100 нм позволяет существенно увеличить прочность HEA, что свидетельствует о важном вкладе зернограничных механизмов упрочнения. Изучение дефектной структуры и твердости в нанокристаллическом HEA CoCrFeNiMn показало, что уменьшение размера зерна до ~30 нм сопровождается существенным возрастанием плотности дислокаций и вероятности образования двойниковоподобных дефектов [20].
Детальных исследований структуры ГЗ в высокоэнтропийных сплавах в настоящее время не проведено. В работе [22] теоретически изучены плавление, механические свойства и механизмы деформации сплава CoCrFeNiMn в нанокристаллическом состоянии. Установлено, что при уменьшении размера зерна до 2 нм важнейшими механизмами пластической деформации HEA становятся изменение формы зерна, образование дефектов упаковки и аморфизация.
В настоящей работе с использованием комбинированного МД/МК-моделирования исследованы перераспределение химических элементов в объеме зерна и вблизи специальных симметричных ГЗ наклона Σ5{013}<100> и Σ5{012}<100> в процессе отжига эквиатомного HEA CoNiCrFeMn. Показано, что на ГЗ при отжиге происходит образование выраженных сегрегаций Cr и Mn.
МЕТОД МОДЕЛИРОВАНИЯ
Для исследования были выбраны ГЗ, которые имеют наименьшие значения энергии в чистых металлах [23], а именно симметричные специальные ГЗ Σ5{013}<100> и Σ5{012}<100>. Фрагменты стартовых конфигураций рассматриваемых ГЗ представлены на рис. 1. Блок моделирования содержал два зерна, разделенных одной из рассматриваемых границ, расположенной в его центре. Число атомов в бикристалле изменялось в зависимости от типа ГЗ и составляло (4–8) × 104.
Рис. 1. Фрагменты стартовых конфигураций бикристаллов с ГЗ Σ5{013}<100> (а) и Σ5{012}<100> (б). Зеленые линии показывают структурные единицы, заштрихованные и не заштрихованные кружки – атомы в двух соседних плоскостях {100}. Расстояния по осям даны в Ả.
В стартовой конфигурации атомы пяти сортов Co, Ni, Cr, Fe, Mn, входящие в состав НЕА, были случайно распределены по позициям ГЦК-решетки; концентрация каждого элемента сплава составляла 20 ат. %. Чтобы в стартовой конфигурации вблизи ГЗ обеспечить концентрацию пяти компонент сплава, близкой к средней по объему зерна, размеры блока моделирования вдоль двух направлений в плоскости границы были существенно увеличены по сравнению с обычно используемыми для чистых металлов; в этих направлениях были сохранены периодические граничные условия. Вдоль направления <100> в плоскости ГЗ ({013} или {012}) размер кристаллита составлял 12 параметров решетки (а = 3.59 Å), поперечном направлении (15–16) а. Размер зерен во всех случаях вдоль направления, перпендикулярного плоскости ГЗ, составлял ~20 нм (~50a). В этом направлении также применены периодические граничные условия, что приводит к появлению второй (фиктивной) Σ5 ГЗ с противоположным знаком вектора Франка.
Средние концентрации атомов вблизи ГЗ в стартовой конфигурации, вычисленные для слоя шириной, соответствующей поперечным размерам структурного элемента, оказались близки к номинальной концентрации в сплаве (отклонение не превышало 5 ат. %). Для моделирования использовали пакет LAMMPS [24] и предложенные в [25] многочастичные MEAM (modified embedded-atom method) потенциалы межатомного взаимодействия. Следует отметить, что межатомный потенциал, более последовательно описывающий многочастичные взаимодействия, был предложен в [26]. Поскольку вопрос о его применимости для описания процессов распада в области умеренных температур в настоящее время остается открытым, моделирование проведено с использованием потенциала [25].
Отжиг проводили при Т = 723 К, в условиях изотермически-изобарического (NPT) ансамбля. Выбранная температура отжига соответствует использованной в эксперименте [27]. Моделирование изменения структуры при отжиге HEA CoNiCrFeMn, содержащего ГЗ, проводили с использованием гибридного МД/МК-подхода, в котором (как и ранее в [18]) каждому шагу МК предшествовала МД-релаксация (50 MД-шагов на каждый МК-шаг), и вероятность атомного МК-скачка определяли с учетом изменения энергии при релаксации. Детали МД/МК-процедуры для пятикомпонентного сплава даны в [18].
РЕЗУЛЬТАТЫ И ОБСУЖДЕНИЕ
Зависимость потенциальной энергии от числа МД/МК-шагов при температуре отжига Т = 723 К для бикристалла с ГЗ Σ5{013}<100> представлена на рис. 2. С ростом числа шагов N можно условно выделить две стадии: быстрого уменьшения Epot в интервале малых времен отжига (I) и стадию II, на которой энергия Epot (N) изменяется относительно медленно. Полученная зависимость качественно совпадает с поведением Epot (N) для идеального кристаллита без ГЗ [18].
Рис. 2. Зависимость потенциальной энергии от числа МД/МК-шагов для бикристалла с ГЗ Σ5{013}<100>, Т = 723 К.
Присутствие ГЗ в целом повышает энергию кристаллита, но общее поведение Epot (N) контролируется процессами, происходящими в объеме зерна. Как показано в [18], энергия кристаллита понижается вследствие формирования ближнего порядка в объеме зерна и образования различных групп атомов; параллельно происходят изменения в распределении атомов и в области вблизи ГЗ.
На рис. 3а представлен фрагмент бикристалла вблизи центра ГЗ Σ5{013}<100> после завершения МД/МК-моделирования и формирования равновесной структуры. Видно, что МД/МК-процедура релаксации не приводит к качественному изменению структуры ГЗ. Для каждого из пары атомных слоев, перпендикулярных оси наклона <100>, можно выделить структурные элементы (помечены зеленой линией на рис. 3а), содержащие атомы различных сортов. В центре структурного элемента располагается атом Mn, имеющий наибольший ионный радиус.
Рис. 3. Фрагмент конфигурации кристаллита с ГЗ Σ5{013}<100> (а) и функция распределения атомов вдоль направления, перпендикулярного плоскости ГЗ (б) после 25 × 104 шагов МД/МК-моделирования. Вертикальные линии соответствуют стартовой конфигурации, сплошные кривые – распределение положений атомов кристаллита после завершения МД/МК-моделирования. Черные точки соответствуют Co, синие – Ni, зеленые – Cr, красные – Fe, сиреневые – Mn.
В области ГЗ происходит деформация структурного элемента и смещение атомов из своих исходных позиций (помечены крестиками на рис. 3а); такие смещения приводят к своего рода “размытию” плоскости ГЗ. На рис. 3б дана функция распределения атомов по ширине ГЗ между узлами 2 и 2ʹ, которая демонстрирует характер смещения атомов. В стартовой конфигурации атомы расположены строго упорядоченно (вертикальные линии), занимая одну позицию над другой в слоях, параллельных плоскости ГЗ. Сплошные кривые показывают разброс положений атомов в каждой из позиций после МД/МК-моделирования. Ширина разброса вдоль оси ОХ, перпендикулярной плоскости ГЗ, довольно велика и составляет ~0.5–1 Å. В результате плоскости, содержащие атомы в позициях 2, 3, 5 и 2ʹ, 3ʹ, 5ʹ, перестают быть хорошо определенным элементом структуры ГЗ.
На рис. 4а показана область бикристалла вблизи ГЗ Σ5{012}<100>, которая испытала структурную реконструкцию в результате перераспределения атомов вблизи ГЗ при МД/МК-моделировании. Видно, что ГЗ Σ5{012}<100> обогащена в основном атомами Cr. Анализ структурных единиц (выделены зеленым на рис. 4а) показывает, что частично сохраняются фрагменты ГЗ, относящиеся к исходной границе (см. рис. 1б). Кроме того, появляются структурные элементы измененной формы, а положение ГЗ смещается влево или вправо от стартового положения ГЗ X = 0.
Рис. 4. Фрагмент конфигурации бикристалла с ГЗ Σ5{012}<100> (а) и функция распределения атомов вдоль направления ОХ вблизи ГЗ (б) после 25 × 104 шагов МД/МК-моделирования. Вертикальные линии соответствуют стартовой конфигурации, сплошные кривые – функция распределения положений атомов кристаллита после завершения МД/МК-моделирования.
На рис. 4б приведена функция распределения атомов по ширине ГЗ между точками 8 и 8ʹ (см. рис. 1б), которая демонстрирует изменение структуры ГЗ в процессе релаксации. Во-первых, происходит уширение и уменьшение высоты пиков, относящихся к позициям 6, 7ʹ, 8. Это свидетельствует об уменьшении числа и деформации исходных структурных элементов. Во-вторых, появляются новые пики между позициями 7 и 8, а также между 7ʹ и 8ʹ, причем первый во много раз выше второго. Это может быть обусловлено тем, что число искаженных структурных элементов, смещенных влево от исходного положения ГЗ (помечены цифрами I, II, III), превышает число остальных структурных элементов.
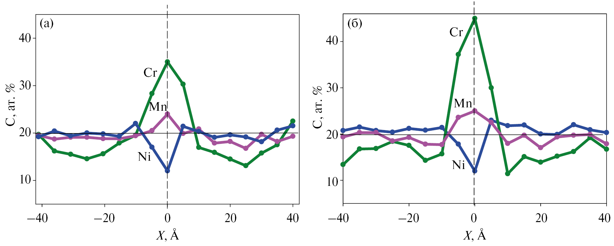
В процессе МД/МК-моделирования вблизи ГЗ изменяется распределение сортов атомов. Зависимость средней концентрации атомов всех пяти образующих НЕА элементов вблизи ГЗ, от числа шагов отжига при Т = 723 К приведена на рис. 5.
Рис. 5. Зависимость концентрации элементов сплава в области вблизи ГЗ от числа МД/МК-шагов моделирования для ГЗ Σ5{013}<100> (а) и Σ5{012}<100> (б).
Значительный рост концентрации вблизи ГЗ Σ5{013}<100> (рис. 5а) получен для атомов Cr. К концу процедуры МД/МК-релаксации концентрация атомов Cr достигает ~35 aт. %. При этом практически постоянной остается концентрация Co и существенно уменьшается концентрация атомов Fe (примерно до 8 aт. %). Концентрация Ni также понижается до ~13 aт. %, а концентрация Mn увеличивается до ~24 aт. %. Еще более значительный рост концентрации Cr получен вблизи ГЗ Σ5{012}<100> (рис. 5б); к концу процедуры МД/МК-релаксации концентрация атомов Cr достигает 45%, а концентрация Mn увеличивается до ~25 aт. %. При этом концентрация атомов Ni и Co понижается до ~12 aт. %, атомов Fe – до ~6 aт. %.
Таким образом, детали в распределении сортов атомов вблизи рассматриваемых ГЗ различаются, однако хорошо видны общие закономерности формирования сегрегаций. В частности, Cr и Mn демонстрируют склонность к обогащению ГЗ, в то время как остальные элементы остаются в объеме зерна.
Как видно из рис. 5, существенное изменение концентрации атомов Mn и Ni вблизи ГЗ происходит примерно за 5 × 104 шагов МД/МК-моделирования, что соответствует I стадии кривой Epot(N), рис. 2. В то же время концентрация атомов Cr и Fe вблизи ГЗ изменяется монотонно в течение всего времени моделирования. Характер изменения концентраций свидетельствует, что обогащение ГЗ атомами Cr сопровождается ее обеднением по атомам Fe.
Анализ распределения сортов атомов показал, что в конце стадии I в кристаллите, содержащем ГЗ, формируются области с химическим ближним порядком (CSRO) размером 2–4 параметра решетки, которые равномерно распределены по объему зерна. При этом выделяются группы атомов Ni–Mn–Cr и Fe–Co. Как показано в [18], их формирование сопровождается быстрым изменением параметров ближнего порядка Уорена–Каули.
Ситуация изменяется при увеличении времени моделирования и переходе на стадию II. Наблюдается существенное перераспределение атомов различных сортов между объемом зерна и областью вблизи ГЗ. На рис. 6 показан профиль концентрации трех элементов Ni–Mn–Cr, участвующих в образовании одного из двух типов предвыделений. Каждая точка получена усреднением по части объема кристаллита, размер которого в плоскости ГЗ совпадает с величиной трансляции; вдоль направления ОХ, перпендикулярного плоскости ГЗ, длина выделенного объема близка к ширине соответствующей границы. Для обеих изученных границ атомы Cr образуют довольно широкие (порядка 20 Å) сегрегации на ГЗ. Атомы Mn также преимущественно располагаются вблизи центра ГЗ, но их концентрация гораздо меньше, чем Cr. В то же время атомы Ni не участвуют в образовании сегрегаций.
Рис. 6. Изменение концентрации Cr, Mn, Ni в направлении, перпендикулярном плоскости ГЗ Σ5{013}<100> (а) и ГЗ Σ5{012}<100> (б). Пунктирной линией показано стартовое положение ГЗ; горизонтальная линия – уровень средней по объему бикристалла концентрации.
Следует отметить, что на ГЗ Σ5{012}<100> достигается гораздо более высокая сегрегация легирующих элементов, чем на ГЗ Σ5{013}<100>. Это обусловлено, по-видимому, особенностями строения ГЗ Σ5{012}<100> (рис. 4а), в узлах образующих ее структурных элементов располагаются атомы Cr или Mn.
На рис. 7 показано формирующееся после завершения МД/МК-моделирования распределение атомов Fe и Co в двух соседних слоях. Видно, что вблизи ГЗ происходит обеднение по Fe и Co, тогда как длинные цепочки связанных между собой фрагментов из атомов Fe и Co располагаются вдали от ГЗ.
Рис. 7. Распределение атомов в двух слоях кристаллита эквиатомного сплава CoNiCrFeMn после 25 × 104 МД/МК-шагов. Красные атомы – Fe, черные – Co. (а) ГЗ Σ5{013}<100>; (б) ГЗ Σ5{012}<100>. Пунктирная линия – стартовое положение центра ГЗ.
Представленные здесь результаты моделирования эквиатомного HEA CoNiCrFeMn, содержащего ГЗ, показывают, что формирующаяся при отжиге структура является довольно сложной и определяется двумя конкурирующими процессами. Во-первых, уже на ранних стадиях отжига происходит формирование ближнего порядка и образуются кластеры Ni–Mn–Cr и Fe–Co [18]. Во-вторых, при длительном отжиге наблюдается выраженная тенденция к образованию сегрегаций на ГЗ, при этом основным сегрегирующим элементом является Cr.
Зернограничные сегрегации, образующиеся в HEA CoNiCrFeMn, характеризуются необычно большой интенсивностью (повышение концентрации Cr достигает 35–45 ат. %) и протяженностью (рис. 6). Последнее обусловлено тем, что энергия Cr–Cr, Cr–Mn, Cr–Ni взаимодействия в HEA отрицательна [18], так что образование сегрегации Cr на ГЗ стимулирует распад и формирование обогащенных Cr и Mn выделений в приграничной области.
Результаты МД/МК-моделирования свидетельствуют о значительном влиянии ГЗ на развитие нестабильности HEA при отжиге мелкозернистых материалов. Образование зернограничных сегрегаций будет приводить к обеднению объема зерна по Cr и Mn и отклонению состава HEA от оптимального.
ВЫВОДЫ
С целью выяснения особенностей формирования зернограничных сегрегаций в HEA проведено атомистическое МД/МК-моделирование отжига при умеренной температуре (Т = 723 К) сплава CoNiCrFeMn, содержащего специальные ГЗ наклона S5. Полученные результаты позволяют сделать следующие выводы.
- На ранней стадии МД/МК-процедуры отжига формируются области ближнего порядка, содержащие атомы Fe–Co или Ni–Mn–Cr, которые однородно распределены в объеме, независимо от типа содержащихся в них ГЗ.
- С увеличением времени отжига, доминирующим становится перераспределение атомов различных сортов между областью ГЗ и объемом зерна. Наблюдается выраженная тенденция к образованию сегрегаций на ГЗ, при этом основным сегрегирующим элементом является Cr, концентрация которого на ГЗ достигает 35–45 ат. %.
- Вблизи ГЗ формируются кластеры, содержащие преимущественно Ni–Mn–Cr, тогда как кластеры Fe–Co вытесняются в центр зерен. В результате образуются необычно широкие (порядка 20 Å) сегрегации на ГЗ. Таким образом, ГЗ могут оказывать значительное влияние на фазовую стабильность HEA, вследствие существенного перераспределения компонент сплава.
Работа выполнена в рамках государственного задания Минобрнауки России для ИФМ УрО РАН.
Авторы данной работы заявляют, что у них нет конфликта интересов.
About the authors
I. N. Kar’kin
Mikheev Institute of Metal Physics, Ural Branch, Russian Academy of Sciences
Email: lidiakarkina@gmail.com
Russian Federation, Ekaterinburg, 620108
L. E. Kar’kina
Mikheev Institute of Metal Physics, Ural Branch, Russian Academy of Sciences
Author for correspondence.
Email: lidiakarkina@gmail.com
Russian Federation, Ekaterinburg, 620108
Yu. N. Gornostyrev
Mikheev Institute of Metal Physics, Ural Branch, Russian Academy of Scienc
Email: lidiakarkina@gmail.com
Russian Federation, Ekaterinburg, 620108
References
- Zhang Y., Zuo T.T., Tang Z., Gao M.C., Dahmen K.A., Liaw P.K. and Lu Z.P. Microstructures and properties of high-entropy alloys // Prog. Mater. Sci. 2014. V. 61. P. 1–93.
- Miracle D.B., Senkov O.N. A critical review of high entropy alloys and related concepts // Acta Materialia. 2017. V. 122. P. 448–511.
- Tokarewicz M., Gradzka-Dahlke M. Review of Recent Research on AlCoCrFeNi High-Entropy Alloy //Metals. 2021. V. 11. P. 1302–1316.
- Cantor B., Chang I.T.H., Knight P., Vincent A.J.B. Microstructural development in equiatomic multicomponent alloys // Mater. Sci. Eng. A. 2004. V. 375–377. P. 213–218.
- Otto F., Dlouhý A., Pradeep K.G., Kuběnová M., Raabe D., Eggeler G. Decomposition of the single-phase high-entropy alloy CrMnFeCoNi after prolonged anneals at intermediate temperatures // Acta Mater. 2016. V. 112. P. 40–52.
- Laurent-Brocq M., Akhatova A., Perrière L., Chebini S., Sauvage X., Leroy E., Champion Y. Insights into the phase diagram of the CrMnFeCoNi high entropy alloy // Acta Materialia. 2015. V. 88. P. 355–365.
- Schuh B., Mendez-Martin F., Volker B., George E.P., Clemenb H., Pippan R., Hohenwarter A. Mechanical properties, microstructure and thermal stability of a nanocrystalline CoCrFeMnNi high-entropy alloy after severe plastic deformation // Acta Mater. 2015. V. 96. P. 258–268.
- Huang X., Liu L., Duan X., Liao W., Huang J., SunH., Yu Y. Atomistic simulation of chemical short-range order in HfNbTaZr high entropy alloy based on a newly-developed interatomic potential // Mater. Design. 2021. V. 2021. P. 09560.
- Antillon E., Woodward C., Rao S.I., Akdim B., Parthasarathy T.A. Chemical short-range order strengthening in a model FCC high entropy alloy // Acta Mater. 2020. V. 190. P. 29–42.
- Jiana W-R., Xieb Z., Xu S., Su Y., Yao X., Beyerlein I.J. Effects of lattice distortion and chemical short-range order on the mechanisms of deformation in medium entropy alloy CoCrNi // Acta Mater. 2020. V. 199. P. 352–369.
- Xing B., Wang X., Bowmana W.J., Cao P. Short-range order localizing diffusion in multi-principal element alloys // Scripta Mater. 2022. V. 210. P. 114450.
- Zhang F.X., Zhao S., Jin K., Xue H., Velisa G., Bei H., Huang R., Ko J.Y.P., Pagan D.C., Neuefeind J.C., Weber W.J., Zhang Y. Local Structure and Short-Range Order in a NiCoCr Solid Solution Alloy // Phys. Rev. Lett. 2017. V. 118. P. 205501.
- Lei Z.F., Liu X.J., Wu Y., Qiao S., Zhu Guo-liang, Dong An-ping, Shu Da, Sun Bao-de. Enhanced strength and ductility in a high-entropy alloy via ordered oxygen complexes // Nature. 2018. V. 563 (7732). P. 546–550.
- Ding Q.Q., Zhang Y., Chen X., Fu X., Chen D., Chen S., Gu L., Wei F., Bei H., Gao Y., Wen M., Li J., Zhang Z., Zhu T., O Ritchie R., Yu Q. Tuning element distribution, structure and properties by composition in high-entropy alloys // Nature. 2019. V. 574 (7777). P. 223–227.
- Ma Y., Wang Q., Santodonato C., Li L.J., Feygenson M., Dong C., Liaw P. K. Chemical short-range orders and the induced structural transition in high-entropy alloys // Scripta Mater. 2018. V. 144. P. 64–68.
- Mizunoa M., Sugita K., Araki H. Prediction of short-range order in CrMnFeCoNi high-entropy alloy // Results in Physics. 2022. V. 34. P. 105285.
- Li Q.-J., Sheng H., Ma E. Strengthening in multi-principal element alloys with local-chemical-order roughened dislocation pathways // Nature Communications. 2019. V. 10. P. 3564.
- Карькин И.Н., Карькина Л.Е., Горностырев Ю.Н. Ближний порядок, формирующийся при отжиге эквиатомного сплава CrMnFeCoNi. Атомистическое МД/МК-моделирование // ФММ. 2023. Т. 124. № 10. С. 971–977.
- Shahmir H., Mousavi T., He J.Y., Lu Z.P., Kawasaki M., Langdon T.G. Microstructure and properties of a CoCrFeNiMn high-entropy alloy processed by equal-channel angular pressing // Mater. Sci. Eng. A. 2017. V. 705. P. 411–419.
- Stepanov N.D., Shaysultanov D.G., Chernichenko R.S., Yurchenko N.Y., Zherebtsov S.V., Tikhonovsky M.A., Salishchev G.A. Effect of thermomechanical processing on microstructure and mechanical properties of the carbon-containing CoCrFeNiMn high entropy alloy // J. Alloy. Compd. 2017. V. 693. P. 394–405.
- Heczel A., Kawasaki M., Labar J.L., Jang J.I., Langdon T.G., Gubicza J. Defect structure and hardness in nanocrystalline CoCrFeMnNi High-Entropy Alloy processed by High-Pressure Torsion // J. Alloy. Compd. 2017. V. 711. P. 143–154.
- Hou J., Li Q., Wu C., and Zheng L. Atomic Simulations of Grain Structures and Deformation Behaviors in Nanocrystalline CoCrFeNiMn High-Entropy Alloy // Materials. 2019. V. 12. P. 1010.
- Tschopp M.A., Macdowell D.L. Asymmetric tilt grain boundary structure and energy in copper and aluminum // Phil. Mag. 2007. V. 87. P. 3871.
- http://lammps.sandia.gov/index.html
- Choi W.-M., Kim Y., Seol D., Lee B.-J. Modified embedded-atom method interatomic potentials for the Co–Cr, Co–Fe, Co–Mn, Cr–Mn and Mn–Ni binary systems // Comp. Mater. Sci. 2017. V. 130. P. 121–129.
- Choi Won-Mi, Jo Yong Hee, Sohn Seok Su, Lee Sunghak and Lee Byeong-Joo. Understanding the physical metallurgy of the CoCrFeMnNi high-entropy alloy: an atomistic simulation study // npj Computational Materials. 2018. V. 4. P. 1–9.
- Schuh B., Mendez-Martin F., Volker B., George E.P., Clemenb H., Pippan R., Hohenwarter A. Mechanical properties, microstructure and thermal stability of a nanocrystalline CoCrFeMnNi high-entropy alloy after severe plastic deformation // Acta Mater. 2015. V. 96. P. 258–268.
Supplementary files








