Двумерные магнитные вихри
- Авторы: Борисов А.Б.1
-
Учреждения:
- Институт физики металлов УрО РАН
- Выпуск: Том 125, № 12 (2024)
- Страницы: 1548-1576
- Раздел: ЭЛЕКТРИЧЕСКИЕ И МАГНИТНЫЕ СВОЙСТВА
- URL: https://ogarev-online.ru/0015-3230/article/view/283802
- DOI: https://doi.org/10.31857/S0015323024120091
- EDN: https://elibrary.ru/IISPRX
- ID: 283802
Цитировать
Полный текст
Аннотация
В предлагаемом обзоре по возможности полно и подробно описана структура своеобразных топологических возбуждений магнитоупорядоченных сред — так называемых двумерных магнитных вихрей. Магнитные вихри являются частным случаем дефектов в физике конденсированных сред. Поэтому в начале обзора кратко изложена структура вихрей в гидродинамике и сверхтекучей жидкости и дислокаций в физике твердого тела. Определенная часть обзора посвящена выявлению структуры плоских вихрей, инстантонов, спиральных вихрей, магнитных “мишеней”, вихревых полос и их взаимодействие аналитическими методами. Методами дифференциальной геометрии представлено общее решение двумерного изотропного ферромагнетика. Обсуждаются двумерные вихри с анизотропным обменным взаимодействием. Значительная часть обзора посвящена геликоидальным структурам и вихрям (скирмионам) в киральных магнетиках, включая их теоретическое описание на основе функционала с взаимодействием Дзялошинского–Мория, и приводятся результаты первых экспериментов обнаружения одномерных спиральных структур. Дано теоретическое описание скирмиона и двумерной скирмионной решетки в объемном кристалле. Отмечено, что взаимодействие Дзялошинского–Мория существенно меняет морфологию скирмионов с произвольным топологическим зарядом. Такие структуры представляют из себя “мешок”, оболочкой которого являются k -скирмионы. Описаны архимедовы спиральные вихри, наблюдаемые в эксперименте, и предсказана новая равновесная фаза — гексагональная решетка архимедовых спиралей.
Ключевые слова
Полный текст
1. ВВЕДЕНИЕ
Цель предлагаемого обзора — по возможности полно и подробно описать структуру и динамику своеобразных топологических возбуждений магнито-упорядоченных сред — так называемых магнитных вихрей. Отметим, что сам термин “магнитный вихрь”, по-видимому, впервые появился в статье [1] еще в 1979 году. Впервые двумерные и трехмерные вихревые структуры были описаны в фундаментальной монографии [2] и обзоре [3]. К настоящему времени существует обширная литература по структуре, физическим свойствам и динамике скирмионов, включая технические приложения (см., напр., монографии [4–9] и обзоры [10–18]). В настоящем обзоре приведены основные теоретические и экспериментальные результаты по исследованию магнитных скирмионов в основном в пленках изотропных киральных магнетиков. Существенную часть в нем составляют новые достижения, не вошедшие в прежние монографии и обзоры В последующих разделах изложены в основном результаты, которых были получены за последние 30 лет, с привлечением при необходимости основных результатов, изложенных в [10–18].
Статья спланирована следующим образом.
Поскольку магнитные вихри являются частным случаем дефектов в физике конденсированных сред, которые наблюдали и теоретически исследовали в различных средах достаточно давно, то в гл. 1 кратко описана структура вихрей в гидродинамике и сверхтекучей жидкости. Вихревые состояния в физике твердого тела также представлены дислокациями в этом разделе. Кроме того, математический аппарат описания вихрей в этих разделах физики конденсированных сред будет использован и для описания магнитных вихрей.
В гл. 2 описаны вихревые структуры в стандартном ферромагнетике без учета взаимодействия Дзялошинского–Мория, плоские вихри, инстантоны. Далее с помощью дифференциальных связей и специальных подстановок предсказаны спиральные вихри, магнитные “мишени”, вихревые полосы и их взаимодействие. Методами дифференциальной геометрии представлено общее решение двумерного изотропного ферромагнетика. Наконец, в конце главы обсуждаются двумерные вихри с анизотропным обменным взаимодействием.
Гл. 3 начинается с краткого введения в геликоидальные структуры в киральных магнетиках, включая их теоретическое описание на основе функционала с взаимодействием Дзялошинского–Мория (DM-взаимодействие). Здесь приводятся результаты первых экспериментов по обнаружению одномерных спиральных структур. Затем дано теоретическое описание скирмиона и двумерной скирмионной решетки в обьемном кристалле. Далее приведены результаты наблюдения группой Токуры скирмионной решетки в реальном пространстве в тонкой пленке Fe0.5Co0.5Si. Полученная ими экспериментальная фазовая диаграмма магнитных структур в тонкой пленке указывает на существенные отличия от фазовых диаграмм в объемном кристалла. В конце главы описаны двумерные скирмионы. Отметим, что к настоящему времени установлен трехмерный характер скирмионов. Поэтому из обширной “скирмионной” литературы были выбраны и изложены в обзоре лишь те свойства скирмионов, которые сохраняются при переходе от к . Также отмечено, что DM-взаимодействие существенно меняет морфологию скирмионов с произвольным топологическим зарядом. Такие структуры представляют из себя “мешок”, оболочкой которого являются -скирмионы. В конце главы описаны архимедовы спиральные вихри, наблюдаемые в эксперименте, и предсказана новая равновесная фаза — гексагональная решетка архимедовых спиралей (РАС) с различным числом витков. Эти структуры остаются стабильными при малых возмущениях и не трансформируются в геликоидальную фазу.
ГЛАВА 1. ГИДРОДИНАМИЧЕСКИЕ ВИХРИ, ДИСЛОКАЦИИ
Магнитные вихри являются частным случаем дефектов в физике конденсированных сред, которые наблюдали и исследовали в различных средах достаточно давно.
Впервые вихри рассматривали в гидродинамике, в которой они представляют собой вполне наблюдаемые объекты (водовороты размером в метры и океанические вихри диаметром в сотни киломеров). Проще всего гидродинамические вихри выглядят при их описании для несжимаемой жидкости.
Гидродинамические вихри и дислокации обычно рассматриваются в рамках линейных теорий: гидродинамики несжимаемой жидкости и теории упругости. Изложим кратко структуру двумерных вихрей в двумерной гидродинамике несжимаемой жидкости и теории упругости.
Напомним (см., напр., [19, 20]), что для движения невязкой жидкости со скоростью V условия несжимаемости и потенциальности имеют вид:
(1)
Второе уравнение в (1) представляет необходимое и достаточное условие существования потенциала скоростей , такого что
(2)
Для плоского установивщегося течения жидкости первое условие в (1) записывается в виде:
и автоматически удовлетворяется, если компоненты скорости выражаются соотношениями
(3)
через функцию тока . Из этих соотношений следует, что потенциал скоростей и функция тока связаны уравнениями Коши–Римана:
(4)
Два уравнения точно такой же формы, как и (4), хорошо известны в теории функций комплексного переменного как условия Коши — Римана для комплексной величины , являющейся функцией и такого специального вида, что она зависит только от комбинации . В обычной терминологии это означает, что соотношения (4) представляют собой необходимые и достаточные условия того, чтобы функция
(5)
которую называют комплексным потенциалом течения, была аналитической (или регулярной) функцией комплексного аргумента .
Многие течения отличаются тем, что в окрестности некоторой линии значения скорости значительно больше, чем в других местах течения. Полезная идеализация — сделать эту окрестность бесконечно малой. Тогда аналитичность нарушается в некоторой точке. Именно такие структуры (вихревые нити) и представляют интерес для дальнейшего изложения.
Изолированные особые точки аналитической функции имеют простую гидродинамическую интерпретацию. Так, комплексному потенциалу
(6)
соответствует поле скорости при наличии источника (стока) мощности (рис. 1а):
(7)
Плоский вихрь с постоянной описывается комплексным потенциалом
(8)
Наконец, вихреисточник представляет собой объединение в одной точке источника (стока) и вихря. Он характеризуется комплексным потенциалом
(9)
и полем скорости, которое образуется вблизи воронок:
(10)
В указанных выше примерах скорость течения сингулярна ( ). Поэтому для наглядности на рис. 1 изображено распределение нормированной скорости для вихрей (7), (10).
В итоге двумерный вихрь в гидродинамике представляет собой особое течение жидкости, при котором частицы жидкости совершают круговое вращение вокруг начала координат. Кроме того, такое движение характерно тем, что циркуляция вектора скорости (завихренность) по любой замкнутой кривой вокруг бесконечной прямолинейной вихревой нити на оси отлична от нуля:
∮ (11)
Рис. 1. Распределение нормированной скорости стока (а), вихря (б), вихреисточника (в).
В физике твердого тела вихреподобные состояния представлены дислокациями [21], активно изучаемыми с 30-х годов прошлого века. Отметим, что вихри в гидродинамике играют фундаментальную роль в объяснении явления турбулентности и дислокации — в вопросах прочности и пластичности реальных твердых тел.
Дислокации в кристаллах представляют собой линии, вдоль которых нарушено правильное расположение атомных слоев. Дислокация вызывает нарушение регулярности решетки лишь в малой окрестности некоторой линии (оси дислокации). Дислокационная деформация решетки обладает следующим свойством: при обходе по любому замкнутому контуру, окружающему линию дислокации, вектор упругого смещения получает приращение , пропорциональное одному из периодов решетки:
В реальных кристаллах дислокации образуются смещением плоскостей кристаллической решетки относительно друг друга на междуатомное расстояние. Типичными дефектами являются краевая и винтовая дислокация (рис. 2).
Рис. 2. (а) Краевая дислокация образована наличием незаконченной полуплоскости атомов; (б) винтовая дислокация — полный сдвиг участка решетки.
В теории упругости изотропного кристалла поле смещения по оси удовлетворяет уравнению Лапласа:
одно из решений которого имеет вид:
(12)
где — полярный угол, — период решетки. Такое решение описывает винтовую дислокацию. Она представляет некоторую условную линию внутри кристалла, вокруг которой закручены атомные плоскости. Такой дефект можно считать линейным, так как искажения кристаллической решетки наблюдаются только вокруг такой линии на рис. 2б.
Общим свойством описанных здесь винтовых дислокаций является их нетривиальный характер: при обходе по замкнутому контуру вокруг линии дислокации происходит изменение значения параметра порядка:
U = ∮duz. (13)
Кроме того, дислокация, в отличие от гидродинамического вихря, является также примером квантованного вихря — величина должна быть кратна периоду решетки :
Позже началось исследование вихрей, имеющих квантовую природу. В квантовых жидкостях и слабо неидеальных Бозе-газах они представлены вихрями Гросса–Питаевского [22, 23], а в сверхпроводниках второго рода — вихрями Абрикосова [24], которые наиболее близки по своим свойствам к магнитным вихрям, представляющим предмет данного обзора.
В модели слабо неидеального Бозе-газа сверхтекучее состояние 2He описывается макроскопической волновой функцией :
где — плотность Бозе-конденсата, — фаза волновой функции. Из квантовомеханического выражения для потока плотности вероятности можно получить выражение для поля скорости Бозе-газа скорости:
Поэтому наблюдаемое в эксперименте движение сверхтекучей жидкости связано только с неоднородностью фазы, и циркуляция скорости вокруг замкнутого может быть выражена через фазу волновой функции
∮
Поскольку волновая функция однозначна, то изменение фазы при возвращению в исходную точку должно быть кратно :
Фазу можно выбрать в качестве топологической характеристики вихря. Поскольку — целое, то о таких вихрях говорят, как о квантованных вихрях. При этом о решении при говорят, как о вихре, а о решении при — как об антивихре.
В теории сверхпроводимости — волновая функция конденсата куперовских пар [24] с неоднозначной фазой и условием для ΔΦ(r,t) выше. Вихревым решениям соответствуют стационарные сверпроводящие токи, которые окружают и экранируют нити внешнего магнитного поля в толще сверхпроводников второго рода (рис. 3).
Рис. 3. Схематическое изображение вихря в сверхпроводнике II рода. Вихрь параллелен внешнему магнитному полю. Силовые линии поля снаружи проводника и в центре вихря обозначены прямыми стрелками, а вихревые токи — замкнутыми круговыми стрелками.
Наконец, была предсказана и экспериментально обнаружена решетка вихрей (рис. 4).
Рис. 4. Треугольная решетка вихрей, если смотреть в направлении магнитного поля. Каждый кружок со стрелкой условно изображает вихревой ток, а точка в середине кружка — направленную к нам силовую линию магнитного поля. Каждые три соседних вихря образуют правильный треугольник.
При дальнейшем повышении напряженности количество вихрей увеличивается, а расстояние между ними уменьшается, т.е. магнитное поле как бы сжимает решетку вихрей до тех пор, пока она не разрушится; тогда вихри сольются и произойдет переход в нормальное состояние. Только в этот момент исчезает сверхпроводимость. Это происходит при достижении верхнего критического поля .
ГЛАВА 2. ДВУМЕРНЫЕ МАГНИТНЫЕ ВИХРИ В ФЕРРОМАГНЕТИКАХ БЕЗ ВЗАИМОДЕЙСТВИЯ ДЗЯЛОШИНСКОГО–МОРИЯ
2.1. Классическая модель ферромагнетика
В приведенных выше примерах вихревые решения описывали циркулярное движение жидкости или Бозе-газа, т.е. реальное вращательное движение частиц или смещения атомов в дислокациях. Однако очень сходные, но статические состояния существуют и в магнетиках. Ограничимся классическим описанием ферромагнитно упорядоченных магнетиков при низких температурах [25]. Макроскопическая теория ферромагнетика основана на возможности его описания в терминах классического вектора намагниченности M, равного магнитному моменту единицы объема кристалла и меняющегося в пространстве и времени с сохранением своей величины ( ). Гамильтониан, определяющий магнитные структуры в ферромагнетиках, учитывает довольно много взаимодействий (таких как обменное, магнитодипольное, взаимодействие Дзялошинского–Мория, взаимодействие с внешним полем, магнитостатическую энергию и т. д.), которые образуют определенную иерархию. Однако наибольший вклад вносит обменное взаимодействие энергии Гейзенберга. Кроме того, из теоремы Хоббарта–Деррика [26, 27] следует, что локализованные двумерные магнитные структуры в соизмеримых ферромагнетиках с конечной энергией существуют только в обменном приближении.
Плотность энергии двуосного ферромагнетика без взаимодействия Дзялошинского–Мория записывается в виде [25]:
(14)
Здесь — константа обменного взаимодействия, , — постоянные анизотропии. При 0 ферромагнетик называется одноосным. Если к тому же , то в основном состоянии вектор намагниченности направлен вдоль легкой оси — оси Oz (легкоосный ферромагнетик). При , имеет место анизотропия типа легкой плоскости, вектор намагниченности лежит в плоскости .
Для описания структур удобно воспользоваться сферическими координатами для единичного вектора :
(15)
Тогда из (14) следуют уравнения:
(16)
(17)
Простейшие типы вихрей этой системы были подробно описаны ранее [9]. Пусть выполнены условия , , , тогда имеем сильную кристаллографическую анизотропию, которая стремится “положить” вектор намагниченности среды в плоскость . В плоскости более слабая остаточная анизотропия выделяет “легкое” направление — ось . Отсюда следует, что угол близок к значению . В итоге наша модель в безразмерных переменных сводится к популярному стационарному уравнению sin-Gordon:
(18)
Было показано, что вихри и их решетки в этой системе с топологическим зарядом образуются пересечением доменных границ [28–30] или, как предсказано в [28], при разрыве доменных границ, а также на их концах. Отметим, что наибольший вклад в энергию ферромагнетика вносит энергия обменного взаимодействия Гейзенберга, которая и порождает вихревые структуры. Поэтому один из подходов к исследованию новых магнитных состояний заключается в минимизации обменной энергии Гейзенберга:
(19)
и получении тем самым метастабильных состояний, дальнейшая структура которых определяется следующими по значению членами иерархии гамильтониана. Поэтому в дальнейшем обсуждается система уравнений:
(20)
(21)
минимизирующих (19). Наконец, модель Гейзенберга (19) часто называется -моделью. Она имеет многочисленные приложения в теории поля и физике жидких кристаллов, где совпадает с энергией деформации жидкого кристалла в одноконстантном приближении [31, 32]. Модель инвариантна относительно группы спиновых и пространственных вращений, что и позволяет найти широкий класс точных решений.
Далее часть главы посвящена аналитическим методам выявления структуры вихревых состояний изтропного магнетика аналитическими методами. Хотя применимость аналитических методов ограничена, их научная значимость не вызывает сомнений. Они позволяют достаточно полно исследовать свойства нелинейных структур и качественно предсказать влияние других взаимодействий, не входящих в первоначальную модель. Кроме того, точные решения являются “затравочными” функциями при компьютерном моделировании многих систем. Точные решения служат прекрасными тестами для приближенных методов интегрирования моделей и дают представления о структуре общего решения. Этим не исчерпывается значение точных решений. Их знание позволяет изучить свойства структур и глубоко проникнуть в физику явлений, описываемых моделями.
Рассматриваемый магнитный вихрь является статическим состоянием, однако с предыдущими разделами имеется следующая связь. Как и в случае Бозе-газа, параметром вихревой структуру является поле . В гидродинамическом вихре отлична от нуля циркуляция скорости жидкости вокруг вихревой нити. В ферромагнетике вокруг линии вихря имеется аналогичная циркуляция магнонов [2]. Действительно, плотность полного импульса намагниченности p имеет вид:
(22)
Если трактовать множитель как число спиновых отклонений (от оси ), то величина приобретает смысл групповой скорости магнонов [2, 3], “вращающихся” вокруг оси вихря, как вращающиеся реальные частицы в гидродинамике.
2.2. Плоские вихри
Простейшее решение
(23)
уравнений (20), (21) в обменном приближении или , для (14) в полярной системе координат описывает магнитную структуру, называемую легкоплоскостным вихрем (плоский вихрь) в плоскости с центром в начале координат. Распределение вектора n в плоскости идентично распределению вектора скорости вихря несжимаемой невязкой жидкости и при разных значениях параметров и приведены на рис. 5. На рис. 5а–в изображены распределения намагниченности в вихрях с и , , на рис. 5г — в антивихре с .
Отображение имеет интересные особенности. Рассмотрим поведение на любой замкнутой кривой (например, окружности c параметром ), окружающей начало координат. Областью изменения параметра порядка является окружность (сфера )). Поэтому отображает окружность в окружность. При полном обходе окружности в плоскости против часовой стрелки функция должна приобретать приращение, кратное : . Как доказано в топологии, все отображения разделяются на классы, характеризуемыми целым числом
, (24)
названным топологическим зарядом, которые остаются неизменными при любых непрерывных деформациях. Поэтому вихри в плоскости — топологически стабильные конфигурации.
Рис. 5. Распределение вектора n в плоскости для плоского вихря при Q = 1 (а, б, в) и Q = −1 (г).
Установлено, что такие структуры ответственны за топологический фазовый переход в двумерном ферромагнетике [33, 34] и во многих двумерных системах. Существует его элегантное термодинамическое описание. Энергия вихря (23) в магнетике с геометрическим размером при равна
где — радиус кора (сердцевины вихря). На расстояниях неприменимо континуальное приближение и нужно использовать аппроксимацию решений или учитывать дискретность решетки. Энергетический барьер между энергией вихря и основным состоянием не препятствует зарождению вихрей тепловыми флуктуациями. Число возможных позиций вихря в образце размером равно . Тогда, согласно Больцману, энтропия системы:
и свободная энергия Гемгольца :
(25)
Из минимизации свободной энергии следует, что при температуре
(26)
происходит фазовый переход Березинского–Костерлица–Таулеса [33, 34]. При существуют только связанные пары “вихрь–антивихрь” с противоположными зарядами. При наблюдаются свободные вихри.
Плоские вихри описываются линейным уравнением , и нетрудно получить общую формулу для системы вихрей. Например, формула
(27)
описывает два вихря с центрами в точках и с топологическими зарядами и соответственно (рис. 6).
Рис. 6. Распределение вектора n в двухвихревой структуре при Q1 = Q2 = 1.
Прямые вычисления показывают, что энергия их взаимодействия на расстоянии равна:
(28)
2.3. Инстантоны
Следующей популярной вихревой структурой в плоскости является инстантон [35]. Подстановка , в уравнения (20), (21) в обменном приближении приводит к нетривиальному решению:
(29)
Такие двумерные вихревые структуры с однородной асимптотикой на пространственной бесконечности ( )
(30)
характеризуются другим топологическим зарядом [35, 36]. Областью значений поля является двумерная сфера . Напомним, что стереографическая проекция [37]
сферы на плоскость (рис. 7) устанавливает взаимно однозначное и непрерывное соответствие между точками сферы и двумерной -плоскости вместе с бесконечно удаленной точкой (расширенная плоскость). Поэтому двумерная -плоскость вместе с бесконечно удаленной точкой (расширенная плоскость) топологически эквивалентна двумерной сфере . В итоге поле осуществляет отображение расширенной плоскости на сферу , которая также является двумерной.Однородному основному состоянию соответствует точка на сфере. Но возможны пространственные распределения намагниченности на плоскости , которым на сфере отвечают области, которые не могут быть сведены непрерывной деформацией к основному состоянию.
Рис. 7. Стереографическая проекция сферы на плоскость.
Неоднородные состояния, которые отображаются на всю поверхность сферы, называются топологическими. Поэтому все поля можно классифицировать целым числом , которое показывает, сколько раз вектор покрывает сферу , когда координаты пробегают плоскость. Когда координаты пробегают плоскость, вектор покрывает сферу целое число раз. Топологический заряд вычисляется по формуле [35]:
(31)
где — двумерный антисимметричный тензор (). В формуле (31) , так как в противном случае отображение будет разрывным.
Характерная особенность распределений намагниченности с состоит в том, что непрерывной деформацией поля их можно преобразовать в однородное распределение. Напротив, отображения с отвечают распределениям намагниченности, которые непрерывным изменением функции невозможно свести к равновесному состоянию.
Магнитные возбуждения и структуры, которые непрерывной деформацией поля нельзя свести в основное состояние, называют топологическими.
Уравнения (20), (21) можно записать в терминах комплексного поля ( , ) [35]:
(32)
,
и комплексно сопряженного ему в следующем виде:
В фундаментальной работе [35] показано, что статические топологические конфигурации имеют минимальную энергию при условии
Это эквивалентно утверждению, что распределение намагниченности удовлетворяет одному из замечательных уравнений дуальности Белавина–Полякова:
(33)
где — абсолютно антисимметричный единичный тензор (). Тогда согласно [35] в переменных уравнения дуальности имеют простой вид:
(34)
Равенства (34) совпадают с условиями Коши–Римана для комплексной функции . Поэтому решение уравнений дуальности (33) имеет простой вид:
(35)
с непрерывной функцией , которая имеет особенности в виде полюсов. Так, случаю отвечает распределение намагниченности (27). В общем случае (35) описывает не только структуру, но и взаимодействие двумерных вихрей. Более детально вихревое распределение намагниченности для решения c топологическим зарядом N = 1 представлено на рис. 8.
Рис. 8. Распределение намагниченности в двумерном вихре(интантоне) с N = 1.
Ясно видна вихревая структура проекции векторного поля на плоскость В центре вихря и слагаемое в обменной энергии не дает вклад в энергию структуры. Это обстоятельство и приводит к конечному значению энергии инстантона .
Из уравнения (32) сразу следует, что не только (35) есть их решение, но и [38]
(36)
также есть их решение. Соответствующие структуры плоскостного типа с и называются меронами.
Предложенный авторами [35] метод решения интенсивно исследовали впоследствии для других моделей (см., напр., обзоры [36, 39, 40]). Кроме того, глобальные решения таких уравнений с помощью гармонических отображений (экстремальных для функционала энергии) из римановых поверхностей в римановы многообразия детально изложены в лекциях [41].
2.4. Дифференциальные связи и двумерные спиральные вихри
Интегрирование системы уравнений (20), (21) в существенно упрощается наложением на нее дифференциальных связей — дополнительных уравнений. В работе [42] на систему (20), (21) были наложены дифференциальные связи:
(37)
При зависимости поля от вспомогательного поля : уравнения (20), (21) редуцируются в системы уравнений, которые справедливы в :
(38)
(39)
Одно из решений (38) выражается через эллиптический синус с модулем :
(40)
В терминах комплексного поля
(41)
уравнения (39) в независимых комплексных переменных , записываются как
(42)
Отсюда следует, что как и в (35), должна быть аналитической (антианалитической) функцией . Показано, что требование однозначности распределения намагниченности и свойство периодичности эллиптического синуса: ( — полный эллиптический интеграл первого рода) приводят к выбору суммой логарифмических функций от , описывающих вихреисточники (9) в гидродинамике. Это приводит к общему решению для системы магнитных дефектов с центрами в точках :
= (43)
где — произвольная аналитическая функция и , — целые числа. При структура и взаимодействие дефектов характеризуется параметрами. В пределе формула (40) упрощается:
, (44)
и при () структура магнитных дефектов описывается многоинстантонными решениями Белавина–Полякова:
Изолированный магнитный дефект с дискретными параметрами , представляет собой спиральный вихрь с перпендикулярной к плоскости компонентой намагниченности
(45)
и азимутальным углом
(46)
в полярных координатах.
Компонента постоянна на кривых в плоскости , которые являются логарифмическими спиралями . Поскольку — монотонно возрастающая функция от , параметр определяет степень закрученности спирали. Поле (46) имеет вихревую структуру с топологическим зарядом . Поэтому в дальнейшем решения вида (45), (46) уместно называть спиральными вихрями. Для это решение представляет собой два спиральных домена с противоположным направлениям намагниченности, разделенные двумя логарифмически-спиральными границами (рис. 9).
Рис. 9. Структура ядра (поверхность n3 = n3 (x, y)), соответстующая однозаходной спирали (N = 1, Q = 1, r0 = 1, k = 1/2). Снизу изображены области на плоскости xOy с положительными (белый цвет) и отрицательными (черный цвет) значениями компоненты намагниченности n3. Энергия спирального вихря .как и для плоского вихря ,пропорциональна InR / l.
Конфигурации с бесконечным действием могут быть физически значимыми, если действие логарифмически расходится в зависимости от объема [38].
Случаю соответствует система концентрических (по переменной ) кольцевых доменов — магнитная “мишень” (рис. 10), которая является бесконечной полосовой доменной структурой по переменной.
Рис. 10. Структура типа магнитной “мишени”.
Каждая вихревая спираль характеризуется не только зарядом , но и числом ее “рукавов”, поэтому внутреннее строение спиральных вихревых диполей оказывается разнообразнее структуры вихревых диполей. Различные типы диполей проанализированы в монографии [9].
2.5. Вихревые полосы (плоские кольца) в двумерном ферромагнетике
Как уже отмечено во введении, в классической гидродинамике исследованы вихревые движения жидкости в односвязных ограниченных областях плоскости, среди которых особый интерес представляют вихревые образования, существующие в ограниченной области на плоскости, вне которой течение жидкости потенциально. Эти структуры были найдены решением линейных уравнений и применением аппарата теории аналитических функций.
В ходе исследования новых типов вихрей нелинейных уравнений (20), (21) в работе [43] была использована новая подстановка
(47)
которая позволяет сравнительно просто получить нетривиальные решения уравнений в неявном виде. После перехода к полярной системе координат и применения подстановки (48) уравнения (20), (21) приобретают следующий вид:
(48)
(49)
Исключение из системы (48), (49) позволяет выразить как функцию от , , :
(50)
, (51)
где
(52)
Ясно, что требование положительной определенности функции при конкретных значениях и ограничивает диапазон допустимых значений поля и задает область существования структуры (48) в плоскости .
Рассмотрим в качестве примера следующий набор постоянных:
(53)
График функции изображен на рис. 11. Видно, что область допустимых значений поля , при которой положительна , определяется интервалом .
Рис. 11. График функции F2(θ) при A = −1, U = 1.
Интегрируя (16), получим неявное выражение, определяющее поле :
(54)
где — параметр, — эллиптический интеграл первого рода с модулем [44] и
Обращение эллиптического интеграла в (54) приводит к простой формуле:
(55)
где — эллиптическая функция с модулем [44], — радиус кора. Тогда определяется прямым интегрированием формулы (51):
(56)
где — эллиптический интеграл третьего рода [44]. Без ограничения общности далее будем рассматривать положительные ветви решений (55), (56).
Интервал вещественности поля задает область существования решения на плоскости . Из (55) сразу следует, что при выборе постоянных (53):
(57)
где — полный эллиптический интеграл первого рода с модулем [44]. Поэтому описанное выше решение существует только в круговой полосе, ограниченной двумя концентрическими окружностями радиусов и .
Интеграл
по любому замкнутому контуру , обходящему начало координат внутри полосы против часовой стрелки, равен, согласно (48), , и решение (48), (55), (56) является вихревой круговой полосой, которую уместно назвать плоским кольцевым вихрем. Его примечательной особенностью, в отличие от известных ранее вихревых структур, является отсутствие центра вихря, область определения структуры ограничена. Кроме того, последнее обстоятельство не позволяет классифицировать эти структуры топологическим зарядом (31), так как невозможно отобразить вихревую полосу в сферу и нет отображения . Вихревая природа полосы отчетливо видна на рис. 12. Хорошо заметны области с , и .
Другая важная особенность решения — ограниченность полной энергии полоски. Как уже отмечали, из теоремы Хоббарта–Деррика следует, что локализованные двумерные магнитные структуры в соизмеримых ферромагнетиках с конечной энергией существуют только в обменном приближении. В нашем случае плотность энергии (19) после подстановки (48) равна:
Рис. 12. Распределение векторного поля n в круговой полосе при A = −1, U = 1.
(58)
с учетом соотношения
конечна во всем интервале и не зависит от размера образца. Так, для констант интегрирования (54) и имеем:
и полная энергия
Предсказанные вихревые полоски могут наблюдаться на торцевой стороне сквозного наноцилиндра с поверхностной анизотропией на его боковых поверхностях, согласованной с граничными условиями кольцевого вихря.
2.6. Взаимодействие кольцевых вихрей
Необычная структура описанных выше вихрей влияет на их взаимодействие. Для их исследования применим конформное преобразование в (55), (56). В результате получим двухвихревую структуру. Из-за специфики задачи, в первую очередь изменится область определения вихревой структуры. Новая область определяется неравенством:
(59)
Видеофильм области (59) с непрерывным изменением приведен в [45], где ясно видна деформация кругового кольца. При ( ) внутренняя (внешняя) окружность кольца трансформируется в “восьмерку” и при областью существования двухвихревой структуры являются два несвязанных деформированных кольца. На рис. 13 это изменение области представлено при отдельных значениях параметра .
Рис. 13. Области определения двухвихревой структуры при b = 0 (a), (б), (в).
Видеофильм вектора двухвихревой структуры с непрерывным изменением приведен [46], и на рис. 14 для начального и конечного состояния.
Рис. 14. Двухвихревая структура при b = 0 (а), (б).
Широкий класс точных решений изотропной двумерной модели Гейзенберга был найден в работе [47] методами дифференциальной геометрии. Было отмечено, что поля , не являются независимыми полями, а изначально подчиняются определенному дифференциальному уравнению. Действительно, преобразование есть замена декартовых координат, для которых метрический тензор в метрике
постоянен и равен ( , ), и преобразование означает введение криволинейной системы координат с определенным метрическим тензором :
Поскольку независимые переменные вначале были евклидовы, то тензор кривизны в терминах введенной метрики равен нулю. Уравнения изотропной модели Гейзенберга могут быть записаны в терминах метрического тензора и его производных. В итоге была получена самосогласованная система трех уравнений для определения компонент метрического тензора. Их решение позволяет далее по формулам классической геометрии найти решение для искомой модели в виде неявных функций. Так, при условии общее решение принимает вид:
с произвольной функцией от
При линейной зависимости от эти формулы воспроизводят известные ранее решения, кроме плоского вихря.
2.7. Двумерные вихри в модели с анизотропным обменным взаимодействием
Реальный магнетик представляет собой дискретную, а не сплошную среду бесконечного размера. Поэтому континуальное приближение неправильно вблизи сердцевины (кора) вихря. В статьях [48, 49] исследована структура вихрей в дискретной модели с анизотропией обмена типа "легкая плоскость" c гамильтонианом
(60)
где — константа обменного взаимодействия, — характеристика анизотропии обменного взаимодействия, и суммирование производится по близлежащим узлам. Классический вектор спина на узле параметризован двумя углами и : . Авторы исследовали устойчивость плоского вихря (“in plane”-вихря) и неплоскостного вихря (“out plane”-вихря) с неравным нулю в некоторой области и вихревым распределением , . Они интегрировали дискретные уравнения, выведенные из (60) с затуханием Ландау–Гильберта методом Рунге–Кутты с временным шагом 0.04 (в единицах ). Показано, что при плоский вихрь остается стабильной конфигурацией, а при наблюдается выход спинов из плоскости в некоторой области вблизи центра вихря. При этом критическое значение параметра анизотропии равно для квадратной решетки, для гексагональной и для треугольной решеток. При этом радиус области, где заметно отличается от нуля, порядка трех постоянных решетки для и увеличивается с увеличением λ. При начальная конфигурация с “out plane”–вихрем релаксирует к плоскому вихрю. В итоге ( ) “out plane”-вихрь (“in plane”-вихрь) стабилен.
Структура вихря с анизотропным обменом и одноосной анизотропии исследована также в статье [50]. Гамильтониан
с энергией анизотропии в континуальном пределе при подстановке:
приводит к уравнению
для поля θ, где величина и определяется знаком эффективной постоянной анизотропии . При выборе в виде поля размагничивания равны нулю. Было показано, что в легкоосном магнетикем ( ) краевая задача для этого уравнения с граничными условиями:
не имеет решения и, следовательно, не существует локализованных вихревых структур, регулярных в начале координат и стремящихся к основному состоянию на бесконечности. Выясняется, что для легкоплоскостного ферромагнетика ( ) нелинейная краевая задача (60) с граничными условиями:
имеет решение только для дискретных значений . Вид функций , вычисленных методом “стрельбы”, для различных значений представлен на рис. 15. Видно, что с увеличением , начиная с вихрь становится более локализованным вблизи начала координат и более медленно приближается к равновесному значению .
Рис. 15. Графики функций θ(r) для регулярных решений. Сплошная линия соответствует вихрю в отсутствие анизотропного обмена.
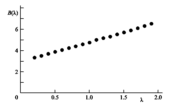
Зависимость энергии решений вихря от размера системы и параметров , удобно представить в виде:
График величины приведен на рис. 16. Из сравнения этой величины с энергией плоского вихря с радиусом кора порядка нескольких решетки. следует, что внеплоскостной вихрь предпочтителен при неравенстве
которое предполагает довольно сложную зависимость от параметров обменной и одноосной анизотропии.
Рис. 16. Зависимость параметра B(λ) от постоянной анизотропного обмена.
ГЛАВА 3. МАГНИТНЫЕ ВИХРИ (СКИРМИОНЫ) В КИРАЛЬНЫХ МАГНЕТИКАХ
Термин скирмион были предложен Тони Скирмом в 1960-х годах для обозначения решения с топологической особенностью в нелинейной сигма-модели из области физики элементарных частиц [51–53]. Со времен этой ранней работы многие различные варианты понятия “скирмион” использовали для названия состояний и частицеподобных возбуждений в различных конденсированных средах, включая двумерные электронные газы с квантовым эффектом Холла [54], конденсаты Бозе–Эйнштейна [55] и жидкие кристаллы [56]. Однако в последние годы этот термин используется и в области твердотельного магнетизма, где спиновые структуры называются скирмионами. Эти текстуры представляют собой магнитные вихри, но в отличие от исследованных ранее вихревых структур, они образуются в магнитных кристаллах без центра инверсии (киральные ферромагнетики). В таких системах конкуренция между обменным взаимодействием и взаимодействием Дзялошинского–Мория, обусловленным спин-орбитальным взаимодействием, приводит к возникновению неколлинеарных или некомпланарных спиновых структур, таких как магнитные вихри, доменные стенки и спирали. Теоретически магнитные вихри, как структуры с конечной энергией, были предсказаны в нецентросимметричных магнитных кристаллах еще в 1989–1990 гг. [57–59]. Такие вихри позднее были названы магнитными скирмионами. Несколько позже по аналогии с вихревой решеткой Абрикосова в сверхпроводников второго рода, Богданов с соавторами указали на возможность образования решетки скирмионов в определенном интервале магнитных полей у ряда нецентросимметричных кристаллов [60–64]. В 2010 году эксперименты, выполненные группой Токуры на тонкой пленке Fe0.5Co0.5Si методами просвечивающей электронной микроскопии, обнаружили стабильную двумерную скирмионную решетку в широком диапазоне температур, вплоть до почти нулевой температуры [66]. После этой работы началась лавина публикаций исследований скирмионов и других текстур в объемных и тонкопленочных киральных магнетиках. Скиромионы характеризуются квантованным топологическим числом и привлекают значительное внимание исследователей, поскольку их своеобразная динамика во внешних полях содержит многообещающие свойства для приложений в спинтронике. В этой главе приведены основные теоретические и экспериментальные результаты по исследованию магнитных скирмионов в пленках изотропных киральных магнетиков.
3.1. Геликоидальные структуры в кубических киральных магнетиках
Рассмотрим вначале магнитные локализованные структуры в кристаллах без центра симметрии. Типичными примерами являются силицид марганца (MnSi) (первая подробно изученная магнитная система без центра инверсии [10, 11], FeGe и Fe1–xCoxSi.
Этот параграф и параграф 2 начинаются с краткого введения в геликоидальные структуры в киральных магнетиках, включая их теоретическое описание на основе функционала Гинзбурга– Ландау, и результаты первых экспериментов обнаружения одномерных спиральных структур. Затем в параграфе 3 дано теоретическое описание скирмиона и двумерной скирмионной решетки в объемном кристалле. В конце параграфа приведены результаты наблюдения группой Токуры скирмионной решетки в реальном пространстве в тонкой пленке Fe0.5Co0.5Si методами скирмионной решетки. Полученная ими экспериментальная фазовая диаграмма магнитных структур в тонкой пленке указывала на существенные отличия от фазовых диаграмм в объемном кристалле. Первые трехмерные расчеты киральных модулированных состояний в тонких пленках кубических гелимагнетиков изложены в параграфе 4. Показано, конические модуляции геликоидов и скирмионных решеток обеспечивают конкретный механизм стабилизации этих структур в широком диапазоне магнитных полей и низких температур.
Напомним, что центром симметрии элементарной ячейки называется математическая точка, характеризующаяся тем, что прямая, проведенная через центр симметрии, встречает атомы одного сорта по обе стороны от центра на одинаковых расстояниях. Соединение MnSi — это ферромагнитный 3d-металл с кубической кристаллической структурой B20 без центра симметрии (пространственная группа , рис. 17). Оно существует в двух модификациях, являющихся зеркальными отражениями друг друга (правая и левая модификации). Такие кристаллы называют энантиоморфными.
Рис. 17. Кристаллическая структура правой (а) и левой (б) модификаций MnSi.
Координаты атомов правой модификации MnSi равны:
где измеряется в единицах постоянной решетки: и . Левая модификация соответствует замене на . Магнетики без центра симметрии часто называют киральными или геликоидальными. Для теоретического описания магнитных структур соединения MnSi используется микроскопическая модель гейзенберговского ферромагнетика c энергией вида:
(61)
В кубических кристаллах с кристаллической структурой типа В20 из-за потери симметрии инверсии возникает нетривиальное взаимодействие Дзялошинского–Мория [68, 69], обусловленное спин-орбитальным взаимодействием соседних атомов: . Для двух ближайших спинов оно имеет простой вид . Это взаимодействие минимизируется при перпендикулярном расположении соседних спинов. В конечном счете из-за конкуренции взаимодействий Гейзенберга и Дзялошинсского–Мория в структурах типа В20 устанавливается неоднородное основное состояние — спиральная (винтовая) структура [70].
Для макроскопического описания магнитных структур в соединениях B20 используется модель с плотностью энергии:
(62)
где — единичный вектор вдоль направления намагниченности, — спонтанная намагниченность материала.
Теоретическое исследование одномерных киральных структур проведено в работах [62, 67, 69]. В отсутствие поля основным состоянием является спираль с вектором и периодом :
(63)
с распределением намагниченности:
(64)
и плотностью энергии:
изображенная на рис. 18а, б. Стрелки на этом рисунке указывают направления вектора (64) в плоскостях , где магнитные моменты сонаправлены. Изменение их ориентации происходит при переходе от слоя к слою, образуя спиральную волну с периодом , который задается постоянными обменного и спин-орбитального взаимодействий. При уменьшении последнего стремится к бесконечности, что соответствует переходу к однородному ферромагнитному состоянию. В различных магнетиках типа B20 период структуры меняется от единиц до сотен нанометров. В кубических гелимагнетиках в отсутствие поля основными состояниями будут также все геликоидальные структуры, которые получаются из (64) одновременными поворотами спинового и координатного пространств.
В магнитном поле существуют два основных состояния, которые различаются направлениями магнитного поля и намагниченности. В параллельном вектору спирали магнитном поле H = (0, 0, H) спины отклоняются к направлению поля и простая спираль преобразуется в конусную (образующую конусную фазу). В этой фазе (рис. 18в) распределение намагниченности имеет вид:
(65)
с плотностью энергии:
(66)
В критическом поле коническая фаза переходит в ферромагнитное состояние, в котором все спины сонаправлены полю и плотность энергии ( ). Из сравнения плотностей энергии следует, что переход по полю коническая фаза–ферромагнетик — это фазовый переход второго рода.
Рис. 18. Схематическое представление различных модулированных состояний в киральных магнитиках. (а) Спиновая спираль в отсутствие магнитного поле с волновым вектором k вдоль оси Oz; (б) расположение спирали в плоскостях. Под влиянием магнитного поля спираль (а) преобразуется в конусную спираль; (в) с наклонной намагниченностью и волновым вектором вдоль магнитного поля или в продольный геликоид (г).
Если магнитное поле перпендикулярно вектору спирали и (как в блоховской доменной границе), то вектор лежит в плоскости :
(67)
где угол определяет модулированную геликоидальную структуру (рис. 18г). Ее явный вид
(68)
вычисляется интегрированием уравнений Эйлера:
для функционала (62). Здесь , — эллиптические функции Якоби с модулем ( ). Параметр определяется минимизацией средней энергии , приходящейся на один период L-структуры:
(69)
где и — полные эллиптические интегралы первого и второго рода соответственно. Непосредственные вычисления показывают, что средняя энергия минимальна, если удовлетворяет неявному уравнению
(70)
Тогда равновесная средняя энергия и период геликоида равны:
(71)
Уравнение (70) имеет решения при условии:
Формулы (69) — (71) дают полное описание геликоидальной структуры в аналитическом виде. Период геликоида непрерывно увеличивается от при (так как при ) до бесконечности в критическом поле (при ):
При этом явный вид геликоидальной структуры изменяется от
до
В магнитных полях уравнение (71) не имеет решений. Основным состоянием является (ферромагнитное упорядочение).
В ряде экспериментальных работ (см. напр., [71–78] и цитированную там литературу) методом нейтронного рассеяния исследованы спиральные структуры в соединениях Fe1–xCoxSi и MnSi. В изотропном гелимагнетике Fe1–xCoxSi методом просвечивающей электронной микроскопии (ПЭМ) наблюдали спиральную структуру с вектором вдоль направления и намагниченностью [79].
3.2. Решетки скирмионов
Как уже упоминали во введении, двумерные магнитные вихри-скирмионы (сокращенно СК) в кристаллах без центра инверсии впервые предсказаны в 1989–1990 годах по аналогии с вихрями в сверхпроводниках второго рода. В таких магнетиках могут существовать локализованные структуры с конечной энергией, которые стабилизируются отрицательным взаимодействием Дзялошинсского–Мория. В работе [62] посредством численного интегрирования уравнений Лагранжа–Эйлера для функционала энергии (62) исследована структура изолированных скирмионов при разных значениях магнитного поля и параметра легкоосной анизотропии в киральных магнетиках кристаллических классов (, 4 , 6). Профили скирмионов задавали подстановками:
(72)
(73)
и асимптотическими условиями , в цилиндрической системе координат . Такие структуры получили название скирмионов типа Блоха и Нееля соответственною (рис. 19а, б).
Топологический заряд (31) таких структур с зависимостью , вычисляется по простой формуле:
и равен единице (рис. 19а).
Рис. 19. Топологические спиновые текстуры: а — скирмион типа Нееля N = 1; б — скирмион типа Блоха N = 1; в — антискирмион N = −1.
Кроме того, в работах [59, 60] предсказана двумерная решетка скирмионов, аналогичная решетке вихрей Абрикосова в сверхпроводниках второго рода. Шестиугольные ячейки решетки были аппроксимированы круговыми ячейками, и в этом приближении численно исследована энергия единицы площади спиновой текстуры:
при граничных условиях
Здесь — плотность энергии магнетика, — радиус ячейки. Результаты вычислений дают равновесный радиус вихревой ячейки, который зависит от внешнего магнитного поля и параметра анизотропии. Наконец, в работе [63] в рамках модели, допускающей изменения спонтанной намагниченности (характерный пример — металлические магнетики), показано, что скирмионные текстуры, как основные состояния, могут существовать во многих киральных магнетиках, в том числе на поверхностях тонких пленок и объемных образцов.
Эксперименты по малоугловому рассеянию нейтронов в соединениях MnSi [65] и Fe1–xCoxSi [67] показали, что наблюдается шесть пиков брэгговских отражений от гексагональной решетки в ограниченной области параметров “температура — магнитное поле”. Было высказано предположение, что они отвечают новой магнитной фазе, названной “А-фаза”. Намагниченность в этой фазе можно аппроксимировать суперпозицией намагниченностей трех геликоидальных структур, перпендикулярных внешнему полю и повернутых относительно друг друга на 120°. Спиновую текстуру с наименьшей энергией можно рассматривать как двумерную решетку магнитных вихрей, для которых намагниченность в центре антипараллельна приложенному полю. Авторы статей [65], [67] в результате анализа теоретических и экспериментальных данных пришли к выводу, что в А-фазе решетка скирмионов стабилизирована тепловыми флуктуациями.
Впервые двумерную скирмионную решетку в реальном пространстве наблюдали в тонкой пленке Fe0.5Co0.5Si методами просвечивающей электронной микроскопии [66].
Моделирование методом Монте-Карло для дискретной версии гамильтониана (62) во внешнем магнитном поле предсказывает, что спиральная структура (рис. 20а) преобразуется в двумерную решетку скирмионов (рис. 20б), когда толщина пленки близка к периоду спиральной структуры. Наблюдения ПЭМ в нулевом поле ниже температуры магнитного перехода (38 К) ясно показывает полосовую структуру (рис. 20б) с поперечной составляющей намагниченности и периодом 90 нм. Спиральная структура образуется вдоль направлений [100] или [010]. Если магнитное поле (50 мТл) приложено по нормали к пластине, то, как и предсказывает моделирование, наблюдается двумерная гексагональная решетка скирмионов (рис. 20д). Схема спиновой конфигурации скирмиона в увеличенном масштабе приведена на рис. 20е. Период решетки того же порядка величины, что и период исходной полосовой структуры — 90 нм. Каждый скирмион имеет выигрыш в энергии взаимодействия Дзялошинского–Мория. Области между скирмионами дают выигрыш в энергии магнитного поля. Таким образом, плотноупакованная гексагональная решетка скирмионов имеет выгоды от обоих энергий. Закрутка спинов против часовой стрелки в области каждого скирмиона отражает знак взаимодействия Дзялошинского–Мория кирального магнетика.
Рис. 20. Топологические спиновые текстуры в пленке Fe0.5Co0.5Si [66]. Геликоидальная (а) и скирмионная (б) структуры, предсказанные с помощью моделирования методом Монте-Карло; (в) схема спиновой конфигурации скирмиона. Экспериментально наблюдаемые в реальном пространстве изображения спиновых текстур (г–е), по данным ПЭМ: (г) спиральная структура в отсутствие магнитного поля, (д) структура скирмионного кристалла при наличии слабого магнитного поля (50 мТл), направленного по нормали к пластине, (е) увеличенный вид отдельного скирмиона. Карта цвета и белые стрелки обозначают направление намагниченности в каждой точке пленки.
В этой работе также исследованы полевые и температурные зависимости спиновых текстур. Во-первых, было изучено изотермическое изменение спиновой текстуры в магнитном поле, приложенном по нормали (001) к поверхности пленки. Конфигурация магнитной структуры в отсутствие поля (рис. 21а) совпадает со спиральной структурой вдоль направления [100] с краевой дислокацией, отмеченной на рисунке стрелкой. При увеличении магнитного поля до 20 мТл (рис. 21в) в полосовой структуре зарождается фрагмент гексагональной решетки скирмионов (рис. 19б). При дальнейшем увеличении магнитного поля до 50 мTл полосовые домены полностью преобразуются в гексагональную решетку скирмионов. Такая решетка занимает всю поверхность (001) образца, за исключением области, содержащей дислокацию (отмечена белой стрелкой на рис. 21а). Решетку скирмионов сменяет однородное ферромагнитное упорядочение спинов в магнитном полях порядка 80 мTл (рис. 21г) .
Рис. 21. Влияние магнитного поля и температуры на изменение спиновой текстуры в Fe0.5Co0.5Si: (а–г) — ПЭМ-изображения зависимости текстуры от магнитного поля; (д–з) — обработка быстрым фурье-анализом ПЭМ-изображений (а–г); (и–м) — температурная зависимость спиновой текстуры в магнитном поле 50 мТл. Магнитное поле направлено по нормали (001) к поверхности пленки. Цветовое колесо определяет направление намагниченности в каждой точке.
Аналогичная картина зарождения скирмионов наблюдается при изменении температуры в постоянном магнитном поле (50 мТл), направленном по нормали к поверхности пленки (рис. 21и–м). Полосовая спиновая текстура, наблюдаемая при 5 К, при 15 К переходит в смешанную структуру из полос и скирмионов, далее при 25 К образуется гексагональная решетка скирмионов, при 40 К неоднородное спиновое упорядочение исчезает.
Экспериментальная фазовая диаграмма спиновых текстур тонкой пленки Fe0.5Co0.5Si (рис. 22) хорошо согласуется с результатами моделирования методом Монте-Карло 2D-модели (62). Магнитное поле и температура нормированы с использованием произвольных постоянных и . Цветные полоски справа на фазовой диаграмме показывают плотность скирмионов в единицах м2 на , где — длина волны геликоида. Штриховые линии служат границами фаз между РС (скирмионным кристаллом), ГЛ (геликоидальной структурой) и ФМ (ферромагнетиком). Наблюдается хорошее согласие не только границ между геликоидальной фазой ГЛ и скирмионным кристаллом РС, но также областей сосуществования ГЛ-, ФМ- и РС-состояний. Видно, что переход в скирмионную фазу даже в слабом магнитном поле зависит от температуры.
Рис. 22. Экспериментальная фазовая диаграмма магнитной структуры в тонкой пленке Fe0.5Co0.5Si в переменных “магнитная индукция — температура” (B — T).
Кроме того, в работе [66] отмечены существенные отличия фазовых диаграмм тонкой пленки и объемного кристалла. Скирмионная фаза пленки на фазовой “T — B”-плоскости занимает сравнительно большую область. В объемном кристалле скирмионная фаза существует только в узком окне “T — B”-плоскости: при магнитной индукции порядка 10 мTл и температурах в интервале 35–40 K [13]. По сравнению с трехмерным случаем, критическое поле в ферромагнитной области пленки усиливается (до 100 мTл при 5 К). Интересно и важно, что фаза СК в пленке может быть получена с помощью магнитного поля, перпендикулярного пленке, даже при низких температурах, когда малы тепловые флуктуации.
3.3. kπ-скирмионы
Как уже отмечено, топологический заряд первого предсказанного скирмиона равен единице. В пионерской работе [64] авторы систематически численно исследовали локализованные состояния в виде изолированных вихрей для дифференциальных уравнений модели одноосного ферромагнетика в магнитном поле с взаимодействием Дзялошинского–Мория и с учетом диполь-дипольного взаимодействия. Помимо ранее исследованных вихрей, были найдены новые типы локализованных вихревых решений, названных –скирмионами. Для радиально симметричных полей они определяются граничными условиями , при в решениях дифференциальных уравнений (рис. 23).
Рис. 23. График θ(r) для 1π- и 2π-скирмионов.
Устойчивость -скирмионов по отношению к малым радиальным искажениям исследовали путем решения задачи на собственные значения для энергии возмущения. Оказалось, что такие вихри устойчивы в определенных областях параметров. Размеры и энергии активации -скирмионов на дискретной решетке определены с использованием уравнения Ландау–Лифшица–Гильберта и метода геодезической упругой ленты в работе [80].
На рис. 24, взятом из этой работы, приведены графики цветовой карты компоненты классического спина для первых -скирмионных состояний при внешнем магнитном поле Tл.
Рис. 24. цветная карта для Sz первых kπ-скирмионов.
3.4. Киральные магнитные скирмионы с произвольным топологическим зарядом
Существенный прогресс в понимании топологии скирмионов был сделан в работе [81]. Авторы заметили, что ко времени написания статьи (2018 г) все разнообразие скирмионов ограничивалось изучением их только с топологическим зарядом . Авторы показали, что на самом деле базовая модель кирального магнитика обладает бесконечным числом скирмионов с разными значениями и знаками топологического заряда и разнообразной морфологии. Базовая модель энергии кирального магнетика
(74)
включает обменную энергию с постоянной , взаимодействие Дзялошинского–Мория с постоянной и потенциальный член, включающий энергию Зеемана или энергию анизотропии . Член взаимодействия Дзялошинсского–Мория представляет линейную комбинацию инвариантов Лифшица:
Для поиска энергетически стабильных скирмионов авторы провели энергетическую минимизацию функционала (74) на основе нелинейного метода сопряженных градиентов, реализованного для архитектуры NVIDIA CUDA. Все результаты далее приведены в безразмерных единицах:
где — толщина пленки.
Морфология стабильных киральных скирмионов с топологическими зарядами изображена на рис. 25.
Рис. 25. Морфология стабильных киральных скирмионов с топологическими зарядами N = −3,−2, ..., 2. Верхний ряд изображений (а) соответствует нулевой магнитокристаллической анизотропии (u = 0) во внешнем магнитном поле, приложенном перпендикулярно плоскости, h = 0.65. Нижний ряд изображений (б) соответствует случаю одноосной анизотропии, u = 1,3 и нулевого внешнего поля, h = 0. Цвета отражают направление n векторов по схеме: черный и белый обозначают спины вверх и вниз соответственно, а красный-зеленый-синий отражать азимутальный угол относительно оси Ox.
Скирмион с содержит количество –скирмионов внутри “мешка”, представляющего собой замкнутую доменную -стенку (рис. 25). Видеофильмы [82] иллюстрируют процесс создания начальных состояний для различных ожидаемых морфологий скирмионных решений и процесс минимизации энергии. Замкнутая доменная граница играет роль оболочки скирмиона и имеет тенденцию уменьшаться до равновесного размера замкнутой доменной границы. Межчастичное отталкивание -скирмионов, в свою очередь, старается предотвратить такое сокращение. Для скирмиона с роль “мешка” или оболочки играет замкнутая -доменная стенка, обладающая ненулевым топологическим зарядом , . Домен внутри замкнутого контура имеет намагниченность, противоположную окружающему ферромагнитному фону. Благодаря противоположной полярности каждый -вихрь внутри такого “мешка” имеет собственный топологический заряд, равный единице. В результате полный топологический заряд есть , где — количество ядер, равное количеству “дырок”. На рис. 25 для N и эти ядра выглядят как “дырки” внутри белой области. Были найдены решения с абсолютными значениями , равными единицам, десяткам, сотням и даже тысячам (таким образом, есть все основания полагать, что может быть равно любому произвольно большому целому числу). Установлено, что зависимость энергии скирмиона от его топологического заряда хорошо аппроксимируется кусочно-линейной функцией при малых , а в некоторых точках незначительно отклоняются от линейного закона. Известно, что та же линейная зависимость хороша и для модели изотропного ферромагнетика [35].
3.5. Спиральные структуры в киральных магнетиках
Спиральные структуры, названные “swiss-roll-like vortex”, впервые экспериментально наблюдали [83] в гелимагнетике FeGe (рис. 26а) при нагревании образца выше температуры Нееля с последующим охлаждением до 200 K. На рис. 26б представлено изображение такой спиновой структуры. Ясно видна вихреподобная незамкнутая спиновая полоса без особой точки в центре.
Спиновая полоса образуется из геликоидальной структуры и как целое закручивается вокруг некоторого центра. Схематическое представление “swiss-roll-like vortex” приведено на рис. 26в. Аналогичную картину вихреподобных спиновых полос, показанную на рис. 26а, наблюдали и на других фрагментах образца.
Рис. 26. Вихреподобные полосовые спиновые узоры.
В работе [84] в рамках стандартной модели аналитическими и численными методами исследована структура этих спиральных текстур. Аналитическая формула для строения спирали вне ее ядра согласуется с численными расчетами и позволяет исследовать основные особенности спиралей, включая их поведение в магнитном поле. Уравнения Эйлера–Лагранжа для функционала энергии (62) в полярной системе координат имеют вид:
(75)
(76)
где — оператор Лапласа:
и .
Для решения уравнений (75), (76) применяли метод минимизации функционала энергии (62). В результате были найдены различные типы спиральных структур, которые описываются далее. Кроме того, исходя из анализа численных результатов, удалось провести и аналитические исследования. Было найдено асимптотическое поведение при решений системы (75), (76) для спиральной структуры. Так при имеем:
(77)
где . Здесь и в следующей формуле опущены логарифмические слагаемые с произвольными постоянными, связанные с обменными спиралями, аналитическая формула для которых была получена в [42]. Эти постоянные при минимизации энергии (62) необходимо положить равными нулю.
Тогда решения для представляют собой -спиральных домена, разделенных архимедовыми спиралями. Можно показать, что при асимптотическое решение имеет вид:
где — амплитуда Якоби, — неполный эллиптический интеграл 1-го рода, — полный эллиптический интеграл 1-го рода. Модуль эллиптических функций и интегралов зависит только от и определяется уравнением
где — полный эллиптический интеграл 2-го рода Примечательно, что период спиральных витков
совпадает с периодом геликоида (71). При линии уровня образуют архимедову спираль (АС) (при спираль оказывается многорукавной).
Как показывает численный расчет, спиральные текстуры как метастабильные состояния могут существовать в окружении либо лабиринтных структур (рис. 27а, б), либо скирмионов (рис. 27в). Светлые участки соответствуют направлению вектора намагниченности против поля, темные — по полю.
Рис. 27. Рассчитанные АС в окружении различных структур: а, б — АС в лабиринтной структуре при отсутствии магнитного поля; в — в скирмионной решетке при отсутствии поля; г — в поле h = 0.5.
Векторное поле АС всюду непрерывно и не содержит особенностей. Между тем оно топологически нетривиально. При увеличении поля период АС увеличивается, а участки витков спирали, намагниченные против поля, утончаются (см. видео [85]). Локализованная АС (рис. 27в) непрерывной деформацией поля может быть стянута в двумерный вихрь с единичным топологическим индексом. При некотором пороговом значении магнитного поля АС, приведенная на (рис. 27в), теряет стабильность и трансформируется в такой же скирмион, что образуют окружающую скирмионную решетку.
Существование одиночных топологических дефектов в конденсированных средах (дислокаций, дисклинаций, вихрей, скирмионов и т.д.), как правило, сопровождается образованием их периодических структур. Методом минимизации средней плотности энергии с периодическими граничными условиями была предсказана новая равновесная фаза — гексагональная решетка архимедовых спиралей (РАС) с различным числом витков. Такие структуры остаются стабильными при малых возмущениях и не трансформируются в геликоидальную фазу.
На рис. 28 приведены примеры равновесных решеток из архимедовых спиралей. Хотя эта фаза внешне напоминает решетки спиральных доменов, которые наблюдаются в пленках феррит-гранатов [86], ее существование обусловлено локальным взаимодействием Дзялошинского–Мория, а не дальнодействующим и нелокальным магнитостатическим взаимодействием.
Рис. 28. Структура РАС с пятью витками в отсутствие магнитного поля (а) и тремя витками в поле h = 0.15 (б).
Численный анализ энергий различных двумерных структур при нулевой температуре приводит к следующим выводам. Основное состояние системы в виде решетки архимедовых спиралей возможно только при ненулевой температуре и магнитном поле в диапазоне . При таких условиях свободная энергия РАС должна быть ниже энергии геликоидальной фазы, поскольку решетка спиралей имеет гораздо больше степеней свободы, чем одномерный геликоид.
Метастабильную решетку АС можно возбудить переменным магнитным полем, подобно тому как это делается для генерирования метастабильных спиральных доменов.
ЗАКЛЮЧЕНИЕ
Показано, что в двумерном ферромагнетике существуют большое разнообразие вихревых структур, структура и свойства которых существенно отличаются от известных ранее вихревых структур в гидродинамике. Нет сомнения. что даже в ферромагнетике есть еще не открытые вихревые текстуры. которые могут найти полезные технические приложения.
Работа выполнена в рамках государственного задания Минобрнауки России (тема “Квант”, номер г.р. 122021000038-7).
Как автор данной работы заявляю, что у меня нет конфликта интересов.
Об авторах
А. Б. Борисов
Институт физики металлов УрО РАН
Автор, ответственный за переписку.
Email: borisov@imp.uran.ru
Россия, Екатеринбург
Список литературы
- Ковалев А.С., Косевич А.М., Маслов К.В. Магнитный вихрь — топологический солитон в ферромагнетике с анизотропией типа легкая ось // Письма в ЖЭТФ. 1979. Т. 30. № 6. С. 321–324.
- Косевич А.М., Иванов Б.А., Ковалев А.С. Нелинейные волны намагниченности. Динамические и топологические солитоны. Киев: Наукова думка, 1983. 192 с.
- Kosevich A.M., Ivanov B.A., Kovalev A.S. Magnetic Solitons // Phys. Reports. 1990. V. 194. № 3–4. P. 117–238.
- Seidel J. Topological structures in ferroic materials: domain walls, vortices and skyrmions. Springer, Berlin. 2016. 249 p.
- Seki S. and Mochizuki M. Skyrmions in magnetic materials. Cham, Switzerland: Springer, 2016. 69 p.
- Jung Hoon Han. Skyrmions in condensed matter. Springer Tracts in Modern Physics. Springer. 2017. 278 p.
- Liu J.P., Zhang Z.D. and Zhao G.P. Skyrmions: Topological structures, properties, and applications. Boca Raton, London, New York: CRC Press, 2016. 481 p.
- Gupta S. and Saxena A. The role of topology in materials. Springer International Publishing AG, 2018. 307 p.
- Борисов А.Б., Киселев В.В. Двумерные и трехмерные топологические дефекты, солитоны и текстуры в магнетиках. М.: Физматлит, 2022. 455 с.
- Göbel B., Mertig I., Tretiakov O.A. Beyond skyrmions: Review and perspectives of alternative magnetic quasiparticles // Phys. Reports. 2021. V. 895. P. 1–28.
- Стишов С.М., Петрова А.Е. Геликоидальный зонный магнетик MnSi // УФН. 2011. Т. 181. № 12. С. 1157–1170.
- Изюмов Ю.А. Модулированные или длиннопериодические магнитные структуры кристаллов // УФН. 1984. Т. 144. № 3. С. 439–474.
- Fert A., Reyren N. and Cros V. Magnetic skyrmions: advances in physics and potential applications // Nat. Rev. Mater. 2017. V. 2. Article # 17031.
- Nagaosa N. and Tokura Y. Topological properties and dynamics of magnetic skyrmions // Nature Nanotech. 2013. V. 8. P. 899–911.
- Finocchio G., Büttner F., Tomasello R. et al. Magnetic skyrmions: from fundamental to applications // J. Phys. D: Applied Physics. 2016. V. 49. Article No. 423001.
- Bihlmayer G., Buhl P.M., Dupй B., Fernandes I.L., Freimuth F., Gayles J., Heinze S., Kiselev N.S., Lounis S., Mokrousov Yu., Blьgel S. Magnetic skyrmions: structure, stability, and transport phenomena // Scientific Highlight of the Month. 2018. No. 139, February.
- Звездин К.А., Екомасов Е.Г. Спиновые токи и нелинейная динамика вихревых спин–трансферных наноосцилляторов // ФММ. 2022. Т. 123. № 3. С. 219–239.
- Самардак А.С., Колесников А.Г., Давыденко А.В., Стеблий М.Е., Огнев А.В. Топологически нетривиальные спиновые текстуры в тонких магнитных пленках // ФММ. 2022. Т. 123. № 3. С. 260–283.
- Лаврентьев М.А., Шабат Б.В. Проблемы гидродинамики и их математические модели. М.: Наука, 1973. 416 с.
- Ламб Г. Гидродинамика. Т. 1, 2. М.: “ОГИЗ”, 1947. 929 с.
- Хирт Дж., Лоте И. Теория дислокаций. М.: Атомиздат, 1972. 599 с.
- Питаевский Л.П. Вихревые нити в неидеальном Бозе-газе // ЖЭТФ. 1961. Т. 40. С. 646–651.
- Gross E.P. Structure of a quantized vortex in boson systems // Il Nuovo Cimento. 1961. V. 20. № 3. P. 454–457.
- Абрикосов А.А. Сверхпроводники второго рода и вихревая решетка // УФН. 2004. Т. 174. № 11. С. 1234–1239.
- Ахиезер А.И., Барьяхтар В.Г., Пелетминский С.В. Спиновые волны. М.: Наука, 1967. 368 c.
- Derrick G.M. Comments on Nonlinear Wave Equations as Models for Elementary Particles // J. Math. Phys. 1964. V. 5. № 9. P. 1252–1254.
- Hobart R.H. On the Instability of a Class of Unitary Field Models // Proc. Phys. Soc. 1963. V. 82. № 2. P. 201–203.
- Борисов А.Б., Танкеев А.П., Шагалов А.Г. Новые типы двумерных вихреподобных состояний в магнетиках // ФТТ. 1989. Т. 31. № 5. С. 140–147.
- Khodenkov H.E. Nonstationary equations of motion for magnetic bubble domains // Phys. St. Sol. (a). 1981. V. 63. № 2. P. 461–473.
- Hudák O. On vortex configurations in two-dimensional sine-Gordon systems with applications to phase transitions of the Kosterlitz-Thouless type and to Josephson junctions // Phys. Lett. A. 1982. V. 89. № 5. P. 245–248.
- Сонин А.С. Введение в физику жидких кристаллов. М.: Наука, 1983. 320 с.
- Курик М.В., Лаврентович О.Д. Дефекты в жидких кристаллах: гомотопическая теория и экспериментальные исследования // УФН. 1988. Т. 154. № 3. С. 381–431.
- Березинский В.Л. Разрушение дальнего порядка в одномерных и двумерных системах с непрерывной группой симметрии I. Классические системы // ЖЭТФ. 1970. V. 59. № 3. C. 907–920.
- Kosterlitz J.M., Thouless D.J. Ordering, metastability and phase transitions in two-dimensional systems // J. Phys. C: Solid State Phys. 1973. V. 6. P. 1181–1203.
- Белавин А.А., Поляков А.М. Метастабильные состояния двумерного изотропного ферромагнетика // Письма в ЖЭТФ. 1975. Т. 22. № 10. С. 503–506.
- Рожков С.С. Топология, многообразия и гомотопия: основные понятия и приложения к моделям π–поля // УФН. 1986. Т. 149. № 2. С. 259–273.
- Розенфельд Б.А., Сергеева Н.Д. Стереографическая проекция. Серия “Популярные лекции по математике”. Вып. 53. М.: Наука, 1973. 48 c.
- Gross D.J. Meron configurations in the two-dimensional O(3) -model // Nucl. Phys. B. 1978. V. 132. № 5. P. 439–456.
- Переломов А.М. Решения типа инстантонов в киральных моделях // УФН. 1981. Т. 134. № 4. С. 577–609.
- Perelomov A.M. Chiral models: geometrical aspects // Phys. Rep. 1987. V. 146. № 3. P. 135–213.
- Сергеев А.Г. Гармонические отображения. Лекц. курсы НОЦ, 10. М.: МИАН, 2008. С. 3–117.
- Борисов А.Б. Спиральные вихри в ферромагнетике // Письма в ЖЭТФ. 2001. Т. 73. № 5. С. 279–282.
- Борисов А.Б., Долгих Д.В. Вихревые полосы в двумерном ферромагнетике // ФММ. 2023. Т. 124. № 4. С. 375–381.
- Byrd P.F. and Friedman M.D. Handbook of Elliptic Integrals for Engineers and Scientists. Springer–Verlag, New–York, Heidelberg, Berlin. 1971. 373 p.
- Изменение области определения двухвихревой структуры. Видеофильм https://youtu.be/vgMpEnrZSIY.
- Двухвихревая структура. Видеофильм https://youtu.be/gh0IbYMpfIU.
- Борисов А.Б. Интегрирование двумерной модели Гейзенберга методами дифференциальной геометрии // ТМФ. 2023. Т. 216. № 2. С. 302–314.
- Gouva M.E., Wysin G.M., Bishop A.R., Mertens F.G. Vortices in the classical two-dimensional anisotropic Heisenberg model // Phys. Rev. B. 1989. V. 39. № 16. P. 11840–11849.
- Wysin G.M. Instability of in-plane vortices in two-dimensional easy-plane ferromagnets // Phys. Rev. B. 1994. V. 49. № 13. P. 8780–8789.
- Борисов А.Б., Зыков С.А., Микушина Н.А. Вихри и магнитные структуры типа "мишени" в двумерном ферромагнетике с анизотропным обменным взаимодействием // ФТТ. 2002. Т. 44. № 2. С. 313–320.
- Skyrme T.H.R. A non-linear field theory // Proc. R. Soc. Lond. A. V. 260. P. 127–138.
- Skyrme T.H.R. Particle states of a quantized meson field // Proc. R. Soc. Lond. A. 1961. V. 262. P. 237–245.
- Skyrme T.H.R. A unified field theory of mesons and baryons // Nucl. Phys. 1962. V. 31. P. 556–569.
- Sondhi S.L., Karlhede A., Kivelson S.A. and Rezayi E.H. Skyrmions and the crossover from the integer to fractional quantum Hall effect at small Zeeman energies // Phys. Rev. B. 1993. V. 47. № 24. P. 16419–16426.
- Khawaja U.A., Stoof H. Skyrmions in a ferromagnetic Bose–Einstein condensate // Nature. 2001. V. 411. P. 918–920.
- Fukuda J., Žumer Sl. Quasi-two-dimensional Skyrmion lattices in a chiral nematic liquid crystal // Nat. Commun. 2011. № 2. Article No. 246.
- Богданов А.Н., Яблонский Д.А. Термодинамические устойчивые “вихри” в магнитоупорядоченных кристаллах. Смешанное состояние магнетиков // ЖЭТФ. 1989. Т. 95. № 1. C. 178–182.
- Богданов А.Н., Кудинов М.В., Яблонский Д.А. К теории магнитных вихрей в легкоосных ферромагнетиках // ФТТ. 1989. Т. 31. С. 99–104.
- Ivanov B.A., Stephanovich V.A., Zhmudskii A.A. Magnetic vortices — The microscopic analogs of magnetic bubbles // J. Magn. Magn. Mater. 1990. V. 88. № 1–2. P. 116–120.
- Bogdanov A.N., Hubert A. Thermodynamically stable magnetic vortex states in magnetic crystals // JMMM. 1994. V. 138. № 3. P. 255–269.
- Богданов А.Н. Новые локализованные решения нелинейных полевых уравнений // Письма в ЖЭТФ. 1995. Т. 62. № 3. C. 231–235.
- Bogdanov A., Hubert A. Thermodynamically stable magnetic vortex states in magnetic crystals // J. Magn. Magn. Mater. 1994. V. 138. № 3. P. 255–269.
- Rößler U.K., Bogdanov A.N., Pfleiderer C. Spontaneous skyrmion ground states in magnetic metals // Nature. 2006. V. 442. P. 797–801.
- Bogdanov A., Hubert A. The stability of vortex-like structures in uniaxial ferromagnets // J. Magn. Magn. Mater. 1999. V. 195. № 1. P. 182–192.
- Muhlbauer S., Binz B., Jonietz F. et al. Skyrmion Lattice in a Chiral Magnet // Science. 2009. V. 323. P. 915–919.
- Yu X.Z., Onose Y., Kanazawa N. et al. Real–space observation of a two-dimensional skyrmion crystal // Nature 2010. V. 465. P. 901–904.
- Munzer W., Neubauer A., Adams T. et al. Skyrmion lattice in the doped semiconductor Fe1–xCoxSi // Phys. Rev. B. 2010. V. 81. Article No. 041203(R).
- Moriya T. Anisotropic Superexchange Interaction and Weak Ferromagnetism // Phys. Rev. 1960. V. 120. № 1. P. 91–98.
- Дзялошинский И.Е. Теория геликоидальных структур в антиферромагнетиках. III // ЖЭТФ. 1964. Т. 47. № 3. С. 992–1002.
- Bak P., Jensen M.H. Theory of helical magnetic structures and phase transitions in MnSi and FeGe // J. Phys. C: Solid State Phys. 1980. V. 13. № 31. P. L881–L885.
- Chizhikov V.A., Dmitrienko V.E. Frustrated magnetic helices in MnSi-type crystals // Phys. Rev. B. 2012. V. 85. № 1. Article No. 014421.
- Ishikawa Y., Tajima K., Bloch D., Roth M. Helical spin structure in manganese silicide MnSi // Solid State Commun. 1976. V. 19. № 6. P. 525–528.
- Maleyev S.V. Investigation of Spin Chirality by Polarized Neutrons // Phys. Rev. Lett. 1995. V. 75. № 25. P. 4682–4685.
- Grigoriev S.V., Maleyev S.V., Okorokov A.I., Chetverikov Yu.O. and Eckerlebe H. Field-induced reorientation of the spin helix in MnSi near T c// Phys. Rev. B. 2006. V. 73. № 22. Article No. 224440.
- Grigoriev S.V., Maleyev S.V., Dyadkin V.A., Menzel D., Schoenes J. and Eckerlebe H. Principal interactions in the magnetic system Fe1–xCoxSi: Magnetic structure and critical temperature by neutron diffraction and SQUID measurements // Phys. Rev. B. 2007. V. 76. № 9. Article No. 092407.
- Grigoriev S.V., Dyadkin V.A., Menzel D., Schoenes J., Chetverikov Yu.O., Okorokov A.I., Eckerlebe H. and Maleyev S.V. Magnetic structure of Fe1–xCoxSi in a magnetic field studied via small-angle polarized neutron diffraction // Phys. Rev. B. 2007. V. 76. № 22. Article No. 224424.
- Grigoriev S.V., Maleyev S.V., Okorokov A.I., Chetverikov Yu.O., Böni P., Georgii R., Lamago D., Eckerlebe H. and Pranzas K. Magnetic structure of MnSi under an applied field probed by polarized small-angle neutron scattering // Phys. Rev. B. 2006. V. 74. № 21. Article No. 214414.
- Grigoriev S.V., Chernyshov D., Dyadkin V.A., Dmitriev V., Maleyev S.V., Moskvin E.V., Menzel D., Schoenes J. and Eckerlebe H. Crystal Handedness and Spin Helix Chirality in Fe1–xCoxSi // Phys. Rev. Lett. 2009. V. 102. № 3. Article No. 037204.
- Uchida M., Onose Y., Matsui Y., Tokura Y. Real-space observation of helical spin order // Science. 2006. V. 311. P. 359–361.
- Siemens A., Rуzsa L., Vedmedenko E.Y. Controlled creation and stability of kπ–skyrmions on a discrete lattice // Phys. Rev. B. 2018. V. 97. № 17. Article No. 174436.
- Rybakov F.N., Kiselev Ni.S. Chiral magnetic skyrmions with arbitrary topological charge // Phys. Rev. B. 2019. V. 99. № 6. Article No. 064437.
- Видеофильмы “Skyrmionic sacks” https://www.youtube.com/@skyrmionicsacks4892.
- Uchida M., Nagaosa N., Tokura Y., Matsui Y. Topological spin textures in the helimagnet FeGe // Phys. Rev. B. 2008. V. 77. № 18. Article No. 184402.
- Борисов А.Б., Рыбаков Ф.Н. Спиральные структуры в геликоидальных магнетиках // Письма в ЖЭТФ. 2012. Т. 96. № 8. С. 572–575.
- Видеофильм “Archimedian spiral” https://www.youtube.com/watch?v=LVapNv850OA.
- Мамалуй Ю.А., Сирюк Ю.А. Устойчивые спиральные домены в пленках ферритов-гранатов // Изв. РАН. Сер. физическая. 2008. Т. 72. N 8. С. 1091–1093.
Дополнительные файлы






























