Magnetic Phase Transitions in Fe1 – xZnxCr2S4 Alloy: Method of Random Exchange Interaction Fields
- Authors: Belokon V.I.1, Dyachenko O.I.2
-
Affiliations:
- Department of Theoretical Physics and intelligent technologies, Institute of High Technologies and Advanced Materials, Far Eastern Federal University, Russky Island
- Department of General and Experimental Physics, Institute of High Technologies and Advanced Materials, Far Eastern Federal University, Russky Island
- Issue: Vol 124, No 10 (2023)
- Pages: 897-903
- Section: ЭЛЕКТРИЧЕСКИЕ И МАГНИТНЫЕ СВОЙСТВА
- URL: https://ogarev-online.ru/0015-3230/article/view/232639
- DOI: https://doi.org/10.31857/S001532302360079X
- EDN: https://elibrary.ru/UUZRTC
- ID: 232639
Cite item
Full Text
Abstract
Abstract—
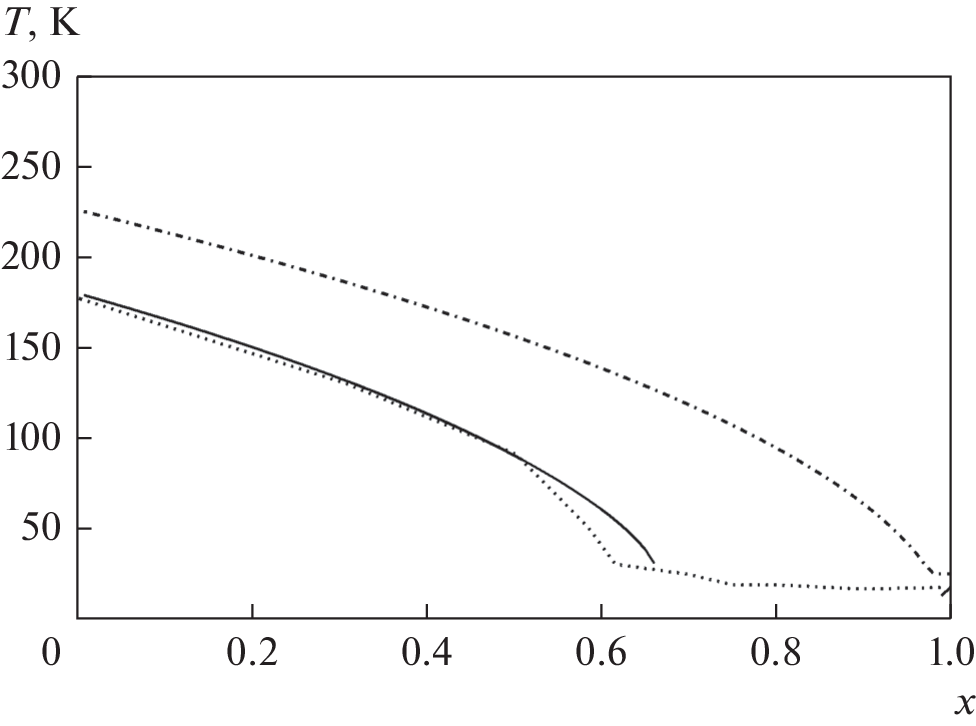
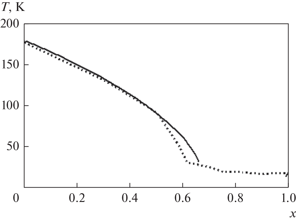
The article studies the magnetic properties of the Fe1 – xZnxCr2S4 alloy using the method of random fields of exchange interaction. The critical concentrations are determined at which a transition from the ferrimagnetic state to the spin-glass state (x = 0.66) is observed, followed by a transition to the antiferromagnetic state (x = 0.99). A magnetic phase diagram is constructed, which compares the results of calculation with experiment.
Keywords
About the authors
V. I. Belokon
Department of Theoretical Physics and intelligent technologies, Institute of High Technologies and Advanced Materials,Far Eastern Federal University, Russky Island
Email: dyachenko.oi@dvfu.ru
Russia, 690922, Vladivostok
O. I. Dyachenko
Department of General and Experimental Physics, Institute of High Technologies and Advanced Materials,Far Eastern Federal University, Russky Island; Department of General and Experimental Physics, Institute of High Technologies and Advanced Materials,
Far Eastern Federal University, Russky Island
Author for correspondence.
Email: dyachenko.oi@dvfu.ru
Russia, 690922, Vladivostok; Russia, 690922, Vladivostok
References
- Berry F.J., Dmitrieva T.V., Ovanesyan N.S., Lyubutin I.S., Thomas M.F., Sarkisyan V.A., Ren X., Aminov T.G., Shabunina G.G., Rudenko V., Vorotynov A., Dubinskaya Yu.L. Magnetic order in FeCr2S4-type chalcogenide spinels // J. Phys.: Condensed Matter. 2007. V. 19. № 26. P. 266204.
- Ramirez A.P., Cava R.J., Krajewski J. Colossal Magnetoresistance in Cr-Based Chalcogenide Spinels // Nature. 1997. V. 386. P. 156.
- Fritsch V., Deisenhofer J., Fichtl R., Hemberger J., Krug von Nidda H.-A., Mücksch M., Nicklas M., Samusi D., Thompson J.D., Tidecks R., Tsurkan V., Loidl A. Anisotropic colossal magnetoresistance effects in Fe1 – xCuxCr2S4 // Phys. Rev. B. 2003. V. 67. P. 144 419.
- Hemberger J., Lunkenheimer P., Fichtl R. et al. Relaxor ferroelectricity and colossal magnetocapacitive coupling in ferromagnetic CdCr2S4 // Nature. 2005. V. 434. P. 364.
- Yamasaki Y., Miyasaka S., Kaneko Y., He J.-P., Arima T., Tokura Y. Magnetic Reversal of the Ferroelectric Polarization in a Multiferroic Spinel Oxide // Phys. Rev. Lett. 2006. V. 96. P. 207 204.
- Weber S., Lunkenheimer P., Fichtl R., Hemberger J., Tsurkan V., Loidl A. Colossal Magnetocapacitance and Colossal Magnetoresistance in HgCr2S4 // Phys. Rev. Lett. 2006. V. 96. P. 157202.
- Mertinat M., Tsurkan V., Samusi D., Tidecks R., Haider F. Low-temperature. Structural transition in FeCr2S4 // Phys. Rev. B. 2005. V. 71. P. 100408(R).
- Kalvius G.M. Low temperature incommensurately modulated and noncollinear spin structure in FeCr2S4 // J. Phys.: Condens. Matter. 2010. V. 22. P. 052205.
- Choi K.Y. Anomalous electronic, phonon, and spin excitations in the chalcogenide spinel FeCr2S4 // J. Phys.: Condens. Matter. 2007. V. 19. P. 145 260.
- Aminov T.G., Kirdyankin D.I., Shabunina G.G., Novotortsev V.M. The study of magnetic phase diagram of Fe1 – xZnxCr2S4 solid solutions // J. Solid State Chemistry. 2013. V. 204. P.123.
- Аминов Т.Г., Кирдянкин Д.И., Шабунина Г.Г., Мыслицкий О.Е., Новоторцев В.М. Магнитная фазовая диаграмма твердых растворов Fe1 – xZnxCr2S4 // Конденсированные среды и межфазные границы. 2012. Т. 14(4). С. 405.
- Belokon V., Semkin S. Random field method in the theory of ferromagnetism of binary alloys // J. Exp. Theor. Phys. 1993. V. 104 (5). P. 3784.
- Belokon V., Nefedev K. Distribution function for random interaction fields in disordered magnets: Spin and macrospin glass // J. Exp. Theor. Phys. 2001. V. 93(1). P. 136.
- Belokon V.I., Dyachenko O.I., Lapenkov R.V., Chibiriak E.V. Variety of Types of Magnetic Ordering: The Method of Random Exchange Interaction Fields // Phys. Met. Metal. 2020. V. 121(8). P. 729.
- Belokon V., Trofimov A., Dyachenko O. Oguchi’s method and random interaction fields’ method: Investigation of properties of ferromagnetic materials // J. Magn. Magn. Mater. 2019. V. 471. P. 501.
- Lin L., Zhu H.X., Jiang X.M., Wang K.F., Dong S., Yan Z.B., Yang Z.R., Wan J.G., Liu J.-M. Coupled ferroelectric polarization and magnetization in spinel FeCr2S4 // Sci. Rep. 2014. V. 4. P. 6530.
- Белоконь В.И., Лапенков Р.В., Дьяченко О.И. Магнитная восприимчивость сплавов ниже порога перколяции // ФММ. 2023. Т. 124(1). С. 24.
- Вонсовский С.В. Магнетизм. М.: Наука, 1984. С. 208.
Supplementary files






