Predicting the Concentration Dependence of the Surface Tension of Ternary Systems
- Authors: Dadashev R.K.1,2, Elimkhanov D.Z.1,3, Khazbulatov Z.L.1,4
-
Affiliations:
- Kadyrov Chechen State University
- Ibragimov Complex Research Institute
- Chechen Academy of Sciences
- Grozny, Chechen Republic, 364051 Russia
- Issue: Vol 124, No 4 (2023)
- Pages: 444-450
- Section: ПРОЧНОСТЬ И ПЛАСТИЧНОСТЬ
- URL: https://ogarev-online.ru/0015-3230/article/view/139417
- DOI: https://doi.org/10.31857/S0015323022601866
- EDN: https://elibrary.ru/VIBXBH
- ID: 139417
Cite item
Full Text
Abstract
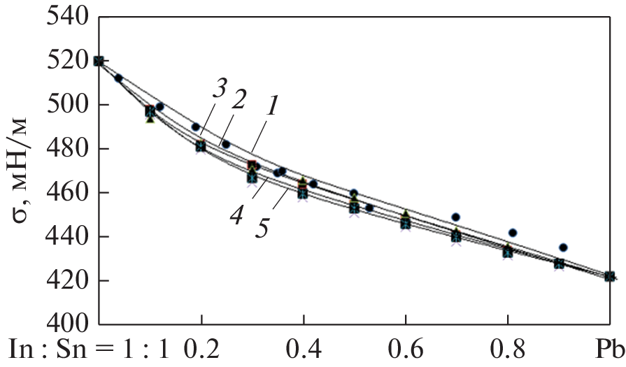
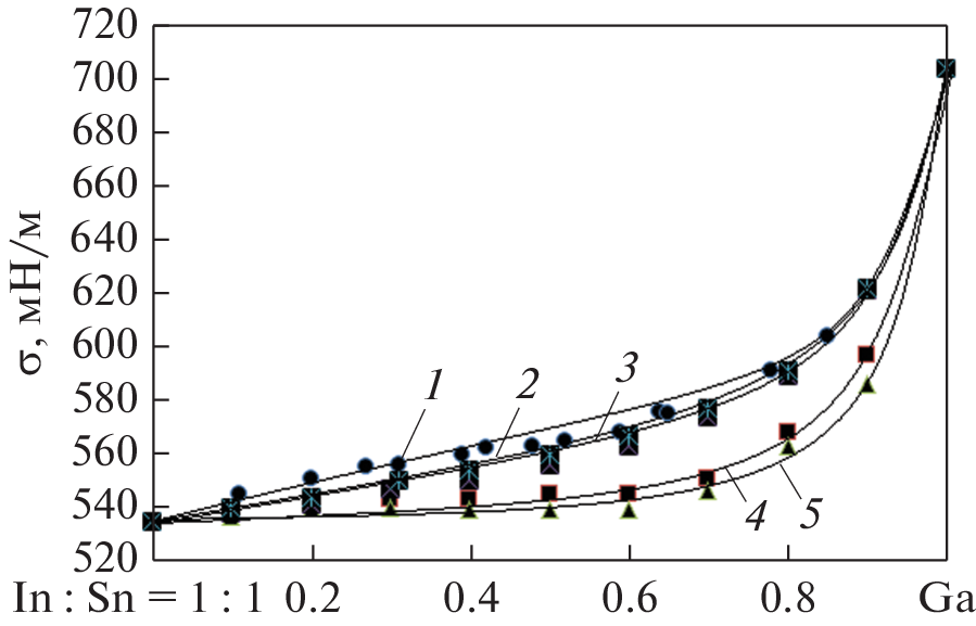
A comparative analysis of semi-empirical methods based on the Kohler, Bonnier, and Toop models for predicting the surface tension (ST) of ternary systems has been performed. Surface tension–concentration dependence calculations have been carried out in the indium–tin–lead and indium–tin–gallium systems. The ternary indium–tin–lead system is characterized by the fact that the excess surface tension isotherms of all the side binary melts are symmetrically shaped with respect to the equimolar composition, and such systems are called symmetric. In the ternary indium–tin–gallium system, the excessive surface tension isotherms of side binary indium–gallium and tin–gallium systems have pronounced asymmetry with respect
to the equimolar composition, and such systems are called asymmetric. It has been shown that a method based on the Kohler model rather precisely describes the concentration dependence of the surface tension of
symmetric ternary systems. However, this method does not predict the concentration dependence of the surface tension of asymmetric systems. It has been revealed that the Bonnier and Toop models can predict the
surface tension–concentration dependence for asymmetric ternary systems with strong asymmetry in the excess surface tension isotherms of two side binary systems independently of the degree of complexity in these isotherms within overall error of experiment.
About the authors
R. Kh. Dadashev
Kadyrov Chechen State University; Ibragimov Complex Research Institute
Email: edzhabrail@mail.ru
Grozny, Chechen Republic, 364024 Russia; Grozny, Chechen Republic, 364051 Russia
D. Z. Elimkhanov
Kadyrov Chechen State University; Chechen Academy of Sciences
Email: edzhabrail@mail.ru
Grozny, Chechen Republic, 364024 Russia; Grozny, Chechen Republic, 364051 Russia
Z. L. Khazbulatov
Kadyrov Chechen State University; Grozny, Chechen Republic, 364051 Russia
Author for correspondence.
Email: edzhabrail@mail.ru
Grozny, Chechen Republic, 364024 Russia; Grozny, Chechen Republic, 364051 Russia
References
- Гиббс Дж.В. Термодинамика. Статистическая механика. М.: Наука, 1982. 582 с.
- Гуггенгейм Е.А. Современная термодинамика, изложенная по методу Гиббса. Л.: ГНТИ хим. лит-ры, 1941. 188 с.
- Русанов А.И. Фазовые равновесия и поверхностные явления Л.: Химия, 1967. 388 с.
- Алчагиров Б.Б., Афаунова Л.Х., Горчханов В.Г., Дадашев Р.Х., Дышекова Ф.Ф., Таова Т.М. Прибор для совместного измерения поверхностного натяжения и работы выхода электрона жидкометаллических систем с участием компонентов с высокой упругостью пара // Изв. РАН. Сер. физическая. 2012. Т. 76. № 13. С. 33–36.
- Алчагиров Б.Б., Дадашев Р.Х., Хоконов Х.Б., Дышекова Ф.Ф., Кясова О.Х., Лесев В.Н., Таова Т.М. Внедрение в научные исследования и учебную практику новых изобретений и патентов. Ч. 2. Приборы и методы для измерения поверхностного натяжения жидкометаллических расплавов // Изв. Кабардино-Балкарского государственного ун-та. 2019. Т. 9. № 3. С. 66–76.
- Алчагиров Б.Б., Альбердиева Д.Х., Дадашев Р.Х., Хибиев А.Х., Элимханов Д.З. Прибор для изучения влияния газовой атмосферы на поверхностное натяжение металлов и сплавов // Вестник Академии наук Чеченской Республики. 2016. № 4(33). С. 10–15.
- Патент на изобретение RU 2511277 C2, МПК G01N 13/02 (2006.01) Прибор для совместного измерения поверхностного натяжения и работы выхода электрона жидкометаллических систем с участием компонентов с высокой упругостью насыщенного пара металлов и сплавов 2012115798/28: заявлено 19.04.2012: опубликовано 10.04.2014 Бюл. № 10 / Алчагиров Б.Б., Альбердиева Д.Х., Архестов Р.Х., Горчханов В.Г., Дадашев Р.Х., Дышекова Ф.Ф., Таова Т.М.; заявитель КБГУ им. Х.М. Бербекова. 11 с.
- Дадашев Р.Х., Кутуев Р.А., Созаев В.А. Поверхностные свойства сплавов на основе свинца, олова, индия, кадмия М.: Наука, 2016. 208 с.
- Камболов Д.А., Кашежев А.З., Кутуев Р.А., Понежев М.Х., Созаев В.А., Шерметов А.Х. Политермы плотности и поверхностного натяжения расплава цинк–алюминий–молибден–магний // Изв. РАН. Сер. физическая. 2014. Т. 78. № 8. С. 1016–1018.
- Елекоева К.М. Касумов Ю.Н., Кутуев Р.А., Манукянц А.Р., Понежев М.Х., Созаев В.А., Хасцаев Б.Д. Политермы углов смачивания цинком и сербской бронзой вольфрам-кобальтовых подложек // Поверхность. Рентгеновские, синхротронные и нейтронные исследования. 2017. № 12. С. 62–65.
- Moser Z., Gasior W., Bukat K., Pstrus´ J., Kisiel R., Sitek J., Ishida K., Ohnuma I. Pb-Free Solders: Part III. Wettability Testing of Sn–Ag–Cu–Bi Alloys with Sb // JPEDAV. 2007. P. 433–438.
- Fima P. Surface tension and density of liquid Sn–Ag–Cu alloys // Intern. J. Mater. Research. 2012. V. 103. № 12. P. 1455–1461.
- Еременко В.Н., Василиу М.Н. Классификация жидких металлических систем по типам изотерм поверхностного натяжения // Укр. хим. журн. 1972. Т. 38. № 2. С. 118–121.
- Ниженко В.И., Флока Л.И. Поверхностное натяжение жидких металлов и сплавов (одно- и двухкомпонентные системы): справочник. М.: Металлургия, 1981. 208 с.
- Попель С.И. Поверхностные явления в расплавах. М.: Металлургия, 1994. 440 с.
- Gao S., Jiao K., Zhang J. Review of viscosity prediction models of liquid pure metals and alloys // Philosoph. Magazine. 2019. V. 99. P. 853–868.
- Belashchenko D.K. Computer simulation of liquid metals // Usp. Fiz. Nauk, Russian Academy Sci. 2013. V. 56. № 12. P. 1176–12163.
- Laffitte M., Bros J.-P., Bergman C. Enthalpies de formation des alliages ternaires liquides etain-gallium-indium Bull // SOC. Chim. Belges. 1972. V. 81. P. 163–169.
- Дадашев Р.Х. Термодинамика поверхностных явлений. М: Физматлит, 2007. 278 с.
- Дадашев Р.X., Ибрагимов Х.И., Саввин B.C. Прогноз поверхностного натяжения многокомпонентных систем // Поверхностные свойства расплавов. Киев: Наукова думка. 1982. С. 7–11.
- Дадашев Р.Х. Прогнозирование физико-химических свойств многокомпонентных металлических расплавов // Расплавы. 1994. № 6. С. 72–84.
- Офицеров А.А., Жуховицкий А.А., Пугачевич П.П. Поверхностное натяжение тройных идеальных металлических растворов // Изв. Вузов. Черная металлургия. 1966. № 9. С. 5–10.
- Дадашев Р.Х., Хоконов Х.Б., Ибрагимов Х.И., Элимханов Д.З., Кутуев Р.А. Поверхностное натяжение и молярные объемы тройных расплавов щелочных металлов / Материалы Всероссийской научной конференции. Комплексный научно-исследовательский институт РАН. 2003. С. 105–114.
- Дадашев Р.Х., Элимханов Д.З. Сравнительный анализ методов прогноза поверхностного натяжения многокомпонентных металлических расплавов // Вестник Академии наук Чеченской Республики. 2021. № 1(52). С. 23–28.
- Джамбулатов Р.С., Дадашев Р.Х., Элимханов Д.З. Теоретические модели для прогноза поверхностного натяжения растворов диоксан 1.4-ацетон-вода // Вестник Академии наук Чеченской Республики. 2015. № 1(26). С. 5–8.
- Dadashev R.Kh., Kutuev R.A., Elimkhanov D.Z., Bichueva Z.I. Surface tension of indium-tin-gallium melts // Russian J. Phys. Chem. A. 2007. T. 81. № 11. C. 1734–1737.
- Дадашев Р.Х., Ибрагимов Х.И., Юшаев С.М. Поверхностные свойства расплавов индий–олово и таллий–висмут // Изв. вузов. Цветная металлургия. 1984. № 1. С. 121–122.
- Ибрагимов Х.И., Паскачева Б.Х. Теплофизические свойства металлических и полимерных расплавов. М.: Интермет Инжиниринг, 2006. 287 с.
- Алчагиров Б.Б. Поверхностные свойства щелочных металлов и бинарных металлических систем диссертация доктора физико-математических наук. Кабардино-Балкарский госуниверситет. Нальчик, 1992. 275 с.
- Kohler F. Zur Berechnung der thermodynamischen Daten eines ternären Systems aus den zugehörigen binären Systemen // Monatsch. Chem. 1965. P. 1228–1251.
- Boinnier E., Caboz R. The estimation of free energy of mixing certain ternary liquid metals alloys // Compt. Rend. 1960. V. 250. P. 527–529.
- Toop G. Predicting ternary activities using binary data // Trans. Metal. Soc. AIME. 1965. V. 233. P. 850–854.
- Морачевский А.Г., Фирсова Е.Г. Физическая химия. Гетерогенные системы: Учебное пособие. 2-е изд., стер. СПб.: Изд. “Лань”, 2015. 192 с.
Supplementary files





