Интерпретация транзитной кривой блеска при наличии одного главного минимума с учетом эксцентричности орбиты транзита (планеты)

Обложка

Цитировать

Полный текст

Аннотация

С помощью высокоточного алгоритма интерпретации транзитных кривых блеска в модели затменной классической двойной системы звезда-экзопланета исследована возможность определения параметров системы в отсутствие априорного знания об эксцентричности орбиты. Показано, что на основе лишь главного минимума транзитной кривой блеска невозможно определить точное значение эксцентриситета и долготы периастра. Также при точности наблюдений порядка 1٪ от глубины затмения неопределенность эксцентриситета и долготы периастра в совокупности вызывает значительную неопределенность в значениях радиусов компонентов (ошибка в 2–3 раза относительно истинных значений) и угла наклона орбиты. Однако с хорошей точностью определяется отношения радиусов компонентов системы и коэффициенты потемнения к краю. При увеличении же точности наблюдений до 0.1٪ от глубины затмения становится возможным определение радиусов компонентов и угла наклона орбиты при интерпретации кривой блеска с учетом эксцентричности.

Полный текст

1. Введение

Согласно теории затменных систем [1] с эллиптическими орбитами, форма кривой блеска в минимумах затмений определяется прежде всего значением esinω MathType@MTEF@5@5@+= feaahGart1ev3aaatCvAUfeBSjuyZL2yd9gzLbvyNv2Caerbov2D09 MBdbqedmvETj2BSbqeeuuDJXwAKbsr4rNCHbGeaGqik8fkY=xipgYl h9vqqj=hEeeu0xXdi9arFj0xirFj0dXdbba91qpK0=yr0RYxfr=Jbb f9q8aq0=yq=He9q8qqQ8frFve9Fve9Ff0dmeaabaqaciaacaGaaeqa baqabeGadaaakeaacaWGLbGaci4CaiaacMgacaGGUbGaeqyYdChaaa@3699@ . Здесь e MathType@MTEF@5@5@+= feaahGart1ev3aqatCvAUfeBSjuyZL2yd9gzLbvyNv2CaerbuLwBLn hiov2DGi1BTfMBaeXatLxBI9gBaerbd9wDYLwzYbItLDharqqtubsr 4rNCHbGeaGqiVu0Je9sqqrpepC0xbbL8F4rqqrFfpeea0xe9Lq=Jc9 vqaqpepm0xbba9pwe9Q8fs0=yqaqpepae9pg0FirpepeKkFr0xfr=x fr=xb9adbaqaaeGaciGaaiaabeqaamaabaabaaGcbaqefmuySLMyYL gaiuaajugybabaaaaaaaaapeGaa8hfGaaa@3A75@  эксцентриситет орбиты, ω MathType@MTEF@5@5@+= feaahGart1ev3aqatCvAUfeBSjuyZL2yd9gzLbvyNv2CaerbuLwBLn hiov2DGi1BTfMBaeXatLxBI9gBaerbd9wDYLwzYbItLDharqqtubsr 4rNCHbGeaGqiVu0Je9sqqrpepC0xbbL8F4rqqrFfpeea0xe9Lq=Jc9 vqaqpepm0xbba9pwe9Q8fs0=yqaqpepae9pg0FirpepeKkFr0xfr=x fr=xb9adbaqaaeGaciGaaiaabeqaamaabaabaaGcbaqefmuySLMyYL gaiuaajugybabaaaaaaaaapeGaa8hfGaaa@3A75@  долгота периастра. При этом ecosω MathType@MTEF@5@5@+= feaahGart1ev3aaatCvAUfeBSjuyZL2yd9gzLbvyNv2Caerbov2D09 MBdbqedmvETj2BSbqeeuuDJXwAKbsr4rNCHbGeaGqik8fkY=xipgYl h9vqqj=hEeeu0xXdi9arFj0xirFj0dXdbba91qpK0=yr0RYxfr=Jbb f9q8aq0=yq=He9q8qqQ8frFve9Fve9Ff0dmeaabaqaciaacaGaaeqa baqabeGadaaakeaacaWGLbGaci4yaiaac+gacaGGZbGaeqyYdChaaa@3694@  не оказывает существенного влияния на форму минимумов кривой блеска, а определяет расстановку этих минимумов, т. к. расстояние между точками, в которых блеск достигает минимальных значений, зависит в основном от ecosω MathType@MTEF@5@5@+= feaahGart1ev3aaatCvAUfeBSjuyZL2yd9gzLbvyNv2Caerbov2D09 MBdbqedmvETj2BSbqeeuuDJXwAKbsr4rNCHbGeaGqik8fkY=xipgYl h9vqqj=hEeeu0xXdi9arFj0xirFj0dXdbba91qpK0=yr0RYxfr=Jbb f9q8aq0=yq=He9q8qqQ8frFve9Fve9Ff0dmeaabaqaciaacaGaaeqa baqabeGadaaakeaacaWGLbGaci4yaiaac+gacaGGZbGaeqyYdChaaa@3694@ . Следует отметить, что эти выводы получены аналитически в предположении малых e<0.1 . Однако вычисления на современных компьютерах позволяют проверить, что и для больших значений e, варьируя ω в совокупности с моментом прохождения периастра t 0 MathType@MTEF@5@5@+= feaahGart1ev3aaatCvAUfeBSjuyZL2yd9gzLbvyNv2Caerbov2D09 MBdbqedmvETj2BSbqeeuuDJXwAKbsr4rNCHbGeaGqik8fkY=xipgYl h9vqqj=hEeeu0xXdi9arFj0xirFj0dXdbba91qpK0=yr0RYxfr=Jbb f9q8aq0=yq=He9q8qqQ8frFve9Fve9Ff0dmeaabaqaciaacaGaaeqa baqabeGadaaakeaacaWG0bWaaSbaaSqaaiaaicdaaeqaaaaa@32E9@ , радиусами компонентов системы и углом наклонения орбиты, можно добиться, чтобы при изменении значений e форма минимума кривой блеска с большой точностью сохранялась, с существенным изменением расстояния между минимумами при изменении e.

Таким образом, для точного определения эксцентриситета и долготы периастра путем интерпретации транзитной кривой блеска необходимо использовать два минимума. Однако, в имеющемся фотометрическом материале значительную часть составляют кривые блеска затменных двойных систем звезда-экзопланета. У таких кривых блеска, как правило, явно выражен лишь один минимум, соответствующий затмению звезды планетой. И понятно, что при интерпретации кривой блеска с использованием лишь этого минимума неопределенность в значениях e и ω будет крайне высока. В то время как значения других параметров системы (радиусы компонентов, угол наклона орбиты, коэффициенты потемнения к краю) можно сравнительно хорошо определять лишь по одному минимуму системы, если значения e и ω предполагать известными. Например, если значения e и ω находятся из анализа кривых лучевых скоростей или, если модель упрощается до предположения круговых орбит (предполагается, что e = 0). При этом неопределенность в значениях e и ω создает неопределенность в значениях других параметров, так как при различных фиксированных значениях e и ω минимум невязки χ 2 MathType@MTEF@5@5@+= feaahGart1ev3aaatCvAUfeBSjuyZL2yd9gzLbvyNv2Caerbov2D09 MBdbqedmvETj2BSbqeeuuDJXwAKbsr4rNCHbGeaGqik8fkY=xipgYl h9vqqj=hEeeu0xXdi9arFj0xirFj0dXdbba91qpK0=yr0RYxfr=Jbb f9q8aq0=yq=He9q8qqQ8frFve9Fve9Ff0dmeaabaqaciaacaGaaeqa baqabeGadaaakeaacqaHhpWydaahaaWcbeqaaiaaikdaaaaaaa@33AA@  по остальным параметрам будет достигаться при различных значениях этих параметров. Поэтому представляет интерес исследовать вопрос о том, какой максимальный объем информации о параметрах системы можно получить по одному минимуму кривой блеска в предположении эллиптичности орбиты.

Трудность такой задачи во многом связана с тем, что невязка χ 2 MathType@MTEF@5@5@+= feaahGart1ev3aaatCvAUfeBSjuyZL2yd9gzLbvyNv2Caerbov2D09 MBdbqedmvETj2BSbqeeuuDJXwAKbsr4rNCHbGeaGqik8fkY=xipgYl h9vqqj=hEeeu0xXdi9arFj0xirFj0dXdbba91qpK0=yr0RYxfr=Jbb f9q8aq0=yq=He9q8qqQ8frFve9Fve9Ff0dmeaabaqaciaacaGaaeqa baqabeGadaaakeaacqaHhpWydaahaaWcbeqaaiaaikdaaaaaaa@33AA@  при изменении совокупности всех параметров системы, включая эксцентриситет и долготу периастра, может меняться очень мало по сравнению с изменением невязки при изменении отдельных параметров, а также, по сравнению с тем, как сильно проявляется нелинейный характер зависимости невязки от искомых параметров: отличие такой зависимости от квадратичной может проявляться значительно сильнее, чем приближение к минимуму. Зависимость невязки от параметров приобретает т. н. овражный характер, когда график невязки имеет форму многомерного длинного и узкого оврага с искривленными стенками и пологим дном. В частности, это мешает применению метода Ньютона для поиска минимума, поскольку такой метод предполагает, что минимизируемая функция существенно не отклоняется от квадратичной зависимости на масштабах шага итерации. Также, вследствие различных скоростей изменения функции (на несколько порядков) в разных направлениях значительно возрастает роль ошибок округления. Для целей данной работы мы решали такую задачу, используя разработанный нами алгоритм высокоточного вычисления кривой блеска. При этом мы производили минимизацию невязки методом Левенберга-Марквардта, адаптированного с учетом специфики для конкретной задачи (ссылка для скачивания приведена в конце статьи).

В работе была таким образом исследована точность, с которой можно найти геометрические параметры и коэффициенты потемнения к краю, в том числе, в зависимости от точности кривой блеска. В рамках исследования мы рассмотрели как реальные наблюдаемые кривые блеска, полученные с помощью космических телескопов, объектов Kepler-5b, Kepler-6b, Kepler-7b и HD 209459b, точность которых составляет порядка 10 MathType@MTEF@5@5@+= feaahGart1ev3aqatCvAUfeBSjuyZL2yd9gzLbvyNv2CaerbuLwBLn hiov2DGi1BTfMBaeXatLxBI9gBaerbd9wDYLwzYbItLDharqqtubsr 4rNCHbGeaGqiVu0Je9sqqrpepC0xbbL8F4rqqrFfpeea0xe9Lq=Jc9 vqaqpepm0xbba9pwe9Q8fs0=yqaqpepae9pg0FirpepeKkFr0xfr=x fr=xb9adbaqaaeGaciGaaiaabeqaamaabaabaaGcbaqefmuySLMyYL gaiuaajug6aabaaaaaaaaapeGaa83eGaaa@3AFB@ 4 от полного блеска (порядка 1% от глубины затмения), так и синтетические кривые блеска, симулированные с такой же точностью. Кроме того, мы рассмотрели и синтетические кривые блеска с более высокой точностью 10 MathType@MTEF@5@5@+= feaahGart1ev3aqatCvAUfeBSjuyZL2yd9gzLbvyNv2CaerbuLwBLn hiov2DGi1BTfMBaeXatLxBI9gBaerbd9wDYLwzYbItLDharqqtubsr 4rNCHbGeaGqiVu0Je9sqqrpepC0xbbL8F4rqqrFfpeea0xe9Lq=Jc9 vqaqpepm0xbba9pwe9Q8fs0=yqaqpepae9pg0FirpepeKkFr0xfr=x fr=xb9adbaqaaeGaciGaaiaabeqaamaabaabaaGcbaqefmuySLMyYL gaiuaajug6aabaaaaaaaaapeGaa83eGaaa@3AFB@ 5, (0.1% от глубины затмения), чтобы оценить перспективы будущих фотометрических наблюдений с такой точностью.

2. Описание метода интерпретации и алгоритма

Метод интерпретации наблюдаемых транзитных кривых блеска классической затменной двойной системы звезда-экзопланета (далее «двойной системы») основан на алгоритме высокоточного вычисления блеска при транзите планеты по диску звезды, описанному в цикле работ [2 MathType@MTEF@5@5@+= feaahGart1ev3aqatCvAUfeBSjuyZL2yd9gzLbvyNv2CaerbuLwBLn hiov2DGi1BTfMBaeXatLxBI9gBaerbd9wDYLwzYbItLDharqqtubsr 4rNCHbGeaGqiVu0Je9sqqrpepC0xbbL8F4rqqrFfpeea0xe9Lq=Jc9 vqaqpepm0xbba9pwe9Q8fs0=yqaqpepae9pg0FirpepeKkFr0xfr=x fr=xb9adbaqaaeGaciGaaiaabeqaamaabaabaaGcbaqefmuySLMyYL gaiuaajugybabaaaaaaaaapeGaa83eGaaa@3A74@ 6].

Использовалась модель двух сферических тел на круговой орбите, в отсутствие эффектов отражения и эллипсоидальности. Относительный радиус полости Роша в десятки раз превосходит радиус планеты [8]. Поэтому наше предположение о сферичности планеты вполне обосновано. То же самое можно сказать и об оптической звезде.

При расчете кривой блеска в качестве функций распределения яркости по диску звезды использовался линейный закон потемнения к краю диска с линейным коэффициентом потемнения к краю x MathType@MTEF@5@5@+= feaahGart1ev3aaatCvAUfeBSjuyZL2yd9gzLbvyNv2Caerbov2D09 MBdbqedmvETj2BSbqeeuuDJXwAKbsr4rNCHbGeaGqik8fkY=xipgYl h9vqqj=hEeeu0xXdi9arFj0xirFj0dXdbba91qpK0=yr0RYxfr=Jbb f9q8aq0=yq=He9q8qqQ8frFve9Fve9Ff0dmeaabaqaciaacaGaaeqa baqabeGadaaakeaacaWG4baaaa@3207@ :

  I(ρ)= I 0 1x+x 1 ρ 2 r s 2 , MathType@MTEF@5@5@+= feaahGart1ev3aaatCvAUfeBSjuyZL2yd9gzLbvyNv2Caerbov2D09 MBdbqedmvETj2BSbqeeuuDJXwAKbsr4rNCHbGeaGqik8fkY=xipgYl h9vqqj=hEeeu0xXdi9arFj0xirFj0dXdbba91qpK0=yr0RYxfr=Jbb f9q8aq0=yq=He9q8qqQ8frFve9Fve9Ff0dmeaabaqaciaacaGaaeqa baqabeGadaaakeaacaWGjbGaaGikaiabeg8aYjaaiMcacaaI9aGaam ysamaaBaaaleaacaaIWaaabeaakmaabmaabaGaaGymaiabgkHiTiaa dIhacqGHRaWkcaWG4bWaaOaaaeaacaaIXaGaeyOeI0YaaSaaaeaacq aHbpGCdaahaaWcbeqaaiaaikdaaaaakeaacaWGYbWaa0baaSqaaiaa dohaaeaacaaIYaaaaaaaaeqaaaGccaGLOaGaayzkaaGaaGilaaaa@45A2@ (1)

и квадратичный закон потемнения к краю диска, отличающийся от линейного дополнительным слагаемым, содержащим квадратичный коэффициент потемнения к краю y MathType@MTEF@5@5@+= feaahGart1ev3aaatCvAUfeBSjuyZL2yd9gzLbvyNv2Caerbov2D09 MBdbqedmvETj2BSbqeeuuDJXwAKbsr4rNCHbGeaGqik8fkY=xipgYl h9vqqj=hEeeu0xXdi9arFj0xirFj0dXdbba91qpK0=yr0RYxfr=Jbb f9q8aq0=yq=He9q8qqQ8frFve9Fve9Ff0dmeaabaqaciaacaGaaeqa baqabeGadaaakeaacaWG5baaaa@3208@ :

I(ρ)= I 0 1x 1 1 ρ 2 r s 2 y 1 1 ρ 2 r s 2 2 . MathType@MTEF@5@5@+= feaahGart1ev3aaatCvAUfeBSjuyZL2yd9gzLbvyNv2Caerbov2D09 MBdbqedmvETj2BSbqeeuuDJXwAKbsr4rNCHbGeaGqik8fkY=xipgYl h9vqqj=hEeeu0xXdi9arFj0xirFj0dXdbba91qpK0=yr0RYxfr=Jbb f9q8aq0=yq=He9q8qqQ8frFve9Fve9Ff0dmeaabaqaciaacaGaaeqa baqabeGadaaakeaacaWGjbGaaGikaiabeg8aYjaaiMcacaaI9aGaam ysamaaBaaaleaacaaIWaaabeaakmaabmaabaGaaGymaiabgkHiTiaa dIhadaqadaqaaiaaigdacqGHsisldaGcaaqaaiaaigdacqGHsislda Wcaaqaaiabeg8aYnaaCaaaleqabaGaaGOmaaaaaOqaaiaadkhadaqh aaWcbaGaam4CaaqaaiaaikdaaaaaaaqabaaakiaawIcacaGLPaaacq GHsislcaWG5bWaaeWaaeaacaaIXaGaeyOeI0YaaOaaaeaacaaIXaGa eyOeI0YaaSaaaeaacqaHbpGCdaahaaWcbeqaaiaaikdaaaaakeaaca WGYbWaa0baaSqaaiaadohaaeaacaaIYaaaaaaaaeqaaaGccaGLOaGa ayzkaaWaaWbaaSqabeaacaaMb8UaaGzaVlaaygW7caaIYaaaaaGcca GLOaGaayzkaaGaaGjcVlaai6caaaa@5A91@  (2)

Здесь ρ MathType@MTEF@5@5@+= feaahGart1ev3aaatCvAUfeBSjuyZL2yd9gzLbvyNv2Caerbov2D09 MBdbqedmvETj2BSbqeeuuDJXwAKbsr4rNCHbGeaGqik8fkY=xipgYl h9vqqj=hEeeu0xXdi9arFj0xirFj0dXdbba91qpK0=yr0RYxfr=Jbb f9q8aq0=yq=He9q8qqQ8frFve9Fve9Ff0dmeaabaqaciaacaGaaeqa baqabeGadaaakeaacqaHbpGCaaa@32CA@   MathType@MTEF@5@5@+= feaahGart1ev3aqatCvAUfeBSjuyZL2yd9gzLbvyNv2CaerbuLwBLn hiov2DGi1BTfMBaeXatLxBI9gBaerbd9wDYLwzYbItLDharqqtubsr 4rNCHbGeaGqiVu0Je9sqqrpepC0xbbL8F4rqqrFfpeea0xe9Lq=Jc9 vqaqpepm0xbba9pwe9Q8fs0=yqaqpepae9pg0FirpepeKkFr0xfr=x fr=xb9adbaqaaeGaciGaaiaabeqaamaabaabaaGcbaqefmuySLMyYL gaiuaajugybabaaaaaaaaapeGaa8hfGaaa@3A75@  полярное расстояние от центра диска звезды, I 0 MathType@MTEF@5@5@+= feaahGart1ev3aaatCvAUfeBSjuyZL2yd9gzLbvyNv2Caerbov2D09 MBdbqedmvETj2BSbqeeuuDJXwAKbsr4rNCHbGeaGqik8fkY=xipgYl h9vqqj=hEeeu0xXdi9arFj0xirFj0dXdbba91qpK0=yr0RYxfr=Jbb f9q8aq0=yq=He9q8qqQ8frFve9Fve9Ff0dmeaabaqaciaacaGaaeqa baqabeGadaaakeaacaWGjbWaaSbaaSqaaiaaicdaaeqaaaaa@32BE@   MathType@MTEF@5@5@+= feaahGart1ev3aqatCvAUfeBSjuyZL2yd9gzLbvyNv2CaerbuLwBLn hiov2DGi1BTfMBaeXatLxBI9gBaerbd9wDYLwzYbItLDharqqtubsr 4rNCHbGeaGqiVu0Je9sqqrpepC0xbbL8F4rqqrFfpeea0xe9Lq=Jc9 vqaqpepm0xbba9pwe9Q8fs0=yqaqpepae9pg0FirpepeKkFr0xfr=x fr=xb9adbaqaaeGaciGaaiaabeqaamaabaabaaGcbaqefmuySLMyYL gaiuaajugybabaaaaaaaaapeGaa8hfGaaa@3A75@  яркость в центре диска, а r s MathType@MTEF@5@5@+= feaahGart1ev3aaatCvAUfeBSjuyZL2yd9gzLbvyNv2Caerbov2D09 MBdbqedmvETj2BSbqeeuuDJXwAKbsr4rNCHbGeaGqik8fkY=xipgYl h9vqqj=hEeeu0xXdi9arFj0xirFj0dXdbba91qpK0=yr0RYxfr=Jbb f9q8aq0=yq=He9q8qqQ8frFve9Fve9Ff0dmeaabaqaciaacaGaaeqa baqabeGadaaakeaacaWGYbWaaSbaaSqaaiaadohaaeqaaaaa@3325@   MathType@MTEF@5@5@+= feaahGart1ev3aqatCvAUfeBSjuyZL2yd9gzLbvyNv2CaerbuLwBLn hiov2DGi1BTfMBaeXatLxBI9gBaerbd9wDYLwzYbItLDharqqtubsr 4rNCHbGeaGqiVu0Je9sqqrpepC0xbbL8F4rqqrFfpeea0xe9Lq=Jc9 vqaqpepm0xbba9pwe9Q8fs0=yqaqpepae9pg0FirpepeKkFr0xfr=x fr=xb9adbaqaaeGaciGaaiaabeqaamaabaabaaGcbaqefmuySLMyYL gaiuaajugybabaaaaaaaaapeGaa8hfGaaa@3A75@  радиус диска звезды. Яркость в центре планеты и, соответственно, яркость в любой точке ее диска, предполагается равной нулю. Планета в орбитальной фазе θ=π MathType@MTEF@5@5@+= feaahGart1ev3aaatCvAUfeBSjuyZL2yd9gzLbvyNv2Caerbov2D09 MBdbqedmvETj2BSbqeeuuDJXwAKbsr4rNCHbGeaGqik8fkY=xipgYl h9vqqj=hEeeu0xXdi9arFj0xirFj0dXdbba91qpK0=yr0RYxfr=Jbb f9q8aq0=yq=He9q8qqQ8frFve9Fve9Ff0dmeaabaqaciaacaGaaeqa baqabeGadaaakeaacqaH4oqCcaaI9aGaeqiWdahaaa@3544@  проходит по диску звезды. Единицей длины в наших моделях является большая полуось орбиты, a=1 MathType@MTEF@5@5@+= feaahGart1ev3aaatCvAUfeBSjuyZL2yd9gzLbvyNv2Caerbov2D09 MBdbqedmvETj2BSbqeeuuDJXwAKbsr4rNCHbGeaGqik8fkY=xipgYl h9vqqj=hEeeu0xXdi9arFj0xirFj0dXdbba91qpK0=yr0RYxfr=Jbb f9q8aq0=yq=He9q8qqQ8frFve9Fve9Ff0dmeaabaqaciaacaGaaeqa baqabeGadaaakeaacaWGHbGaaGypaiaaigdaaaa@3372@ . «Третий свет» в модели отсутствует. Радиус планеты обозначен как r p MathType@MTEF@5@5@+= feaahGart1ev3aaatCvAUfeBSjuyZL2yd9gzLbvyNv2Caerbov2D09 MBdbqedmvETj2BSbqeeuuDJXwAKbsr4rNCHbGeaGqik8fkY=xipgYl h9vqqj=hEeeu0xXdi9arFj0xirFj0dXdbba91qpK0=yr0RYxfr=Jbb f9q8aq0=yq=He9q8qqQ8frFve9Fve9Ff0dmeaabaqaciaacaGaaeqa baqabeGadaaakeaacaWGYbWaaSbaaSqaaiaadchaaeqaaaaa@3322@ . Искомыми параметрами модели являются радиусы звезды и планеты: r s MathType@MTEF@5@5@+= feaahGart1ev3aaatCvAUfeBSjuyZL2yd9gzLbvyNv2Caerbov2D09 MBdbqedmvETj2BSbqeeuuDJXwAKbsr4rNCHbGeaGqik8fkY=xipgYl h9vqqj=hEeeu0xXdi9arFj0xirFj0dXdbba91qpK0=yr0RYxfr=Jbb f9q8aq0=yq=He9q8qqQ8frFve9Fve9Ff0dmeaabaqaciaacaGaaeqa baqabeGadaaakeaacaWGYbWaaSbaaSqaaiaadohaaeqaaaaa@3325@ , r p MathType@MTEF@5@5@+= feaahGart1ev3aaatCvAUfeBSjuyZL2yd9gzLbvyNv2Caerbov2D09 MBdbqedmvETj2BSbqeeuuDJXwAKbsr4rNCHbGeaGqik8fkY=xipgYl h9vqqj=hEeeu0xXdi9arFj0xirFj0dXdbba91qpK0=yr0RYxfr=Jbb f9q8aq0=yq=He9q8qqQ8frFve9Fve9Ff0dmeaabaqaciaacaGaaeqa baqabeGadaaakeaacaWGYbWaaSbaaSqaaiaadchaaeqaaaaa@3322@ , угол наклона орбиты i MathType@MTEF@5@5@+= feaahGart1ev3aaatCvAUfeBSjuyZL2yd9gzLbvyNv2Caerbov2D09 MBdbqedmvETj2BSbqeeuuDJXwAKbsr4rNCHbGeaGqik8fkY=xipgYl h9vqqj=hEeeu0xXdi9arFj0xirFj0dXdbba91qpK0=yr0RYxfr=Jbb f9q8aq0=yq=He9q8qqQ8frFve9Fve9Ff0dmeaabaqaciaacaGaaeqa baqabeGadaaakeaacaWGPbaaaa@31F8@ , коэффициент потемнения к краю x MathType@MTEF@5@5@+= feaahGart1ev3aaatCvAUfeBSjuyZL2yd9gzLbvyNv2Caerbov2D09 MBdbqedmvETj2BSbqeeuuDJXwAKbsr4rNCHbGeaGqik8fkY=xipgYl h9vqqj=hEeeu0xXdi9arFj0xirFj0dXdbba91qpK0=yr0RYxfr=Jbb f9q8aq0=yq=He9q8qqQ8frFve9Fve9Ff0dmeaabaqaciaacaGaaeqa baqabeGadaaakeaacaWG4baaaa@3207@ , а в случае квадратичного закона потемнения к краю и коэффициент потемнения y MathType@MTEF@5@5@+= feaahGart1ev3aaatCvAUfeBSjuyZL2yd9gzLbvyNv2Caerbov2D09 MBdbqedmvETj2BSbqeeuuDJXwAKbsr4rNCHbGeaGqik8fkY=xipgYl h9vqqj=hEeeu0xXdi9arFj0xirFj0dXdbba91qpK0=yr0RYxfr=Jbb f9q8aq0=yq=He9q8qqQ8frFve9Fve9Ff0dmeaabaqaciaacaGaaeqa baqabeGadaaakeaacaWG5baaaa@3208@ , а в общем случае также e и ω.

Полный (внезатменный) блеск системы предполагается известным, наблюдаемые значения блеска предполагаются распределенными по нормальному закону. Также предполагаются известными стандартные отклонения наблюдаемых значений блеска. Интерпретация производилась методом наименьших квадратов, когда ищется минимум нормированной невязки χ 2 MathType@MTEF@5@5@+= feaahGart1ev3aaatCvAUfeBSjuyZL2yd9gzLbvyNv2Caerbov2D09 MBdbqedmvETj2BSbqeeuuDJXwAKbsr4rNCHbGeaGqik8fkY=xipgYl h9vqqj=hEeeu0xXdi9arFj0xirFj0dXdbba91qpK0=yr0RYxfr=Jbb f9q8aq0=yq=He9q8qqQ8frFve9Fve9Ff0dmeaabaqaciaacaGaaeqa baqabeGadaaakeaacqaHhpWydaahaaWcbeqaaiaaikdaaaaaaa@33AA@ :

  R( t 0 ,e,ω,i, r s , r p ,x,y)= 1 N j=1 N L j l j σ j 2 , MathType@MTEF@5@5@+= feaahGart1ev3aaatCvAUfeBSjuyZL2yd9gzLbvyNv2Caerbov2D09 MBdbqedmvETj2BSbqeeuuDJXwAKbsr4rNCHbGeaGqik8fkY=xipgYl h9vqqj=hEeeu0xXdi9arFj0xirFj0dXdbba91qpK0=yr0RYxfr=Jbb f9q8aq0=yq=He9q8qqQ8frFve9Fve9Ff0dmeaabaqaciaacaGaaeqa baqabeGadaaakeaatuuDJXwAK1uy0HwmaeHbfv3ySLgzG0uy0Hgip5 wzaGabaiab=TrisjaaiIcacaWG0bWaaSbaaSqaaiaaicdaaeqaaOGa aGilaiaadwgacaaISaGaeqyYdCNaaGilaiaadMgacaaISaGaamOCam aaBaaaleaacaWGZbaabeaakiaaiYcacaWGYbWaaSbaaSqaaiaadcha aeqaaOGaaGilaiaadIhacaaISaGaamyEaiaaiMcacaaI9aWaaSaaae aacaaIXaaabaGaamOtaaaadaaeWbqabSqaaiaadQgacaaI9aGaaGym aaqaaiaad6eaa0GaeyyeIuoakmaabmaabaWaaSaaaeaacaqGmbWaaS baaSqaaiaadQgaaeqaaOGaeyOeI0IaamiBamaaBaaaleaacaWGQbaa beaaaOqaaiabeo8aZnaaBaaaleaacaWGQbaabeaaaaaakiaawIcaca GLPaaadaahaaWcbeqaaiaaikdaaaGccaaISaaaaa@60EC@           (3)

где N MathType@MTEF@5@5@+= feaahGart1ev3aqatCvAUfeBSjuyZL2yd9gzLbvyNv2CaerbuLwBLn hiov2DGi1BTfMBaeXatLxBI9gBaerbd9wDYLwzYbItLDharqqtubsr 4rNCHbGeaGqiVu0Je9sqqrpepC0xbbL8F4rqqrFfpeea0xe9Lq=Jc9 vqaqpepm0xbba9pwe9Q8fs0=yqaqpepae9pg0FirpepeKkFr0xfr=x fr=xb9adbaqaaeGaciGaaiaabeqaamaabaabaaGcbaqefmuySLMyYL gaiuaajugybabaaaaaaaaapeGaa8hfGaaa@3A75@  количество наблюдений блеска, t j MathType@MTEF@5@5@+= feaahGart1ev3aaatCvAUfeBSjuyZL2yd9gzLbvyNv2Caerbov2D09 MBdbqedmvETj2BSbqeeuuDJXwAKbsr4rNCHbGeaGqik8fkY=xipgYl h9vqqj=hEeeu0xXdi9arFj0xirFj0dXdbba91qpK0=yr0RYxfr=Jbb f9q8aq0=yq=He9q8qqQ8frFve9Fve9Ff0dmeaabaqaciaacaGaaeqa baqabeGadaaakeaacaWG0bWaaSbaaSqaaiaadQgaaeqaaaaa@331E@   MathType@MTEF@5@5@+= feaahGart1ev3aqatCvAUfeBSjuyZL2yd9gzLbvyNv2CaerbuLwBLn hiov2DGi1BTfMBaeXatLxBI9gBaerbd9wDYLwzYbItLDharqqtubsr 4rNCHbGeaGqiVu0Je9sqqrpepC0xbbL8F4rqqrFfpeea0xe9Lq=Jc9 vqaqpepm0xbba9pwe9Q8fs0=yqaqpepae9pg0FirpepeKkFr0xfr=x fr=xb9adbaqaaeGaciGaaiaabeqaamaabaabaaGcbaqefmuySLMyYL gaiuaajugybabaaaaaaaaapeGaa8hfGaaa@3A75@  моменты измерения блеска, l j MathType@MTEF@5@5@+= feaahGart1ev3aaatCvAUfeBSjuyZL2yd9gzLbvyNv2Caerbov2D09 MBdbqedmvETj2BSbqeeuuDJXwAKbsr4rNCHbGeaGqik8fkY=xipgYl h9vqqj=hEeeu0xXdi9arFj0xirFj0dXdbba91qpK0=yr0RYxfr=Jbb f9q8aq0=yq=He9q8qqQ8frFve9Fve9Ff0dmeaabaqaciaacaGaaeqa baqabeGadaaakeaacaWGSbWaaSbaaSqaaiaadQgaaeqaaaaa@3316@   MathType@MTEF@5@5@+= feaahGart1ev3aqatCvAUfeBSjuyZL2yd9gzLbvyNv2CaerbuLwBLn hiov2DGi1BTfMBaeXatLxBI9gBaerbd9wDYLwzYbItLDharqqtubsr 4rNCHbGeaGqiVu0Je9sqqrpepC0xbbL8F4rqqrFfpeea0xe9Lq=Jc9 vqaqpepm0xbba9pwe9Q8fs0=yqaqpepae9pg0FirpepeKkFr0xfr=x fr=xb9adbaqaaeGaciGaaiaabeqaamaabaabaaGcbaqefmuySLMyYL gaiuaajugybabaaaaaaaaapeGaa8hfGaaa@3A75@  измеренные в эти моменты значения блеска, σ j MathType@MTEF@5@5@+= feaahGart1ev3aaatCvAUfeBSjuyZL2yd9gzLbvyNv2Caerbov2D09 MBdbqedmvETj2BSbqeeuuDJXwAKbsr4rNCHbGeaGqik8fkY=xipgYl h9vqqj=hEeeu0xXdi9arFj0xirFj0dXdbba91qpK0=yr0RYxfr=Jbb f9q8aq0=yq=He9q8qqQ8frFve9Fve9Ff0dmeaabaqaciaacaGaaeqa baqabeGadaaakeaacqaHdpWCdaWgaaWcbaGaamOAaaqabaaaaa@33E8@   MathType@MTEF@5@5@+= feaahGart1ev3aqatCvAUfeBSjuyZL2yd9gzLbvyNv2CaerbuLwBLn hiov2DGi1BTfMBaeXatLxBI9gBaerbd9wDYLwzYbItLDharqqtubsr 4rNCHbGeaGqiVu0Je9sqqrpepC0xbbL8F4rqqrFfpeea0xe9Lq=Jc9 vqaqpepm0xbba9pwe9Q8fs0=yqaqpepae9pg0FirpepeKkFr0xfr=x fr=xb9adbaqaaeGaciGaaiaabeqaamaabaabaaGcbaqefmuySLMyYL gaiuaajugybabaaaaaaaaapeGaa8hfGaaa@3A75@  стандартные отклонения измеренных значений блеска, t 0 MathType@MTEF@5@5@+= feaahGart1ev3aaatCvAUfeBSjuyZL2yd9gzLbvyNv2Caerbov2D09 MBdbqedmvETj2BSbqeeuuDJXwAKbsr4rNCHbGeaGqik8fkY=xipgYl h9vqqj=hEeeu0xXdi9arFj0xirFj0dXdbba91qpK0=yr0RYxfr=Jbb f9q8aq0=yq=He9q8qqQ8frFve9Fve9Ff0dmeaabaqaciaacaGaaeqa baqabeGadaaakeaacaWG0bWaaSbaaSqaaiaaicdaaeqaaaaa@32E9@   MathType@MTEF@5@5@+= feaahGart1ev3aqatCvAUfeBSjuyZL2yd9gzLbvyNv2CaerbuLwBLn hiov2DGi1BTfMBaeXatLxBI9gBaerbd9wDYLwzYbItLDharqqtubsr 4rNCHbGeaGqiVu0Je9sqqrpepC0xbbL8F4rqqrFfpeea0xe9Lq=Jc9 vqaqpepm0xbba9pwe9Q8fs0=yqaqpepae9pg0FirpepeKkFr0xfr=x fr=xb9adbaqaaeGaciGaaiaabeqaamaabaabaaGcbaqefmuySLMyYL gaiuaajugybabaaaaaaaaapeGaa8hfGaaa@3A75@  время прохождения периастра,

  L j =L( t j t 0 ,e,ω,i, r s , r p ,x,y) MathType@MTEF@5@5@+= feaahGart1ev3aaatCvAUfeBSjuyZL2yd9gzLbvyNv2Caerbov2D09 MBdbqedmvETj2BSbqeeuuDJXwAKbsr4rNCHbGeaGqik8fkY=xipgYl h9vqqj=hEeeu0xXdi9arFj0xirFj0dXdbba91qpK0=yr0RYxfr=Jbb f9q8aq0=yq=He9q8qqQ8frFve9Fve9Ff0dmeaabaqaciaacaGaaeqa baqabeGadaaakeaacaqGmbWaaSbaaSqaaiaadQgaaeqaaOGaaGypai aabYeacaaIOaGaamiDamaaBaaaleaacaWGQbaabeaakiabgkHiTiaa dshadaWgaaWcbaGaaGimaaqabaGccaaISaGaamyzaiaaiYcacqaHjp WDcaaISaGaamyAaiaaiYcacaWGYbWaaSbaaSqaaiaadohaaeqaaOGa aGilaiaadkhadaWgaaWcbaGaamiCaaqabaGccaaISaGaamiEaiaaiY cacaWG5bGaaGykaaaa@49CE@

теоретические значения блеска в моменты измерений. Вычисление функции нормированной кривой блеска L описано в работах [5, 6]. Поскольку зависимость блеска от коэффициентов потемнения к краю x MathType@MTEF@5@5@+= feaahGart1ev3aaatCvAUfeBSjuyZL2yd9gzLbvyNv2Caerbov2D09 MBdbqedmvETj2BSbqeeuuDJXwAKbsr4rNCHbGeaGqik8fkY=xipgYl h9vqqj=hEeeu0xXdi9arFj0xirFj0dXdbba91qpK0=yr0RYxfr=Jbb f9q8aq0=yq=He9q8qqQ8frFve9Fve9Ff0dmeaabaqaciaacaGaaeqa baqabeGadaaakeaacaWG4baaaa@3207@  и y MathType@MTEF@5@5@+= feaahGart1ev3aaatCvAUfeBSjuyZL2yd9gzLbvyNv2Caerbov2D09 MBdbqedmvETj2BSbqeeuuDJXwAKbsr4rNCHbGeaGqik8fkY=xipgYl h9vqqj=hEeeu0xXdi9arFj0xirFj0dXdbba91qpK0=yr0RYxfr=Jbb f9q8aq0=yq=He9q8qqQ8frFve9Fve9Ff0dmeaabaqaciaacaGaaeqa baqabeGadaaakeaacaWG5baaaa@3208@  сводится к линейной зависимости, значения x( t 0 ,e,ω,i, r s , r p ) MathType@MTEF@5@5@+= feaahGart1ev3aaatCvAUfeBSjuyZL2yd9gzLbvyNv2Caerbov2D09 MBdbqedmvETj2BSbqeeuuDJXwAKbsr4rNCHbGeaGqik8fkY=xipgYl h9vqqj=hEeeu0xXdi9arFj0xirFj0dXdbba91qpK0=yr0RYxfr=Jbb f9q8aq0=yq=He9q8qqQ8frFve9Fve9Ff0dmeaabaqaciaacaGaaeqa baqabeGadaaakeaacaWG4bGaaGikaiaadshadaWgaaWcbaGaaGimaa qabaGccaaISaGaamyzaiaaiYcacqaHjpWDcaaISaGaamyAaiaaiYca caWGYbWaaSbaaSqaaiaadohaaeqaaOGaaGilaiaadkhadaWgaaWcba GaamiCaaqabaGccaaIPaaaaa@40CF@  и y( t 0 ,e,ω,i, r s , r p ) MathType@MTEF@5@5@+= feaahGart1ev3aaatCvAUfeBSjuyZL2yd9gzLbvyNv2Caerbov2D09 MBdbqedmvETj2BSbqeeuuDJXwAKbsr4rNCHbGeaGqik8fkY=xipgYl h9vqqj=hEeeu0xXdi9arFj0xirFj0dXdbba91qpK0=yr0RYxfr=Jbb f9q8aq0=yq=He9q8qqQ8frFve9Fve9Ff0dmeaabaqaciaacaGaaeqa baqabeGadaaakeaacaWG5bGaaGikaiaadshadaWgaaWcbaGaaGimaa qabaGccaaISaGaamyzaiaaiYcacqaHjpWDcaaISaGaamyAaiaaiYca caWGYbWaaSbaaSqaaiaadohaaeqaaOGaaGilaiaadkhadaWgaaWcba GaamiCaaqabaGccaaIPaaaaa@40D0@ , доставляющие минимум невязки при фиксированных значениях t 0 ,e,ω,i, r s , r p MathType@MTEF@5@5@+= feaahGart1ev3aaatCvAUfeBSjuyZL2yd9gzLbvyNv2Caerbov2D09 MBdbqedmvETj2BSbqeeuuDJXwAKbsr4rNCHbGeaGqik8fkY=xipgYl h9vqqj=hEeeu0xXdi9arFj0xirFj0dXdbba91qpK0=yr0RYxfr=Jbb f9q8aq0=yq=He9q8qqQ8frFve9Fve9Ff0dmeaabaqaciaacaGaaeqa baqabeGadaaakeaacaWG0bWaaSbaaSqaaiaaicdaaeqaaOGaaGilai aadwgacaaISaGaeqyYdCNaaGilaiaadMgacaaISaGaamOCamaaBaaa leaacaWGZbaabeaakiaaiYcacaWGYbWaaSbaaSqaaiaadchaaeqaaa aa@3E63@ , находятся аналитически [6]. Ввиду этого, мы рассматривали зависимость R( t 0 ,e,ω,i, r s , r p ) MathType@MTEF@5@5@+= feaahGart1ev3aaatCvAUfeBSjuyZL2yd9gzLbvyNv2Caerbov2D09 MBdbqedmvETj2BSbqeeuuDJXwAKbsr4rNCHbGeaGqik8fkY=xipgYl h9vqqj=hEeeu0xXdi9arFj0xirFj0dXdbba91qpK0=yr0RYxfr=Jbb f9q8aq0=yq=He9q8qqQ8frFve9Fve9Ff0dmeaabaqaciaacaGaaeqa baqabeGadaaakeaatuuDJXwAK1uy0HwmaeHbfv3ySLgzG0uy0Hgip5 wzaGabaiab=TrisjaaiIcacaWG0bWaaSbaaSqaaiaaicdaaeqaaOGa aGilaiaadwgacaaISaGaeqyYdCNaaGilaiaadMgacaaISaGaamOCam aaBaaaleaacaWGZbaabeaakiaaiYcacaWGYbWaaSbaaSqaaiaadcha aeqaaOGaaGykaaaa@4A6E@ , получающуюся из формулы (3) путем подстановки x( t 0 ,e,ω,i, r s , r p ) MathType@MTEF@5@5@+= feaahGart1ev3aaatCvAUfeBSjuyZL2yd9gzLbvyNv2Caerbov2D09 MBdbqedmvETj2BSbqeeuuDJXwAKbsr4rNCHbGeaGqik8fkY=xipgYl h9vqqj=hEeeu0xXdi9arFj0xirFj0dXdbba91qpK0=yr0RYxfr=Jbb f9q8aq0=yq=He9q8qqQ8frFve9Fve9Ff0dmeaabaqaciaacaGaaeqa baqabeGadaaakeaacaWG4bGaaGikaiaadshadaWgaaWcbaGaaGimaa qabaGccaaISaGaamyzaiaaiYcacqaHjpWDcaaISaGaamyAaiaaiYca caWGYbWaaSbaaSqaaiaadohaaeqaaOGaaGilaiaadkhadaWgaaWcba GaamiCaaqabaGccaaIPaaaaa@40CF@  и y( t 0 ,e,ω,i, r s , r p ) MathType@MTEF@5@5@+= feaahGart1ev3aaatCvAUfeBSjuyZL2yd9gzLbvyNv2Caerbov2D09 MBdbqedmvETj2BSbqeeuuDJXwAKbsr4rNCHbGeaGqik8fkY=xipgYl h9vqqj=hEeeu0xXdi9arFj0xirFj0dXdbba91qpK0=yr0RYxfr=Jbb f9q8aq0=yq=He9q8qqQ8frFve9Fve9Ff0dmeaabaqaciaacaGaaeqa baqabeGadaaakeaacaWG5bGaaGikaiaadshadaWgaaWcbaGaaGimaa qabaGccaaISaGaamyzaiaaiYcacqaHjpWDcaaISaGaamyAaiaaiYca caWGYbWaaSbaaSqaaiaadohaaeqaaOGaaGilaiaadkhadaWgaaWcba GaamiCaaqabaGccaaIPaaaaa@40D0@ . Таким образом, мы решаем задачу минимизации функции

  R( x 1 ,, x 6 )= n=1 N R n ( x 1 ,, x 6 ) 2 , MathType@MTEF@5@5@+= feaahGart1ev3aaatCvAUfeBSjuyZL2yd9gzLbvyNv2Caerbov2D09 MBdbqedmvETj2BSbqeeuuDJXwAKbsr4rNCHbGeaGqik8fkY=xipgYl h9vqqj=hEeeu0xXdi9arFj0xirFj0dXdbba91qpK0=yr0RYxfr=Jbb f9q8aq0=yq=He9q8qqQ8frFve9Fve9Ff0dmeaabaqaciaacaGaaeqa baqabeGadaaakeaatuuDJXwAK1uy0HwmaeHbfv3ySLgzG0uy0Hgip5 wzaGabaiab=TrisjaaiIcacaWG4bWaaSbaaSqaaiaaigdaaeqaaOGa aGilaiablAciljaaiYcacaWG4bWaaSbaaSqaaiaaiAdaaeqaaOGaaG ykaiaai2dadaaeWbqabSqaaiaad6gacaaI9aGaaGymaaqaaiaad6ea a0GaeyyeIuoakiab=TrisnaaBaaaleaacaWGUbaabeaakiaaiIcaca WG4bWaaSbaaSqaaiaaigdaaeqaaOGaaGilaiablAciljaaiYcacaWG 4bWaaSbaaSqaaiaaiAdaaeqaaOGaaGykamaaCaaaleqabaGaaGOmaa aakiaaiYcaaaa@558F@            (4)

где { x 1 ,, x 6 } x MathType@MTEF@5@5@+= feaahGart1ev3aaatCvAUfeBSjuyZL2yd9gzLbvyNv2Caerbov2D09 MBdbqedmvETj2BSbqeeuuDJXwAKbsr4rNCHbGeaGqik8fkY=xipgYl h9vqqj=hEeeu0xXdi9arFj0xirFj0dXdbba91qpK0=yr0RYxfr=Jbb f9q8aq0=yq=He9q8qqQ8frFve9Fve9Ff0dmeaabaqaciaacaGaaeqa baqabeGadaaakeaacaaI7bGaamiEamaaBaaaleaacaaIXaaabeaaki aaiYcacqWIMaYscaaISaGaamiEamaaBaaaleaacaaI2aaabeaakiaa i2hacqGHHjIUceWG4bGbaSaaaaa@3C5D@  обозначает совокупность параметров t 0 ,e,ω,i, r s , r p MathType@MTEF@5@5@+= feaahGart1ev3aaatCvAUfeBSjuyZL2yd9gzLbvyNv2Caerbov2D09 MBdbqedmvETj2BSbqeeuuDJXwAKbsr4rNCHbGeaGqik8fkY=xipgYl h9vqqj=hEeeu0xXdi9arFj0xirFj0dXdbba91qpK0=yr0RYxfr=Jbb f9q8aq0=yq=He9q8qqQ8frFve9Fve9Ff0dmeaabaqaciaacaGaaeqa baqabeGadaaakeaacaWG0bWaaSbaaSqaaiaaicdaaeqaaOGaaGilai aadwgacaaISaGaeqyYdCNaaGilaiaadMgacaaISaGaamOCamaaBaaa leaacaWGZbaabeaakiaaiYcacaWGYbWaaSbaaSqaaiaadchaaeqaaa aa@3E63@ ,

R n ( x 1 ,, x 6 )= L n l n σ n . MathType@MTEF@5@5@+= feaahGart1ev3aaatCvAUfeBSjuyZL2yd9gzLbvyNv2Caerbov2D09 MBdbqedmvETj2BSbqeeuuDJXwAKbsr4rNCHbGeaGqik8fkY=xipgYl h9vqqj=hEeeu0xXdi9arFj0xirFj0dXdbba91qpK0=yr0RYxfr=Jbb f9q8aq0=yq=He9q8qqQ8frFve9Fve9Ff0dmeaabaqaciaacaGaaeqa baqabeGadaaakeaatuuDJXwAK1uy0HwmaeHbfv3ySLgzG0uy0Hgip5 wzaGabaiab=TrisnaaBaaaleaacaWGUbaabeaakiaaiIcacaWG4bWa aSbaaSqaaiaaigdaaeqaaOGaaGilaiablAciljaaiYcacaWG4bWaaS baaSqaaiaaiAdaaeqaaOGaaGykaiaai2dadaqadaqaamaalaaabaGa aeitamaaBaaaleaacaWGUbaabeaakiabgkHiTiaadYgadaWgaaWcba GaamOBaaqabaaakeaacqaHdpWCdaWgaaWcbaGaamOBaaqabaaaaaGc caGLOaGaayzkaaGaaGOlaaaa@4FA6@

При поиске минимума методом Левенберга-Марквардта мы ищем ( k+1 MathType@MTEF@5@5@+= feaahGart1ev3aaatCvAUfeBSjuyZL2yd9gzLbvyNv2Caerbov2D09 MBdbqedmvETj2BSbqeeuuDJXwAKbsr4rNCHbGeaGqik8fkY=xipgYl h9vqqj=hEeeu0xXdi9arFj0xirFj0dXdbba91qpK0=yr0RYxfr=Jbb f9q8aq0=yq=He9q8qqQ8frFve9Fve9Ff0dmeaabaqaciaacaGaaeqa baqabeGadaaakeaacaWGRbGaey4kaSIaaGymaaaa@3397@  )-ую итерацию вектора параметров как x k+1 = x k + Δ x k MathType@MTEF@5@5@+= feaahGart1ev3aaatCvAUfeBSjuyZL2yd9gzLbvyNv2Caerbov2D09 MBdbqedmvETj2BSbqeeuuDJXwAKbsr4rNCHbGeaGqik8fkY=xipgYl h9vqqj=hEeeu0xXdi9arFj0xirFj0dXdbba91qpK0=yr0RYxfr=Jbb f9q8aq0=yq=He9q8qqQ8frFve9Fve9Ff0dmeaabaqaciaacaGaaeqa baqabeGadaaakeaaceWG4bGbaSaadaWgaaWcbaGaam4AaiabgUcaRi aaigdaaeqaaOGaaGypaiqadIhagaWcamaaBaaaleaacaWGRbaabeaa kiabgUcaRiqbgs5aezaalaGaaGzaVlaadIhadaWgaaWcbaGaam4Aaa qabaaaaa@3DD6@ , где Δ x k MathType@MTEF@5@5@+= feaahGart1ev3aaatCvAUfeBSjuyZL2yd9gzLbvyNv2Caerbov2D09 MBdbqedmvETj2BSbqeeuuDJXwAKbsr4rNCHbGeaGqik8fkY=xipgYl h9vqqj=hEeeu0xXdi9arFj0xirFj0dXdbba91qpK0=yr0RYxfr=Jbb f9q8aq0=yq=He9q8qqQ8frFve9Fve9Ff0dmeaabaqaciaacaGaaeqa baqabeGadaaakeaacuGHuoargaWcaiaaygW7caWG4bWaaSbaaSqaai aadUgaaeqaaaaa@3626@  определяется из решения системы линейных уравнений  

i=1 6 n=1 N R n ( x k ) x ki R n ( x k ) x kj + λ k δ ij Δ x ki = n=1 N R n ( x k ) x kj R n ( x k ), MathType@MTEF@5@5@+= feaahGart1ev3aaatCvAUfeBSjuyZL2yd9gzLbvyNv2Caerbov2D09 MBdbqedmvETj2BSbqeeuuDJXwAKbsr4rNCHbGeaGqik8fkY=xipgYl h9vqqj=hEeeu0xXdi9arFj0xirFj0dXdbba91qpK0=yr0RYxfr=Jbb f9q8aq0=yq=He9q8qqQ8frFve9Fve9Ff0dmeaabaqaciaacaGaaeqa baqabeGadaaakeaadaaeWbqabSqaaiaadMgacaaI9aGaaGymaaqaai aaiAdaa0GaeyyeIuoakmaabmaabaWaaabCaeqaleaacaWGUbGaaGyp aiaaigdaaeaacaWGobaaniabggHiLdGcdaWcaaqaaiabgkGi2orr1n gBPrwtHrhAXaqeguuDJXwAKbstHrhAG8KBLbaceaGae83gHi1aaSba aSqaaiaad6gaaeqaaOGaaGikaiqadIhagaWcamaaBaaaleaacaWGRb aabeaakiaaiMcaaeaacqGHciITcaWG4bWaaSbaaSqaaiaadUgacaWG PbaabeaaaaGccaaMi8+aaSaaaeaacqGHciITcqWFBeIudaWgaaWcba GaamOBaaqabaGccaaIOaGabmiEayaalaWaaSbaaSqaaiaadUgaaeqa aOGaaGykaaqaaiabgkGi2kaadIhadaWgaaWcbaGaam4AaiaadQgaae qaaaaakiabgUcaRiabeU7aSnaaBaaaleaacaWGRbaabeaakiabes7a KnaaBaaaleaacaWGPbGaamOAaaqabaaakiaawIcacaGLPaaacqGHuo arcaaMb8UaamiEamaaBaaaleaacaWGRbGaamyAaaqabaGccaaI9aGa eyOeI0YaaabCaeqaleaacaWGUbGaaGypaiaaigdaaeaacaWGobaani abggHiLdGcdaWcaaqaaiabgkGi2kab=TrisnaaBaaaleaacaWGUbaa beaakiaaiIcaceWG4bGbaSaadaWgaaWcbaGaam4AaaqabaGccaaIPa aabaGaeyOaIyRaamiEamaaBaaaleaacaWGRbGaaGjcVlaadQgaaeqa aaaakiaayIW7cqWFBeIudaWgaaWcbaGaamOBaaqabaGccaaIOaGabm iEayaalaWaaSbaaSqaaiaadUgaaeqaaOGaaGykaiaaiYcaaaa@8A77@

  i=1 6 n=1 N R n ( x k ) x ki R n ( x k ) x kj + λ k δ ij Δ x ki = n=1 N R n ( x k ) x kj R n ( x k ), MathType@MTEF@5@5@+= feaahGart1ev3aaatCvAUfeBSjuyZL2yd9gzLbvyNv2Caerbov2D09 MBdbqedmvETj2BSbqeeuuDJXwAKbsr4rNCHbGeaGqik8fkY=xipgYl h9vqqj=hEeeu0xXdi9arFj0xirFj0dXdbba91qpK0=yr0RYxfr=Jbb f9q8aq0=yq=He9q8qqQ8frFve9Fve9Ff0dmeaabaqaciaacaGaaeqa baqabeGadaaakeaadaaeWbqabSqaaiaadMgacaaI9aGaaGymaaqaai aaiAdaa0GaeyyeIuoakmaabmaabaWaaabCaeqaleaacaWGUbGaaGyp aiaaigdaaeaacaWGobaaniabggHiLdGcdaWcaaqaaiabgkGi2orr1n gBPrwtHrhAXaqeguuDJXwAKbstHrhAG8KBLbaceaGae83gHi1aaSba aSqaaiaad6gaaeqaaOGaaGikaiqadIhagaWcamaaBaaaleaacaWGRb aabeaakiaaiMcaaeaacqGHciITcaWG4bWaaSbaaSqaaiaadUgacaWG PbaabeaaaaGccaaMi8+aaSaaaeaacqGHciITcqWFBeIudaWgaaWcba GaamOBaaqabaGccaaIOaGabmiEayaalaWaaSbaaSqaaiaadUgaaeqa aOGaaGykaaqaaiabgkGi2kaadIhadaWgaaWcbaGaam4AaiaadQgaae qaaaaakiabgUcaRiabeU7aSnaaBaaaleaacaWGRbaabeaakiabes7a KnaaBaaaleaacaWGPbGaamOAaaqabaaakiaawIcacaGLPaaacqGHuo arcaaMb8UaamiEamaaBaaaleaacaWGRbGaamyAaaqabaGccaaI9aGa eyOeI0YaaabCaeqaleaacaWGUbGaaGypaiaaigdaaeaacaWGobaani abggHiLdGcdaWcaaqaaiabgkGi2kab=TrisnaaBaaaleaacaWGUbaa beaakiaaiIcaceWG4bGbaSaadaWgaaWcbaGaam4AaaqabaGccaaIPa aabaGaeyOaIyRaamiEamaaBaaaleaacaWGRbGaaGjcVlaadQgaaeqa aaaakiaayIW7cqWFBeIudaWgaaWcbaGaamOBaaqabaGccaaIOaGabm iEayaalaWaaSbaaSqaaiaadUgaaeqaaOGaaGykaiaaiYcaaaa@8A77@

где δ ij MathType@MTEF@5@5@+= feaahGart1ev3aaatCvAUfeBSjuyZL2yd9gzLbvyNv2Caerbov2D09 MBdbqedmvETj2BSbqeeuuDJXwAKbsr4rNCHbGeaGqik8fkY=xipgYl h9vqqj=hEeeu0xXdi9arFj0xirFj0dXdbba91qpK0=yr0RYxfr=Jbb f9q8aq0=yq=He9q8qqQ8frFve9Fve9Ff0dmeaabaqaciaacaGaaeqa baqabeGadaaakeaacqaH0oazdaWgaaWcbaGaamyAaiaadQgaaeqaaa aa@34B8@   MathType@MTEF@5@5@+= feaahGart1ev3aqatCvAUfeBSjuyZL2yd9gzLbvyNv2CaerbuLwBLn hiov2DGi1BTfMBaeXatLxBI9gBaerbd9wDYLwzYbItLDharqqtubsr 4rNCHbGeaGqiVu0Je9sqqrpepC0xbbL8F4rqqrFfpeea0xe9Lq=Jc9 vqaqpepm0xbba9pwe9Q8fs0=yqaqpepae9pg0FirpepeKkFr0xfr=x fr=xb9adbaqaaeGaciGaaiaabeqaamaabaabaaGcbaqef4uz3r3BUb acfaqcLbvaqaaaaaaaaaWdbiaa=rbiaaa@3A2A@  символ Кронекера, а λ k MathType@MTEF@5@5@+= feaahGart1ev3aaatCvAUfeBSjuyZL2yd9gzLbvyNv2Caerbov2D09 MBdbqedmvETj2BSbqeeuuDJXwAKbsr4rNCHbGeaGqik8fkY=xipgYl h9vqqj=hEeeu0xXdi9arFj0xirFj0dXdbba91qpK0=yr0RYxfr=Jbb f9q8aq0=yq=He9q8qqQ8frFve9Fve9Ff0dmeaabaqaciaacaGaaeqa baqabeGadaaakeaacqaH7oaBdaWgaaWcbaGaam4Aaaqabaaaaa@33DA@  подбирается так, чтобы обеспечивалась приемлемая сходимость. Мы при решении данной задачи добивались достаточно хорошей сходимости итерационной последовательности, полагая эту величину пропорциональной градиенту невязки: λ k =κ i=1 6 R( x k ) x ki 2 MathType@MTEF@5@5@+= feaahGart1ev3aaatCvAUfeBSjuyZL2yd9gzLbvyNv2Caerbov2D09 MBdbqedmvETj2BSbqeeuuDJXwAKbsr4rNCHbGeaGqik8fkY=xipgYl h9vqqj=hEeeu0xXdi9arFj0xirFj0dXdbba91qpK0=yr0RYxfr=Jbb f9q8aq0=yq=He9q8qqQ8frFve9Fve9Ff0dmeaabaqaciaacaGaaeqa baqabeGadaaakeaacqaH7oaBdaWgaaWcbaGaam4AaaqabaGccaaI9a GaeqOUdS2aaOaaaeaadaaeWbqabSqaaiaadMgacaaI9aGaaGymaaqa aiaaiAdaa0GaeyyeIuoakmaalaaabaGaeyOaIy7efv3ySLgznfgDOf daryqr1ngBPrginfgDObYtUvgaiqaacqWFBeIucaaIOaGabmiEayaa laWaaSbaaSqaaiaadUgaaeqaaOGaaGykaaqaaiabgkGi2kaadIhada WgaaWcbaGaam4AaiaadMgaaeqaaaaakmaaCaaaleqabaGaaGOmaaaa aeqaaaaa@50F6@ . Коэффициент κ MathType@MTEF@5@5@+= feaahGart1ev3aaatCvAUfeBSjuyZL2yd9gzLbvyNv2Caerbov2D09 MBdbqedmvETj2BSbqeeuuDJXwAKbsr4rNCHbGeaGqik8fkY=xipgYl h9vqqj=hEeeu0xXdi9arFj0xirFj0dXdbba91qpK0=yr0RYxfr=Jbb f9q8aq0=yq=He9q8qqQ8frFve9Fve9Ff0dmeaabaqaciaacaGaaeqa baqabeGadaaakeaacqaH6oWAaaa@32BC@  при этом мог быть легко подобран эмпирически для конкретной системы.

3. Наблюдательный материал

В работе выполнен анализ высокоточных транзитных кривых блеска двойных систем Kepler-5b, Kepler-6b, Kepler-7b и HD 209458b.

Наблюдаемая кривая блеска HD 209458 получена на космическом телескопе имени Хаббла (HST) в апреле-мае 2000 г. Кривая блеска включает в себя 556 индивидуальных значений блеска двойной системы. Среднеквадратичная ошибка индивидуального измерения для разных точек кривой блеска находится в пределах от σ i obs =1.13× 10 4 MathType@MTEF@5@5@+= feaahGart1ev3aaatCvAUfeBSjuyZL2yd9gzLbvyNv2Caerbov2D09 MBdbqedmvETj2BSbqeeuuDJXwAKbsr4rNCHbGeaGqik8fkY=xipgYl h9vqqj=hEeeu0xXdi9arFj0xirFj0dXdbba91qpK0=yr0RYxfr=Jbb f9q8aq0=yq=He9q8qqQ8frFve9Fve9Ff0dmeaabaqaciaacaGaaeqa baqabeGadaaakeaacqaHdpWCdaqhaaWcbaGaamyAaaqaaiaad+gaca WGIbGaam4Caaaakiaai2dacaaIXaGaaGOlaiaaigdacaaIZaGaey41 aqRaaGymaiaaicdadaahaaWcbeqaaiabgkHiTiaaisdaaaaaaa@3FDB@  до σ i obs =2.47× 10 4 MathType@MTEF@5@5@+= feaahGart1ev3aaatCvAUfeBSjuyZL2yd9gzLbvyNv2Caerbov2D09 MBdbqedmvETj2BSbqeeuuDJXwAKbsr4rNCHbGeaGqik8fkY=xipgYl h9vqqj=hEeeu0xXdi9arFj0xirFj0dXdbba91qpK0=yr0RYxfr=Jbb f9q8aq0=yq=He9q8qqQ8frFve9Fve9Ff0dmeaabaqaciaacaGaaeqa baqabeGadaaakeaacqaHdpWCdaqhaaWcbaGaamyAaaqaaiaad+gaca WGIbGaam4Caaaakiaai2dacaaIYaGaaGOlaiaaisdacaaI3aGaey41 aqRaaGymaiaaicdadaahaaWcbeqaaiabgkHiTiaaisdaaaaaaa@3FE3@  (в долях внезатменной интенсивности). Величины относительных ошибок (в долях глубины затмения) лежат в пределах от 7× 10 3 MathType@MTEF@5@5@+= feaahGart1ev3aaatCvAUfeBSjuyZL2yd9gzLbvyNv2Caerbov2D09 MBdbqedmvETj2BSbqeeuuDJXwAKbsr4rNCHbGeaGqik8fkY=xipgYl h9vqqj=hEeeu0xXdi9arFj0xirFj0dXdbba91qpK0=yr0RYxfr=Jbb f9q8aq0=yq=He9q8qqQ8frFve9Fve9Ff0dmeaabaqaciaacaGaaeqa baqabeGadaaakeaaimaacqWF8iIocaaI3aGaey41aqRaaGymaiaaic dadaahaaWcbeqaaiabgkHiTiaaiodaaaaaaa@3856@  до 1.5× 10 2 MathType@MTEF@5@5@+= feaahGart1ev3aaatCvAUfeBSjuyZL2yd9gzLbvyNv2Caerbov2D09 MBdbqedmvETj2BSbqeeuuDJXwAKbsr4rNCHbGeaGqik8fkY=xipgYl h9vqqj=hEeeu0xXdi9arFj0xirFj0dXdbba91qpK0=yr0RYxfr=Jbb f9q8aq0=yq=He9q8qqQ8frFve9Fve9Ff0dmeaabaqaciaacaGaaeqa baqabeGadaaakeaaimaacqWF8iIocaaIXaGaaGOlaiaaiwdacqGHxd aTcaaIXaGaaGimamaaCaaaleqabaGaeyOeI0IaaGOmaaaaaaa@39C6@ . Более подробно наблюдательные данные представлены в работе [9].

Наблюдаемые транзитные кривые блеска Kepler-5b, Kepler-6b, Kepler-7b подробно описаны в работах [10 MathType@MTEF@5@5@+= feaahGart1ev3aqatCvAUfeBSjuyZL2yd9gzLbvyNv2CaerbuLwBLn hiov2DGi1BTfMBaeXatLxBI9gBaerbd9wDYLwzYbItLDharqqtubsr 4rNCHbGeaGqiVu0Je9sqqrpepC0xbbL8F4rqqrFfpeea0xe9Lq=Jc9 vqaqpepm0xbba9pwe9Q8fs0=yqaqpepae9pg0FirpepeKkFr0xfr=x fr=xb9adbaqaaeGaciGaaiaabeqaamaabaabaaGcbaqefmuySLMyYL gaiuaajugybabaaaaaaaaapeGaa83eGaaa@3A74@ 13]. Кривые блеска были получены на космической обсерватории Kepler c 1 мая по 14 июня 2009 г.

Системы Kepler-5b, Kepler-6b, Kepler-7b являются объектами 13 MathType@MTEF@5@5@+= feaahGart1ev3aaatCvAUfeBSjuyZL2yd9gzLbvyNv2Caerbov2D09 MBdbqedmvETj2BSbqeeuuDJXwAKbsr4rNCHbGeaGqik8fkY=xipgYl h9vqqj=hEeeu0xXdi9arFj0xirFj0dXdbba91qpK0=yr0RYxfr=Jbb f9q8aq0=yq=He9q8qqQ8frFve9Fve9Ff0dmeaabaqaciaacaGaaeqa baqabeGadaaakeaaimaacqWF8iIocaaIXaGaaG4maaaa@33AA@  звездной величины. Кривые блеска получены в оптическом «белом свете» (диапазон λ MathType@MTEF@5@5@+= feaahGart1ev3aaatCvAUfeBSjuyZL2yd9gzLbvyNv2Caerbov2D09 MBdbqedmvETj2BSbqeeuuDJXwAKbsr4rNCHbGeaGqik8fkY=xipgYl h9vqqj=hEeeu0xXdi9arFj0xirFj0dXdbba91qpK0=yr0RYxfr=Jbb f9q8aq0=yq=He9q8qqQ8frFve9Fve9Ff0dmeaabaqaciaacaGaaeqa baqabeGadaaakeaacqaH7oaBaaa@32BE@  400 MathType@MTEF@5@5@+= feaahGart1ev3aqatCvAUfeBSjuyZL2yd9gzLbvyNv2CaerbuLwBLn hiov2DGi1BTfMBaeXatLxBI9gBaerbd9wDYLwzYbItLDharqqtubsr 4rNCHbGeaGqiVu0Je9sqqrpepC0xbbL8F4rqqrFfpeea0xe9Lq=Jc9 vqaqpepm0xbba9pwe9Q8fs0=yqaqpepae9pg0FirpepeKkFr0xfr=x fr=xb9adbaqaaeGaciGaaiaabeqaamaabaabaaGcbaqefmuySLMyYL gaiuaajugybabaaaaaaaaapeGaa83eGaaa@3A74@ 850 нм) и в так называемой «длинной моде» (long-cadence mode) с итоговой экспозицией в 30 мин. В этой моде базовая 6 секундная съемка копилась и складывалась до передачи на Землю одной единственной 30-минутной экспозиции, из которой и получались индивидуальные значения блеска исследованных систем. Транзитные кривые блеска каждой из исследуемых систем включают в себя около 2100 индивидуальных значений блеска системы, большинство которых приходится на внезатменную часть кривой блеска.

Точность транзитных кривых блеска двойных систем Kepler-5b, Kepler-6b, Kepler-7b в интенсивностях составила σ=1.3759×104, σ=1.2874×104, σ=1.0248×104 соответственно. Относительная ошибка (по отношению к глубине затмения) исследуемых в работе транзитных кривых блеска составляет 1% MathType@MTEF@5@5@+= feaahGart1ev3aaatCvAUfeBSjuyZL2yd9gzLbvyNv2Caerbov2D09 MBdbqedmvETj2BSbqeeuuDJXwAKbsr4rNCHbGeaGqik8fkY=xipgYl h9vqqj=hEeeu0xXdi9arFj0xirFj0dXdbba91qpK0=yr0RYxfr=Jbb f9q8aq0=yq=He9q8qqQ8frFve9Fve9Ff0dmeaabaqaciaacaGaaeqa baqabeGadaaakeaaimaacqWF8iIocaaIXaGaaGyjaaaa@339C@ .

4. Результаты интерпретации синтетических транзитных кривых блеска

Работа алгоритма апробирована на ряде синтетических «наблюдаемых» кривых блеска со стандартным отклонением индивидуального значения блеска 10 MathType@MTEF@5@5@+= feaahGart1ev3aqatCvAUfeBSjuyZL2yd9gzLbvyNv2CaerbuLwBLn hiov2DGi1BTfMBaeXatLxBI9gBaerbd9wDYLwzYbItLDharqqtubsr 4rNCHbGeaGqiVu0Je9sqqrpepC0xbbL8F4rqqrFfpeea0xe9Lq=Jc9 vqaqpepm0xbba9pwe9Q8fs0=yqaqpepae9pg0FirpepeKkFr0xfr=x fr=xb9adbaqaaeGaciGaaiaabeqaamaabaabaaGcbaqefmuySLMyYL gaiuaajug6aabaaaaaaaaapeGaa83eGaaa@3AFB@ 4 и 10 MathType@MTEF@5@5@+= feaahGart1ev3aqatCvAUfeBSjuyZL2yd9gzLbvyNv2CaerbuLwBLn hiov2DGi1BTfMBaeXatLxBI9gBaerbd9wDYLwzYbItLDharqqtubsr 4rNCHbGeaGqiVu0Je9sqqrpepC0xbbL8F4rqqrFfpeea0xe9Lq=Jc9 vqaqpepm0xbba9pwe9Q8fs0=yqaqpepae9pg0FirpepeKkFr0xfr=x fr=xb9adbaqaaeGaciGaaiaabeqaamaabaabaaGcbaqefmuySLMyYL gaiuaajug6aabaaaaaaaaapeGaa83eGaaa@3AFB@ 5. Модельные значения параметров, используемых при генерации «наблюдаемых» кривых блеска, приведены в табл. 1. Значение орбитального периода двойной системы P orb MathType@MTEF@5@5@+= feaahGart1ev3aaatCvAUfeBSjuyZL2yd9gzLbvyNv2Caerbov2D09 MBdbqedmvETj2BSbqeeuuDJXwAKbsr4rNCHbGeaGqik8fkY=xipgYl h9vqqj=hEeeu0xXdi9arFj0xirFj0dXdbba91qpK0=yr0RYxfr=Jbb f9q8aq0=yq=He9q8qqQ8frFve9Fve9Ff0dmeaabaqaciaacaGaaeqa baqabeGadaaakeaacaWGqbWaaSbaaSqaaiaad+gacaWGYbGaamOyaa qabaaaaa@34DD@  принято равным 8 d MathType@MTEF@5@5@+= feaahGart1ev3aaatCvAUfeBSjuyZL2yd9gzLbvyNv2Caerbov2D09 MBdbqedmvETj2BSbqeeuuDJXwAKbsr4rNCHbGeaGqik8fkY=xipgYl h9vqqj=hEeeu0xXdi9arFj0xirFj0dXdbba91qpK0=yr0RYxfr=Jbb f9q8aq0=yq=He9q8qqQ8frFve9Fve9Ff0dmeaabaqaciaacaGaaeqa baqabeGadaaakeaacaaI4aWaaWbaaSqabeaacaWGKbaaaaaa@32E2@ . При интерпретации кривой блеска поиск значения орбитального периода не выполнялся.

 

Таблица 1. Заданные модельные значения параметров, используемых при генерации «наблюдаемых» кривых блеска

Параметр

Значение

e

0.1

ω,°

60, 120

i

88°

rs

0.1

rp

0.01

x

0.45

y

0.0

 

Результат интерпретации синтетических транзитных кривых блеска со стандартным отклонением индивидуального значения блеска 10 MathType@MTEF@5@5@+= feaahGart1ev3aqatCvAUfeBSjuyZL2yd9gzLbvyNv2CaerbuLwBLn hiov2DGi1BTfMBaeXatLxBI9gBaerbd9wDYLwzYbItLDharqqtubsr 4rNCHbGeaGqiVu0Je9sqqrpepC0xbbL8F4rqqrFfpeea0xe9Lq=Jc9 vqaqpepm0xbba9pwe9Q8fs0=yqaqpepae9pg0FirpepeKkFr0xfr=x fr=xb9adbaqaaeGaciGaaiaabeqaamaabaabaaGcbaqefmuySLMyYL gaiuaajug6aabaaaaaaaaapeGaa83eGaaa@3AFB@ 4, в предположении линейного закона падения блеска звезды приведен в табл. 2. В предположении квадратичного закона потемнения к краю MathType@MTEF@5@5@+= feaahGart1ev3aqatCvAUfeBSjuyZL2yd9gzLbvyNv2CaerbuLwBLn hiov2DGi1BTfMBaeXatLxBI9gBaerbd9wDYLwzYbItLDharqqtubsr 4rNCHbGeaGqiVu0Je9sqqrpepC0xbbL8F4rqqrFfpeea0xe9Lq=Jc9 vqaqpepm0xbba9pwe9Q8fs0=yqaqpepae9pg0FirpepeKkFr0xfr=x fr=xb9adbaqaaeGaciGaaiaabeqaamaabaabaaGcbaqefmuySLMyYL gaiuaajugybabaaaaaaaaapeGaa8hfGaaa@3A75@  в табл. 3.

 

Таблица 2. Оптимальные значения параметров синтетических кривых блеска с погрешностью наблюдения 10–4 в линейном законе потемнения при фиксированных значениях e и ω

Параметр

Параметры генерации синтетической кривой (e / ω)

0.1/120

0.1/60

0/–

e

0.1

0.1

0

ω,°

120

60

i

87.96

88.39

88.02

rs

0.1002

0.09130

0.09992

rp

0.01004

0.009120

0.009989

x

0.4470

0.4502

0.4524

χ2

0.9678

1.008

0.9808

 

Таблица 3. Оптимальные значения параметров синтетических кривых блеска с погрешностью наблюдения 10–4 в квадратичном законе потемнения при фиксированных значениях e и ω

Параметр

Параметры генерации синтетической кривой (e / ω)

0.1/120

0.1/60

0/–

e

0.1

0.1

0

ω,°

120

60

i

87.92

88.35

88.02

rs

0.1005

0.09148

0.09990

rp

0.01007

0.009153

0.009986

x

0.4677

0.4742

0.45046

y

–0.03799

–0.04490

0.0036708

χ2

0.9671

1.00679

0.9808

 

При интерпретации синтетических кривых блеска параметры орбиты e и ω полагались известными. Поиск остальных параметров выполнен методом минимизации невязки χ 2 MathType@MTEF@5@5@+= feaahGart1ev3aaatCvAUfeBSjuyZL2yd9gzLbvyNv2Caerbov2D09 MBdbqedmvETj2BSbqeeuuDJXwAKbsr4rNCHbGeaGqik8fkY=xipgYl h9vqqj=hEeeu0xXdi9arFj0xirFj0dXdbba91qpK0=yr0RYxfr=Jbb f9q8aq0=yq=He9q8qqQ8frFve9Fve9Ff0dmeaabaqaciaacaGaaeqa baqabeGadaaakeaacqaHhpWydaahaaWcbeqaaiaaikdaaaaaaa@33AA@  по этим параметрам.

Из табл. 2 и 3 видно, что значения искомых параметров двойной системы, а именно, радиуса звезды r s MathType@MTEF@5@5@+= feaahGart1ev3aaatCvAUfeBSjuyZL2yd9gzLbvyNv2Caerbov2D09 MBdbqedmvETj2BSbqeeuuDJXwAKbsr4rNCHbGeaGqik8fkY=xipgYl h9vqqj=hEeeu0xXdi9arFj0xirFj0dXdbba91qpK0=yr0RYxfr=Jbb f9q8aq0=yq=He9q8qqQ8frFve9Fve9Ff0dmeaabaqaciaacaGaaeqa baqabeGadaaakeaacaWGYbWaaSbaaSqaaiaadohaaeqaaaaa@3325@ , радиуса планеты r p MathType@MTEF@5@5@+= feaahGart1ev3aaatCvAUfeBSjuyZL2yd9gzLbvyNv2Caerbov2D09 MBdbqedmvETj2BSbqeeuuDJXwAKbsr4rNCHbGeaGqik8fkY=xipgYl h9vqqj=hEeeu0xXdi9arFj0xirFj0dXdbba91qpK0=yr0RYxfr=Jbb f9q8aq0=yq=He9q8qqQ8frFve9Fve9Ff0dmeaabaqaciaacaGaaeqa baqabeGadaaakeaacaWGYbWaaSbaaSqaaiaadchaaeqaaaaa@3322@ , наклонения орбиты i MathType@MTEF@5@5@+= feaahGart1ev3aaatCvAUfeBSjuyZL2yd9gzLbvyNv2Caerbov2D09 MBdbqedmvETj2BSbqeeuuDJXwAKbsr4rNCHbGeaGqik8fkY=xipgYl h9vqqj=hEeeu0xXdi9arFj0xirFj0dXdbba91qpK0=yr0RYxfr=Jbb f9q8aq0=yq=He9q8qqQ8frFve9Fve9Ff0dmeaabaqaciaacaGaaeqa baqabeGadaaakeaacaWGPbaaaa@31F8@ , коэффициента потемнения к краю x MathType@MTEF@5@5@+= feaahGart1ev3aaatCvAUfeBSjuyZL2yd9gzLbvyNv2Caerbov2D09 MBdbqedmvETj2BSbqeeuuDJXwAKbsr4rNCHbGeaGqik8fkY=xipgYl h9vqqj=hEeeu0xXdi9arFj0xirFj0dXdbba91qpK0=yr0RYxfr=Jbb f9q8aq0=yq=He9q8qqQ8frFve9Fve9Ff0dmeaabaqaciaacaGaaeqa baqabeGadaaakeaacaWG4baaaa@3207@  определены весьма надежно.

Далее авторы приступили к интерпретации синтетических транзитных кривых блеска с минимизацией по всем параметрам, включая e и ω, со стандартным отклонением индивидуального значения блеска 10 MathType@MTEF@5@5@+= feaahGart1ev3aqatCvAUfeBSjuyZL2yd9gzLbvyNv2CaerbuLwBLn hiov2DGi1BTfMBaeXatLxBI9gBaerbd9wDYLwzYbItLDharqqtubsr 4rNCHbGeaGqiVu0Je9sqqrpepC0xbbL8F4rqqrFfpeea0xe9Lq=Jc9 vqaqpepm0xbba9pwe9Q8fs0=yqaqpepae9pg0FirpepeKkFr0xfr=x fr=xb9adbaqaaeGaciGaaiaabeqaamaabaabaaGcbaqefmuySLMyYL gaiuaajug6aabaaaaaaaaapeGaa83eGaaa@3AFB@ 4. При интерпретации орбита двойной системы предполагалась эксцентричной. Результаты интерпретации синтетической транзитной кривой в предположении линейного закона потемнения к краю представлены в табл. 4.

 

Таблица 4. Оптимальные значения параметров синтетических кривых блеска, включая e и ω, с погрешностью наблюдения 10–4 в линейном законе потемнения

Параметр

Параметры генерации синтетической кривой (e / ω)

0.1/120

0.1/60

0/–

e

0.6503

0.7000

0.6176

ω,°

269.90

–84.11

–93.91

i

78.88

82.25

81.52

rs

0.2195

0.2147

0.1952

rp

0.0219

0.0214

0.01948

x

0.4259

0.4222

0.4381

χ2

0.9664

1.005

0.9802

 

Из табл. 4 видно, что отсутствие знания априорных значений эксцентриситета e и долготы периастра ω искажает значения радиуса звезды r s MathType@MTEF@5@5@+= feaahGart1ev3aaatCvAUfeBSjuyZL2yd9gzLbvyNv2Caerbov2D09 MBdbqedmvETj2BSbqeeuuDJXwAKbsr4rNCHbGeaGqik8fkY=xipgYl h9vqqj=hEeeu0xXdi9arFj0xirFj0dXdbba91qpK0=yr0RYxfr=Jbb f9q8aq0=yq=He9q8qqQ8frFve9Fve9Ff0dmeaabaqaciaacaGaaeqa baqabeGadaaakeaacaWGYbWaaSbaaSqaaiaadohaaeqaaaaa@3325@  и планеты r p MathType@MTEF@5@5@+= feaahGart1ev3aaatCvAUfeBSjuyZL2yd9gzLbvyNv2Caerbov2D09 MBdbqedmvETj2BSbqeeuuDJXwAKbsr4rNCHbGeaGqik8fkY=xipgYl h9vqqj=hEeeu0xXdi9arFj0xirFj0dXdbba91qpK0=yr0RYxfr=Jbb f9q8aq0=yq=He9q8qqQ8frFve9Fve9Ff0dmeaabaqaciaacaGaaeqa baqabeGadaaakeaacaWGYbWaaSbaaSqaaiaadchaaeqaaaaa@3322@  в 2 MathType@MTEF@5@5@+= feaahGart1ev3aaatCvAUfeBSjuyZL2yd9gzLbvyNv2Caerbov2D09 MBdbqedmvETj2BSbqeeuuDJXwAKbsr4rNCHbGeaGqik8fkY=xipgYl h9vqqj=hEeeu0xXdi9arFj0xirFj0dXdbba91qpK0=yr0RYxfr=Jbb f9q8aq0=yq=He9q8qqQ8frFve9Fve9Ff0dmeaabaqaciaacaGaaeqa baqabeGadaaakeaaimaacqWF8iIocaaIYaaaaa@32EE@  раза. Ошибка в определение наклонения орбиты двойной системы составляет 6 10 MathType@MTEF@5@5@+= feaahGart1ev3aaatCvAUfeBSjuyZL2yd9gzLbvyNv2Caerbov2D09 MBdbqedmvETj2BSbqeeuuDJXwAKbsr4rNCHbGeaGqik8fkY=xipgYl h9vqqj=hEeeu0xXdi9arFj0xirFj0dXdbba91qpK0=yr0RYxfr=Jbb f9q8aq0=yq=He9q8qqQ8frFve9Fve9Ff0dmeaabaqaciaacaGaaeqa baqabeGadaaakeaacaaI2aWaaWbaaSqabeaacqWIyiYBaaGccqGHsi slcaaIXaGaaGimamaaCaaaleqabaGaeSigI8gaaaaa@3704@ . Определенные значения элементов орбиты также не соответствуют истинным значениям (см. табл. 1).

Применение квадратичного закона потемнения к краю при интерпретации синтетической транзитной кривой блеска со стандартным отклонением индивидуального значения блеска 10 MathType@MTEF@5@5@+= feaahGart1ev3aqatCvAUfeBSjuyZL2yd9gzLbvyNv2CaerbuLwBLn hiov2DGi1BTfMBaeXatLxBI9gBaerbd9wDYLwzYbItLDharqqtubsr 4rNCHbGeaGqiVu0Je9sqqrpepC0xbbL8F4rqqrFfpeea0xe9Lq=Jc9 vqaqpepm0xbba9pwe9Q8fs0=yqaqpepae9pg0FirpepeKkFr0xfr=x fr=xb9adbaqaaeGaciGaaiaabeqaamaabaabaaGcbaqefmuySLMyYL gaiuaajug6aabaaaaaaaaapeGaa83eGaaa@3AFB@ 4 не меняет ситуацию. Из табл. 5 видно, что радиус планеты r p MathType@MTEF@5@5@+= feaahGart1ev3aaatCvAUfeBSjuyZL2yd9gzLbvyNv2Caerbov2D09 MBdbqedmvETj2BSbqeeuuDJXwAKbsr4rNCHbGeaGqik8fkY=xipgYl h9vqqj=hEeeu0xXdi9arFj0xirFj0dXdbba91qpK0=yr0RYxfr=Jbb f9q8aq0=yq=He9q8qqQ8frFve9Fve9Ff0dmeaabaqaciaacaGaaeqa baqabeGadaaakeaacaWGYbWaaSbaaSqaaiaadchaaeqaaaaa@3322@  и звезды r s MathType@MTEF@5@5@+= feaahGart1ev3aaatCvAUfeBSjuyZL2yd9gzLbvyNv2Caerbov2D09 MBdbqedmvETj2BSbqeeuuDJXwAKbsr4rNCHbGeaGqik8fkY=xipgYl h9vqqj=hEeeu0xXdi9arFj0xirFj0dXdbba91qpK0=yr0RYxfr=Jbb f9q8aq0=yq=He9q8qqQ8frFve9Fve9Ff0dmeaabaqaciaacaGaaeqa baqabeGadaaakeaacaWGYbWaaSbaaSqaaiaadohaaeqaaaaa@3325@  вдвое больше истинных значений. Точность синтетической транзитной кривой оказывается недостаточной для определения элементов орбиты e и ω из одного минимума кривой блеск. Полученные значения коэффициентов потемнения к краю x и y также отличаются от истинных.

 

Таблица 5. Оптимальные значения параметров синтетических кривых блеска, включая e и ω, с погрешностью наблюдения 10–4 в квадратичном законе потемнения

Параметр

Параметры генерации синтетической кривой (e / ω)

0.1/120

0.1/60

0/–

e

0.6641

0.7154

0.7378

ω,°

269.93

–85.22

269.47

i

78.72

83.48

89.012

rs

0.2229

0.2187

0.2251

rp

0.02224

0.0218

0.02235

x

0.4201

0.4132

0.3819

y

0.006621

0.00984

0.06476

χ2

0.9664

1.004

0.9787

 

Отметим, что несмотря на то, что значения радиусов планеты r p MathType@MTEF@5@5@+= feaahGart1ev3aaatCvAUfeBSjuyZL2yd9gzLbvyNv2Caerbov2D09 MBdbqedmvETj2BSbqeeuuDJXwAKbsr4rNCHbGeaGqik8fkY=xipgYl h9vqqj=hEeeu0xXdi9arFj0xirFj0dXdbba91qpK0=yr0RYxfr=Jbb f9q8aq0=yq=He9q8qqQ8frFve9Fve9Ff0dmeaabaqaciaacaGaaeqa baqabeGadaaakeaacaWGYbWaaSbaaSqaaiaadchaaeqaaaaa@3322@  и звезды r s MathType@MTEF@5@5@+= feaahGart1ev3aaatCvAUfeBSjuyZL2yd9gzLbvyNv2Caerbov2D09 MBdbqedmvETj2BSbqeeuuDJXwAKbsr4rNCHbGeaGqik8fkY=xipgYl h9vqqj=hEeeu0xXdi9arFj0xirFj0dXdbba91qpK0=yr0RYxfr=Jbb f9q8aq0=yq=He9q8qqQ8frFve9Fve9Ff0dmeaabaqaciaacaGaaeqa baqabeGadaaakeaacaWGYbWaaSbaaSqaaiaadohaaeqaaaaa@3325@  значительно отличаются от истинных, их отношение r p / r s MathType@MTEF@5@5@+= feaahGart1ev3aaatCvAUfeBSjuyZL2yd9gzLbvyNv2Caerbov2D09 MBdbqedmvETj2BSbqeeuuDJXwAKbsr4rNCHbGeaGqik8fkY=xipgYl h9vqqj=hEeeu0xXdi9arFj0xirFj0dXdbba91qpK0=yr0RYxfr=Jbb f9q8aq0=yq=He9q8qqQ8frFve9Fve9Ff0dmeaabaqaciaacaGaaeqa baqabeGadaaakeaacaWGYbWaaSbaaSqaaiaadchaaeqaaOGaaG4lai aadkhadaWgaaWcbaGaam4Caaqabaaaaa@3600@  определяются достаточно точно.

В настоящее время точность транзитных кривых блеска растет. Поэтому в работе выполнен анализ синтетической транзитной кривой блеска с теми же центральными значениями (см. табл. 1), но со стандартным отклонением индивидуального значения блеска 10 MathType@MTEF@5@5@+= feaahGart1ev3aqatCvAUfeBSjuyZL2yd9gzLbvyNv2CaerbuLwBLn hiov2DGi1BTfMBaeXatLxBI9gBaerbd9wDYLwzYbItLDharqqtubsr 4rNCHbGeaGqiVu0Je9sqqrpepC0xbbL8F4rqqrFfpeea0xe9Lq=Jc9 vqaqpepm0xbba9pwe9Q8fs0=yqaqpepae9pg0FirpepeKkFr0xfr=x fr=xb9adbaqaaeGaciGaaiaabeqaamaabaabaaGcbaqefmuySLMyYL gaiuaajug6aabaaaaaaaaapeGaa83eGaaa@3AFB@ 5. Результаты интерпретации приведены ниже. В табл. 6 MathType@MTEF@5@5@+= feaahGart1ev3aqatCvAUfeBSjuyZL2yd9gzLbvyNv2CaerbuLwBLn hiov2DGi1BTfMBaeXatLxBI9gBaerbd9wDYLwzYbItLDharqqtubsr 4rNCHbGeaGqiVu0Je9sqqrpepC0xbbL8F4rqqrFfpeea0xe9Lq=Jc9 vqaqpepm0xbba9pwe9Q8fs0=yqaqpepae9pg0FirpepeKkFr0xfr=x fr=xb9adbaqaaeGaciGaaiaabeqaamaabaabaaGcbaqefmuySLMyYL gaiuaajugybabaaaaaaaaapeGaa8hfGaaa@3A75@  в предположении линейного закона потемнения к краю. В табл. 7 MathType@MTEF@5@5@+= feaahGart1ev3aqatCvAUfeBSjuyZL2yd9gzLbvyNv2CaerbuLwBLn hiov2DGi1BTfMBaeXatLxBI9gBaerbd9wDYLwzYbItLDharqqtubsr 4rNCHbGeaGqiVu0Je9sqqrpepC0xbbL8F4rqqrFfpeea0xe9Lq=Jc9 vqaqpepm0xbba9pwe9Q8fs0=yqaqpepae9pg0FirpepeKkFr0xfr=x fr=xb9adbaqaaeGaciGaaiaabeqaamaabaabaaGcbaqefmuySLMyYL gaiuaajugybabaaaaaaaaapeGaa8hfGaaa@3A75@  в предположении квадратичного закона потемнения к краю.

 

Таблица 6. Оптимальные значения параметров синтетических кривых блеска, включая e и ω, с погрешностью наблюдения 10–5 в линейном законе потемнения

Параметр

Параметры генерации синтетической кривой (e / ω)

0.1/120

0.1/60

e

0.3722

0.1531

ω,°

3.83

–31.56

i

87.22

87.16

rs

0.1141

0.1188

rp

0.0114

0.01188

x

0.4490

0.4495

χ2

1.0021

1.0075

 

Таблица 7. Оптимальные значения параметров синтетических кривых блеска, включая e и ω, с погрешностью наблюдения 10–5 в квадратичном законе потемнения

Параметр

Параметры генерации синтетической кривой (e / ω)

0.1/120

0.1/60

e

0.9974

0.3169

ω,°

86.27

54.05

i

89.86

87.13

rs

0.007116

0.1303

rp

0.0007116

0.01303

x

0.45112668

0.4490

y

–0.002635

0.0008880

χ2

1.0011

0.9873

 

Видно, что при увеличении точности наблюдений, а именно, уменьшения стандартного отклонения индивидуального значения блеска с 10 MathType@MTEF@5@5@+= feaahGart1ev3aqatCvAUfeBSjuyZL2yd9gzLbvyNv2CaerbuLwBLn hiov2DGi1BTfMBaeXatLxBI9gBaerbd9wDYLwzYbItLDharqqtubsr 4rNCHbGeaGqiVu0Je9sqqrpepC0xbbL8F4rqqrFfpeea0xe9Lq=Jc9 vqaqpepm0xbba9pwe9Q8fs0=yqaqpepae9pg0FirpepeKkFr0xfr=x fr=xb9adbaqaaeGaciGaaiaabeqaamaabaabaaGcbaqefmuySLMyYL gaiuaajug6aabaaaaaaaaapeGaa83eGaaa@3AFB@ 4 до 10 MathType@MTEF@5@5@+= feaahGart1ev3aqatCvAUfeBSjuyZL2yd9gzLbvyNv2CaerbuLwBLn hiov2DGi1BTfMBaeXatLxBI9gBaerbd9wDYLwzYbItLDharqqtubsr 4rNCHbGeaGqiVu0Je9sqqrpepC0xbbL8F4rqqrFfpeea0xe9Lq=Jc9 vqaqpepm0xbba9pwe9Q8fs0=yqaqpepae9pg0FirpepeKkFr0xfr=x fr=xb9adbaqaaeGaciGaaiaabeqaamaabaabaaGcbaqefmuySLMyYL gaiuaajug6aabaaaaaaaaapeGaa83eGaaa@3AFB@ 5 значения радиусов звезды и планеты близки к исходным центральным значениям (см. табл. 1). Ошибка радиусов планеты и звезды при увеличение точности индивидуального значения блеска с 10 MathType@MTEF@5@5@+= feaahGart1ev3aqatCvAUfeBSjuyZL2yd9gzLbvyNv2CaerbuLwBLn hiov2DGi1BTfMBaeXatLxBI9gBaerbd9wDYLwzYbItLDharqqtubsr 4rNCHbGeaGqiVu0Je9sqqrpepC0xbbL8F4rqqrFfpeea0xe9Lq=Jc9 vqaqpepm0xbba9pwe9Q8fs0=yqaqpepae9pg0FirpepeKkFr0xfr=x fr=xb9adbaqaaeGaciGaaiaabeqaamaabaabaaGcbaqefmuySLMyYL gaiuaajug6aabaaaaaaaaapeGaa83eGaaa@3AFB@ 4 до 10 MathType@MTEF@5@5@+= feaahGart1ev3aqatCvAUfeBSjuyZL2yd9gzLbvyNv2CaerbuLwBLn hiov2DGi1BTfMBaeXatLxBI9gBaerbd9wDYLwzYbItLDharqqtubsr 4rNCHbGeaGqiVu0Je9sqqrpepC0xbbL8F4rqqrFfpeea0xe9Lq=Jc9 vqaqpepm0xbba9pwe9Q8fs0=yqaqpepae9pg0FirpepeKkFr0xfr=x fr=xb9adbaqaaeGaciGaaiaabeqaamaabaabaaGcbaqefmuySLMyYL gaiuaajug6aabaaaaaaaaapeGaa83eGaaa@3AFB@ 5 уменьшается со 100% MathType@MTEF@5@5@+= feaahGart1ev3aaatCvAUfeBSjuyZL2yd9gzLbvyNv2Caerbov2D09 MBdbqedmvETj2BSbqeeuuDJXwAKbsr4rNCHbGeaGqik8fkY=xipgYl h9vqqj=hEeeu0xXdi9arFj0xirFj0dXdbba91qpK0=yr0RYxfr=Jbb f9q8aq0=yq=He9q8qqQ8frFve9Fve9Ff0dmeaabaqaciaacaGaaeqa baqabeGadaaakeaaimaacqWF8iIocaaIXaGaaGimaiaaicdacaaILa aaaa@3510@  до 10% MathType@MTEF@5@5@+= feaahGart1ev3aaatCvAUfeBSjuyZL2yd9gzLbvyNv2Caerbov2D09 MBdbqedmvETj2BSbqeeuuDJXwAKbsr4rNCHbGeaGqik8fkY=xipgYl h9vqqj=hEeeu0xXdi9arFj0xirFj0dXdbba91qpK0=yr0RYxfr=Jbb f9q8aq0=yq=He9q8qqQ8frFve9Fve9Ff0dmeaabaqaciaacaGaaeqa baqabeGadaaakeaaimaacqWF8iIocaaIXaGaaGimaiaaiwcaaaa@3456@ .

Отметим, что в ряде случаев (см. столбец 2 табл. 7) искомые значения, доставляющие минимум невязки, оказываются недостоверны. Причиной этого является неприменимость метода наименьших квадратов в конкретном случае для оценки значений искомых параметров, поскольку минимум невязки обусловлен не близостью значений параметров к их истинным значениям, а ограничениями на область значений невязки, связанными со значительной нелинейностью модели. Соответственно, предположение о распределении минимальных значений вокруг их истинных значений не выполняется даже приближенно. Так, например, в случае круговых орбит минимум невязки может достигаться при значении угла наклона орбиты i, равным в точности 90°. При эксцентричных орбитах о подобных особенностях модели может свидетельствовать значение эксцентриситета, нереально близкое к единице. При этом угол наклона и долгота периастра оказываются также близки к 90°. В рамках данной работы мы ограничиваемся констатацией и отсеиванием таких случаев. При этом проведение интерпретации в разных законах потемнения к краю увеличивает шансы не столкнуться с ними.

Дополнительно проведена интерпретация синтетических кривых блеска, сгенерированных с центральными значениями, содержащимися в табл. 1, в предположении круговой орбиты и с точностью наблюдений 10 MathType@MTEF@5@5@+= feaahGart1ev3aqatCvAUfeBSjuyZL2yd9gzLbvyNv2CaerbuLwBLn hiov2DGi1BTfMBaeXatLxBI9gBaerbd9wDYLwzYbItLDharqqtubsr 4rNCHbGeaGqiVu0Je9sqqrpepC0xbbL8F4rqqrFfpeea0xe9Lq=Jc9 vqaqpepm0xbba9pwe9Q8fs0=yqaqpepae9pg0FirpepeKkFr0xfr=x fr=xb9adbaqaaeGaciGaaiaabeqaamaabaabaaGcbaqefmuySLMyYL gaiuaajug6aabaaaaaaaaapeGaa83eGaaa@3AFB@ 4. Такая ситуация нередко возникает при малом значении эксцентриситета двойной системы с экзопланетой. Исследователь полагает орбиту двойной системы, имеющую малый эксцентриситет 0.1 MathType@MTEF@5@5@+= feaahGart1ev3aaatCvAUfeBSjuyZL2yd9gzLbvyNv2Caerbov2D09 MBdbqedmvETj2BSbqeeuuDJXwAKbsr4rNCHbGeaGqik8fkY=xipgYl h9vqqj=hEeeu0xXdi9arFj0xirFj0dXdbba91qpK0=yr0RYxfr=Jbb f9q8aq0=yq=He9q8qqQ8frFve9Fve9Ff0dmeaabaqaciaacaGaaeqa baqabeGadaaakeaaimaacqWF8iIocaaIWaGaaGOlaiaaigdaaaa@345F@ , круговой. В связи с этим, интересно выявить величину ошибки значений геометрических параметров двойной системы r s MathType@MTEF@5@5@+= feaahGart1ev3aaatCvAUfeBSjuyZL2yd9gzLbvyNv2Caerbov2D09 MBdbqedmvETj2BSbqeeuuDJXwAKbsr4rNCHbGeaGqik8fkY=xipgYl h9vqqj=hEeeu0xXdi9arFj0xirFj0dXdbba91qpK0=yr0RYxfr=Jbb f9q8aq0=yq=He9q8qqQ8frFve9Fve9Ff0dmeaabaqaciaacaGaaeqa baqabeGadaaakeaacaWGYbWaaSbaaSqaaiaadohaaeqaaaaa@3325@ , r p MathType@MTEF@5@5@+= feaahGart1ev3aaatCvAUfeBSjuyZL2yd9gzLbvyNv2Caerbov2D09 MBdbqedmvETj2BSbqeeuuDJXwAKbsr4rNCHbGeaGqik8fkY=xipgYl h9vqqj=hEeeu0xXdi9arFj0xirFj0dXdbba91qpK0=yr0RYxfr=Jbb f9q8aq0=yq=He9q8qqQ8frFve9Fve9Ff0dmeaabaqaciaacaGaaeqa baqabeGadaaakeaacaWGYbWaaSbaaSqaaiaadchaaeqaaaaa@3322@ , i при игнорировании у орбиты эксцентриситета. Результаты представлены в табл. 8.

 

Таблица 8. Оптимальные значения параметров синтетических кривых блеска в линейном законе потемнения для круговых орбит, σ=10-4

Параметр

Параметры генерации синтетической кривой блеска (e / ω)

0.1/120

0.1/60

0.6/60

e

0

0

0

i

87.60

87.64

85.66

rs

0.1091

0.1089

0.1652

rp

0.01093

0.0109

0.01651

x

0.4467

0.4499

0.4509

χ2

0.9678

1.008

0.9996

 

Из табл. 8 видно, что при игнорировании эксцентриситета e=0.1 MathType@MTEF@5@5@+= feaahGart1ev3aaatCvAUfeBSjuyZL2yd9gzLbvyNv2Caerbov2D09 MBdbqedmvETj2BSbqeeuuDJXwAKbsr4rNCHbGeaGqik8fkY=xipgYl h9vqqj=hEeeu0xXdi9arFj0xirFj0dXdbba91qpK0=yr0RYxfr=Jbb f9q8aq0=yq=He9q8qqQ8frFve9Fve9Ff0dmeaabaqaciaacaGaaeqa baqabeGadaaakeaacaWGLbGaaGypaiaaicdacaaIUaGaaGymaaaa@34E8@  удается достаточно точно определить наклонение орбиты, коэффициент потемнения к краю. Ошибка же радиуса звезды и планеты составляет около 9%. Это подтверждает результаты работы [14], в которой исследовано влияние эксцентриситета орбиты на параметры при небольшом отклонении эксцентриситета от нуля ( e<0.1 MathType@MTEF@5@5@+= feaahGart1ev3aaatCvAUfeBSjuyZL2yd9gzLbvyNv2Caerbov2D09 MBdbqedmvETj2BSbqeeuuDJXwAKbsr4rNCHbGeaGqik8fkY=xipgYl h9vqqj=hEeeu0xXdi9arFj0xirFj0dXdbba91qpK0=yr0RYxfr=Jbb f9q8aq0=yq=He9q8qqQ8frFve9Fve9Ff0dmeaabaqaciaacaGaaeqa baqabeGadaaakeaacaWGLbGaaGipaiaaicdacaaIUaGaaGymaaaa@34E7@  ).

В случае игнорирования эксцентриситета величиной 0.6 (см. четвертый столбец табл. 8) значение наклонения орбиты двойной системы и коэффициента потемнения к краю удается установить достаточно точно. Ошибка же радиуса планеты и радиуса звезды значительно возрастает и составляет около 65%.

Использование квадратичного закона потемнения к краю при интерпретации этих же синтетических транзитных кривых блеска не меняет ситуацию: удается определить радиус планеты и звезды с точностью 910% MathType@MTEF@5@5@+= feaahGart1ev3aaatCvAUfeBSjuyZL2yd9gzLbvyNv2Caerbov2D09 MBdbqedmvETj2BSbqeeuuDJXwAKbsr4rNCHbGeaGqik8fkY=xipgYl h9vqqj=hEeeu0xXdi9arFj0xirFj0dXdbba91qpK0=yr0RYxfr=Jbb f9q8aq0=yq=He9q8qqQ8frFve9Fve9Ff0dmeaabaqaciaacaGaaeqa baqabeGadaaakeaaimaacqWF8iIocaaI5aGaeyOeI0IaaGymaiaaic dacaaILaaaaa@3606@ , наклонение орбиты с точностью 3 5 MathType@MTEF@5@5@+= feaahGart1ev3aaatCvAUfeBSjuyZL2yd9gzLbvyNv2Caerbov2D09 MBdbqedmvETj2BSbqeeuuDJXwAKbsr4rNCHbGeaGqik8fkY=xipgYl h9vqqj=hEeeu0xXdi9arFj0xirFj0dXdbba91qpK0=yr0RYxfr=Jbb f9q8aq0=yq=He9q8qqQ8frFve9Fve9Ff0dmeaabaqaciaacaGaaeqa baqabeGadaaakeaaimaacqWF8iIocaaIZaGaeyOeI0IaaGynamaaCa aaleqabaGaeSigI8gaaaaa@3602@ . Ожидаемо, что игнорирование эксцентриситета орбиты 0.1 приводит к меньшим ошибкам радиуса и планеты в сравнении с результатами интерпретации, полученными при игнорирование эксцентриситета 0.6. Так, в первом случае ошибка радиусов планеты и звезды составляет 910% MathType@MTEF@5@5@+= feaahGart1ev3aaatCvAUfeBSjuyZL2yd9gzLbvyNv2Caerbov2D09 MBdbqedmvETj2BSbqeeuuDJXwAKbsr4rNCHbGeaGqik8fkY=xipgYl h9vqqj=hEeeu0xXdi9arFj0xirFj0dXdbba91qpK0=yr0RYxfr=Jbb f9q8aq0=yq=He9q8qqQ8frFve9Fve9Ff0dmeaabaqaciaacaGaaeqa baqabeGadaaakeaacaaI5aGaeyOeI0IaaGymaiaaicdacaaILaaaaa@34DE@ , во втором MathType@MTEF@5@5@+= feaahGart1ev3aqatCvAUfeBSjuyZL2yd9gzLbvyNv2CaerbuLwBLn hiov2DGi1BTfMBaeXatLxBI9gBaerbd9wDYLwzYbItLDharqqtubsr 4rNCHbGeaGqiVu0Je9sqqrpepC0xbbL8F4rqqrFfpeea0xe9Lq=Jc9 vqaqpepm0xbba9pwe9Q8fs0=yqaqpepae9pg0FirpepeKkFr0xfr=x fr=xb9adbaqaaeGaciGaaiaabeqaamaabaabaaGcbaqefmuySLMyYL gaiuaajugybabaaaaaaaaapeGaa8hfGaaa@3A75@   16% MathType@MTEF@5@5@+= feaahGart1ev3aaatCvAUfeBSjuyZL2yd9gzLbvyNv2Caerbov2D09 MBdbqedmvETj2BSbqeeuuDJXwAKbsr4rNCHbGeaGqik8fkY=xipgYl h9vqqj=hEeeu0xXdi9arFj0xirFj0dXdbba91qpK0=yr0RYxfr=Jbb f9q8aq0=yq=He9q8qqQ8frFve9Fve9Ff0dmeaabaqaciaacaGaaeqa baqabeGadaaakeaaimaacqWF8iIocaaIXaGaaGOnaiaaiwcaaaa@345C@  (см. табл. 9).

 

Таблица 9. Оптимальные значения параметров синтетических кривых блеска в квадратичном законе потемнения для круговых орбит, σ=10-4

Параметр

Параметры генерации синтетической кривой блеска (e / ω)

0.1/120

0.1/60

0.6/60

e

0

0

0

i

87.55

87.64

85.63

rs

0.1094

0.1089

0.1653

rp

0.0110

0.01089

0.01654

x

0.4673

0.4506

0.4680

y

–0.03756

–0.001214

–0.02934

χ2

0.9671

1.008

0.9991

 

Результаты расчетов, проведенных выше, как и результат работы [14], наглядно продемонстрировали, что при отсутствии некоторой априорной информации об орбите двойной системы определение значения эксцентриситета e и значения долготы периастра ω по одному лишь главному минимуму невозможно.

5. Результаты интерпретации наблюдаемых транзитных кривых блеска

Ниже в табл. 10 и табл. 11 представлены результаты интерпретации наблюдаемых транзитных кривых блеска систем Kepler-5, Kepler-6, Kepler-7, HD 209458.

 

Таблица 10. Оптимальные значения параметров наблюдаемых кривых блеска в линейном законе потемнения

Параметр

Наблюдаемая кривая блеска

Kepler-5

Kepler-6

Kepler-7

HD 209458

e

0.5253

0.9452

0.5932

0.1

ω,°

134.35

66.31

–75.18

90.00

i

84.629

86.33

60.84

90.00

rs

0.1562

0.07365

0.29599

9.91 × 10–5

rp

0.0132

0.007402

0.02510

1.21 × 10–5

x

0.4820

0.6306

0.5164

0.4955

χ2

1.0515

1.07011

1.0521

1.1295

 

Орбитальные периоды этих систем в ходе интерпретации рассматривались как фиксированные, а их значения были взяты из работ [10, 11, 12, 13] и приняты равными 3.548460 d MathType@MTEF@5@5@+= feaahGart1ev3aaatCvAUfeBSjuyZL2yd9gzLbvyNv2Caerbov2D09 MBdbqedmvETj2BSbqeeuuDJXwAKbsr4rNCHbGeaGqik8fkY=xipgYl h9vqqj=hEeeu0xXdi9arFj0xirFj0dXdbba91qpK0=yr0RYxfr=Jbb f9q8aq0=yq=He9q8qqQ8frFve9Fve9Ff0dmeaabaqaciaacaGaaeqa baqabeGadaaakeaadaahaaWcbeqaaiaadsgaaaaaaa@3220@  для Kepler-5, 3.234723 d MathType@MTEF@5@5@+= feaahGart1ev3aaatCvAUfeBSjuyZL2yd9gzLbvyNv2Caerbov2D09 MBdbqedmvETj2BSbqeeuuDJXwAKbsr4rNCHbGeaGqik8fkY=xipgYl h9vqqj=hEeeu0xXdi9arFj0xirFj0dXdbba91qpK0=yr0RYxfr=Jbb f9q8aq0=yq=He9q8qqQ8frFve9Fve9Ff0dmeaabaqaciaacaGaaeqa baqabeGadaaakeaadaahaaWcbeqaaiaadsgaaaaaaa@3220@  для Kepler-6, 4.885525 d MathType@MTEF@5@5@+= feaahGart1ev3aaatCvAUfeBSjuyZL2yd9gzLbvyNv2Caerbov2D09 MBdbqedmvETj2BSbqeeuuDJXwAKbsr4rNCHbGeaGqik8fkY=xipgYl h9vqqj=hEeeu0xXdi9arFj0xirFj0dXdbba91qpK0=yr0RYxfr=Jbb f9q8aq0=yq=He9q8qqQ8frFve9Fve9Ff0dmeaabaqaciaacaGaaeqa baqabeGadaaakeaadaahaaWcbeqaaiaadsgaaaaaaa@3220@  для Kepler-7 и 3.52474859 d MathType@MTEF@5@5@+= feaahGart1ev3aaatCvAUfeBSjuyZL2yd9gzLbvyNv2Caerbov2D09 MBdbqedmvETj2BSbqeeuuDJXwAKbsr4rNCHbGeaGqik8fkY=xipgYl h9vqqj=hEeeu0xXdi9arFj0xirFj0dXdbba91qpK0=yr0RYxfr=Jbb f9q8aq0=yq=He9q8qqQ8frFve9Fve9Ff0dmeaabaqaciaacaGaaeqa baqabeGadaaakeaadaahaaWcbeqaaiaadsgaaaaaaa@3220@  для HD 209458.

Полученные значения элементов орбиты для двойных систем Kepler-5, Kepler-6, Kepler-7 далеки от полученных в предположении круговой орбиты как линейном законе потемнения (см. табл. 10), так и в квадратичном (см. табл. 11). Для наблюдаемой транзитной кривой блеска двойной системы HD 209458 полученные значения радиусов планеты и звезды являются физически недостоверными (см. табл. 10 и табл. 11).

 

Таблица 11. Оптимальные значения параметров наблюдаемых кривых блеска в квадратичном законе потемнения

Параметр

Наблюдаемая кривая блеска

Kepler-5

Kepler-6

Kepler-7

HD 209458

e

0.4128

0.6706

0.7643

0.99999

ω,°

192.00

–84.91

–86.41

90.01

i

77.59

52.74

34.61

89.99

rs

0.2445

0.3197

0.3131

2.64 × 10–5

rp

0.02007

0.03134

0.02597

3.19 × 10–6

x

–0.0536

0.3363

0.1845

0.29398

y

0.7284

0.3967

0.4388

0.3441

χ2

1.046

1.0678

1.0493

1.039

 

Таким образом, чтобы получить значения радиуса планеты, радиуса звезды, наклонения орбиты приходится полагать орбиту круговой. Результаты для круговой орбиты в линейном законе приведены в табл. 12, в квадратичном MathType@MTEF@5@5@+= feaahGart1ev3aqatCvAUfeBSjuyZL2yd9gzLbvyNv2CaerbuLwBLn hiov2DGi1BTfMBaeXatLxBI9gBaerbd9wDYLwzYbItLDharqqtubsr 4rNCHbGeaGqiVu0Je9sqqrpepC0xbbL8F4rqqrFfpeea0xe9Lq=Jc9 vqaqpepm0xbba9pwe9Q8fs0=yqaqpepae9pg0FirpepeKkFr0xfr=x fr=xb9adbaqaaeGaciGaaiaabeqaamaabaabaaGcbaqefmuySLMyYL gaiuaajugybabaaaaaaaaapeGaa8hfGaaa@3A75@  в табл. 13.

 

Таблица 12. Оптимальные значения параметров наблюдаемых кривых блеска в линейном законе потемнения для круговых орбит

Параметр

Наблюдаемая кривая блеска

Kepler-5

Kepler-6

Kepler-7

HD 209458

i

81.59

82.98

83.11

86.483

rs

0.2111

0.1792

0.1724

0.11472

rp

0.01777

0.0180

0.01469

0.01406

x

0.4824

0.6348

0.5377

0.4946

χ2

1.0517

1.071

1.053

1.1310

 

Таблица 13. Оптимальные значения параметров наблюдаемых кривых блеска в квадратичном законе потемнения для круговых орбит

Параметр

Наблюдаемая кривая блеска

Kepler-5

Kepler-6

Kepler-7

HD 209458

i

81.91

83.15

83.30

86.674

rs

0.2091

0.1785

0.1711

0.11387

rp

0.01716

0.01767

0.01433

0.01377

x

–0.06556

0.3862

0.2256

0.2949

y

0.7479

0.3737

0.4351

0.3436

χ2

1.046

1.069

1.051

1.0340

 

Подчеркнем, что в свете приведенных выше расчетов на основе синтетических кривых блеска ясно, что при наличие малого эксцентриситета 0.1 MathType@MTEF@5@5@+= feaahGart1ev3aaatCvAUfeBSjuyZL2yd9gzLbvyNv2Caerbov2D09 MBdbqedmvETj2BSbqeeuuDJXwAKbsr4rNCHbGeaGqik8fkY=xipgYl h9vqqj=hEeeu0xXdi9arFj0xirFj0dXdbba91qpK0=yr0RYxfr=Jbb f9q8aq0=yq=He9q8qqQ8frFve9Fve9Ff0dmeaabaqaciaacaGaaeqa baqabeGadaaakeaaimaacqWF8iIocaaIWaGaaGOlaiaaigdaaaa@345F@  мы получаем заведомо искаженные на несколько процентов значения радиусов планеты и звезды и наклонения орбиты. Если же эксцентриситет 0.50.6 MathType@MTEF@5@5@+= feaahGart1ev3aaatCvAUfeBSjuyZL2yd9gzLbvyNv2Caerbov2D09 MBdbqedmvETj2BSbqeeuuDJXwAKbsr4rNCHbGeaGqik8fkY=xipgYl h9vqqj=hEeeu0xXdi9arFj0xirFj0dXdbba91qpK0=yr0RYxfr=Jbb f9q8aq0=yq=He9q8qqQ8frFve9Fve9Ff0dmeaabaqaciaacaGaaeqa baqabeGadaaakeaaimaacqWF8iIocaaIWaGaaGOlaiaaiwdacqGHsi slcaaIWaGaaGOlaiaaiAdaaaa@3782@ , то значения радиусов планеты и звезды будут искажены весьма значительно, вплоть до 6070% MathType@MTEF@5@5@+= feaahGart1ev3aaatCvAUfeBSjuyZL2yd9gzLbvyNv2Caerbov2D09 MBdbqedmvETj2BSbqeeuuDJXwAKbsr4rNCHbGeaGqik8fkY=xipgYl h9vqqj=hEeeu0xXdi9arFj0xirFj0dXdbba91qpK0=yr0RYxfr=Jbb f9q8aq0=yq=He9q8qqQ8frFve9Fve9Ff0dmeaabaqaciaacaGaaeqa baqabeGadaaakeaaimaacqWF8iIocaaI2aGaaGimaiabgkHiTiaaiE dacaaIWaGaaGyjaaaa@36C3@ .

Также, для рассмотренных четырех систем мы в табл. 14 приводим значения их параметров, полученные в работах [10, 11, 12, 13]. Для двойных систем Kepler-5b, Kepler-6b, и Kepler-7b в соответствующих работах коэффициенты потемнения не определялись путем интерпретации транзитных кривых блеска (их значения вычислялись из отдельных соображений и при интерпретации полагались фиксированными). Этим может объясняться заметное расхождение результатов, полученных нами и другими авторами для Kepler-5, Kepler-6 и Kepler-7.

 

Таблица 14. Значения параметров наблюдаемых кривых блеска для круговых орбит, полученные другими авторами в квадратичном законе потемнения

Параметр

Наблюдаемая кривая блеска

Kepler-5

Kepler-6

Kepler-7

HD 209458

i

86.3

86.8

86.5

86.665

rs

0.165

0.14

0.138

0.11393

rp

0.0135

0.014

0.0114

0.01378

x

0.297

y

0.338

χ2

1.056

 

6. Обсуждение

Прежде всего, следует отметить, что даже серьезное увеличение точности кривой блеска не позволяет надежно определить эксцентриситет и долготу периастра по одному лишь главному минимуму кривой блеска.

В то же время, по одному минимуму даже при точности наблюдений 10 MathType@MTEF@5@5@+= feaahGart1ev3aqatCvAUfeBSjuyZL2yd9gzLbvyNv2CaerbuLwBLn hiov2DGi1BTfMBaeXatLxBI9gBaerbd9wDYLwzYbItLDharqqtubsr 4rNCHbGeaGqiVu0Je9sqqrpepC0xbbL8F4rqqrFfpeea0xe9Lq=Jc9 vqaqpepm0xbba9pwe9Q8fs0=yqaqpepae9pg0FirpepeKkFr0xfr=x fr=xb9adbaqaaeGaciGaaiaabeqaamaabaabaaGcbaqefmuySLMyYL gaiuaajug6aabaaaaaaaaapeGaa83eGaaa@3AFB@ 4 достаточно хорошо определяется отношение радиусов планеты и звезды, а также коэффициенты потемнения к краю. При этом значения радиуса планеты, радиуса звезды и угла наклона орбиты могут существенно отличаться от их истинных значений, принимая совершенно неправдоподобные значения. Увеличивая точность наблюдений до 10 5 MathType@MTEF@5@5@+= feaahGart1ev3aaatCvAUfeBSjuyZL2yd9gzLbvyNv2Caerbov2D09 MBdbqedmvETj2BSbqeeuuDJXwAKbsr4rNCHbGeaGqik8fkY=xipgYl h9vqqj=hEeeu0xXdi9arFj0xirFj0dXdbba91qpK0=yr0RYxfr=Jbb f9q8aq0=yq=He9q8qqQ8frFve9Fve9Ff0dmeaabaqaciaacaGaaeqa baqabeGadaaakeaaimaacqWF8iIocaaIXaGaaGimamaaCaaaleqaba GaeyOeI0IaaGynaaaaaaa@3580@ , можно значительно приблизить найденные значения радиусов и угла наклона орбиты к их истинным значениям. В некоторых случаях эти найденные значения могут давать довольно точные оценки истинных величин. Однако, нелинейность модели не позволяет оценить стандартными статистическими способами надежность этих значений (например, построить доверительный интервал с заданным уровнем доверия). Степень нелинейности можно оценить, например, по графику зависимости невязки, минимизированной по всем параметрам, кроме e, от значения e.

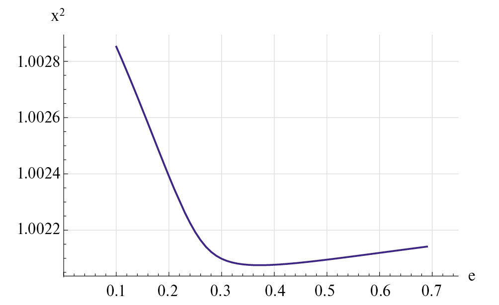
На рис. 1 и 2 мы привели вышеупомянутую зависимость в предположении линейного закона потемнения к краю для синтетических кривых блеска, сгенерированных для центральных значений e = 0.1, ω = 120, с точностью наблюдений (стандартным отклонением блеска) 10 MathType@MTEF@5@5@+= feaahGart1ev3aqatCvAUfeBSjuyZL2yd9gzLbvyNv2CaerbuLwBLn hiov2DGi1BTfMBaeXatLxBI9gBaerbd9wDYLwzYbItLDharqqtubsr 4rNCHbGeaGqiVu0Je9sqqrpepC0xbbL8F4rqqrFfpeea0xe9Lq=Jc9 vqaqpepm0xbba9pwe9Q8fs0=yqaqpepae9pg0FirpepeKkFr0xfr=x fr=xb9adbaqaaeGaciGaaiaabeqaamaabaabaaGcbaqefmuySLMyYL gaiuaajug6aabaaaaaaaaapeGaa83eGaaa@3AFB@ 4 и 10 MathType@MTEF@5@5@+= feaahGart1ev3aqatCvAUfeBSjuyZL2yd9gzLbvyNv2CaerbuLwBLn hiov2DGi1BTfMBaeXatLxBI9gBaerbd9wDYLwzYbItLDharqqtubsr 4rNCHbGeaGqiVu0Je9sqqrpepC0xbbL8F4rqqrFfpeea0xe9Lq=Jc9 vqaqpepm0xbba9pwe9Q8fs0=yqaqpepae9pg0FirpepeKkFr0xfr=x fr=xb9adbaqaaeGaciGaaiaabeqaamaabaabaaGcbaqefmuySLMyYL gaiuaajug6aabaaaaaaaaapeGaa83eGaaa@3AFB@ 5 соответственно. Видно, что эти графики существенно отличаются от графика квадратичной зависимости.

 

Рис. 1. Зависимость от e невязки χ2, минимизированной по всем остальным параметрам, в линейном законе потемнения к краю. Использовалась синтетическая кривая блеска с центральными значениями e = 0.1, ω = 120, точность наблюдений 10–4.

 

Рис. 2. Зависимость от e невязки χ2, минимизированной по всем остальным параметрам, в линейном законе потемнения к краю. Использовалась синтетическая кривая блеска с центральными значениями e = 0.1, ω = 120, точность наблюдений 10–5.

 

Поэтому достоверность найденных значений радиусов следует дополнительно проверять, отсеивая недостоверные значения. В том числе, можно сравнивать значения, полученные в различных законах потемнения к краю. Также, можно использовать оценки значений эксцентриситета и долготы периастра, полученные из кривых лучевых скоростей. При наличии оснований полагать, что эксцентриситет достаточно мал, можно проводить интерпретацию в предположении круговых орбит.

7. Заключение

Даже высокоточная кривая блеска (со стандартным отклонением индивидуального значения блеска 10 5 MathType@MTEF@5@5@+= feaahGart1ev3aaatCvAUfeBSjuyZL2yd9gzLbvyNv2Caerbov2D09 MBdbqedmvETj2BSbqeeuuDJXwAKbsr4rNCHbGeaGqik8fkY=xipgYl h9vqqj=hEeeu0xXdi9arFj0xirFj0dXdbba91qpK0=yr0RYxfr=Jbb f9q8aq0=yq=He9q8qqQ8frFve9Fve9Ff0dmeaabaqaciaacaGaaeqa baqabeGadaaakeaaimaacqWF8iIocaaIXaGaaGimamaaCaaaleqaba GaeyOeI0IaaGynaaaaaaa@3580@  ) при отсутствии априорных данных об элементах орбиты дает большую ошибку при определении радиусов планеты и звезды, чем при использовании предположения о круговой орбиты или априорной информации о долготе периастра и эксцентриситета.

Тем не менее, при высокой точности наблюдений 10 5 MathType@MTEF@5@5@+= feaahGart1ev3aaatCvAUfeBSjuyZL2yd9gzLbvyNv2Caerbov2D09 MBdbqedmvETj2BSbqeeuuDJXwAKbsr4rNCHbGeaGqik8fkY=xipgYl h9vqqj=hEeeu0xXdi9arFj0xirFj0dXdbba91qpK0=yr0RYxfr=Jbb f9q8aq0=yq=He9q8qqQ8frFve9Fve9Ff0dmeaabaqaciaacaGaaeqa baqabeGadaaakeaaimaacqWF8iIocaaIXaGaaGimamaaCaaaleqaba GaeyOeI0IaaGynaaaaaaa@3580@  по сравнению с точностью 10 4 MathType@MTEF@5@5@+= feaahGart1ev3aaatCvAUfeBSjuyZL2yd9gzLbvyNv2Caerbov2D09 MBdbqedmvETj2BSbqeeuuDJXwAKbsr4rNCHbGeaGqik8fkY=xipgYl h9vqqj=hEeeu0xXdi9arFj0xirFj0dXdbba91qpK0=yr0RYxfr=Jbb f9q8aq0=yq=He9q8qqQ8frFve9Fve9Ff0dmeaabaqaciaacaGaaeqa baqabeGadaaakeaaimaacqWF8iIocaaIXaGaaGimamaaCaaaleqaba GaeyOeI0IaaGinaaaaaaa@357F@  заметно увеличивается объем информации, которую можно получить при интерпретации транзитной кривой блеска по одному минимуму.

Также отметим, что можно достоверно определить из транзитной кривой блеска отношения радиусов компонентов двойной системы и значения коэффициентов потемнения к краю, даже не располагая информацией о долготе периастра и величине эксцентриситета.

Даже для сверхвысокоточных транзитных кривых блеска, при их интерпретации по одному минимуму, рекомендуется использовать дополнительную информацию об эксцентриситете и долготе периастра или каких-либо остальных геометрических параметрах. В том числе, может быть полезным, при наличии информации о малости эксцентриситета ( ecosω ) проводить интерпретацию в предположении круговой орбиты. В некоторых случаях при наблюдениях транзитов в ИК диапазоне удается пронаблюдать вторичное затмение экзопланеты, нагретой звездой, что позволяет оценить величину ecosω MathType@MTEF@5@5@+= feaahGart1ev3aaatCvAUfeBSjuyZL2yd9gzLbvyNv2Caerbov2D09 MBdbqedmvETj2BSbqeeuuDJXwAKbsr4rNCHbGeaGqik8fkY=xipgYl h9vqqj=hEeeu0xXdi9arFj0xirFj0dXdbba91qpK0=yr0RYxfr=Jbb f9q8aq0=yq=He9q8qqQ8frFve9Fve9Ff0dmeaabaqaciaacaGaaeqa baqabeGadaaakeaacaWGLbGaci4yaiaac+gacaGGZbGaeqyYdChaaa@3694@ . Это также может помочь в реализации более однозначной интерпретации транзитной кривой блеска.

Алгоритм интерпретации кривой блеска с минимизацией методом Левенберга-Марквардта доступен на сайте ГАИШ МГУ[1].

Благодарности

Авторы выражают благодарность академику РАН А. М. Черепащуку за полезные замечания и рекомендации к работе.


[1] http://lnfm1.sai.msu.su/~ngostev/Files/lmfit.zip

 

×

Об авторах

М. К. Абубекеров

Московский государственный университет им. М. В. Ломоносова, Государственный астрономический институт им. П. К. Штернберга

Автор, ответственный за переписку.
Email: marat@sai.msu.ru
Россия, Москва

Н. Ю. Гостев

Московский государственный университет им. М. В. Ломоносова, Государственный астрономический институт им. П. К. Штернберга

Email: ngostev@mail.ru
Россия, Москва

Список литературы

  1. Д. Я. Мартынов, Затменные переменные звезды, под ред. В. П. Цесевича (М.: Наука, 1971).
  2. М. К. Абубекеров, Н. Ю. Гостев, А. М. Черепащук, Астрон. журн. 85(2), 121 (2008).
  3. М. К. Абубекеров, Н. Ю. Гостев, А. М. Черепащук, Астрон. журн. 86(8), 778 (2009).
  4. М. К. Абубекеров, Н. Ю. Гостев, А. М. Черепащук, Астрон. журн. 87(12), 1199 (2010).
  5. M. K. Abubekerov and N. Yu. Gostev, Monthly Not. Roy. Astron. Soc. 432(3), 2216 (2013).
  6. M. K. Abubekerov and N. Yu. Gostev, Astron. and Astrophys. 633, id. A96 (2020).
  7. M. K. Abubekerov and N. Yu. Gostev, Monthly Not. Roy. Astron. Soc. 459(2), 2078 (2016).
  8. Н. Ю. Гостев, Астрон. журн. 88, 704 (2011).
  9. T. M. Brown, D. Charbonneau, R. L. Gilliland, R. W. Noyes, and A. Burrows, 552(2), 699 (2001).
  10. D. G. Koch, W. J. Borucki, J. F. Rowe, N. M. Batalha, et al., 713(2), L131 (2010).
  11. E. W. Dunham, W. J. Borucki, D. G. Koch, N. M. Batalha, et al., 713(2), L136 (2010).
  12. D. W. Latham, W. J. Borucki, D. G. Koch, T. M. Brown, et al., Astrophys.J. 713(2), L140 (2010).
  13. J. Southworth, P. J. Wheatley, and G. Sams, Monthly Not. Roy. Astron. Soc. 379(1), L11 (2007).
  14. Е. В. Бекесов, М. К. Абубекеров, Н. Ю. Гостев, А. М. Черепащук, Астрон. журн. 100(11), 964 (2023).

Дополнительные файлы

Доп. файлы
Действие
1. JATS XML
2. Рис. 1. Зависимость от e невязки χ2, минимизированной по всем остальным параметрам, в линейном законе потемнения к краю. Использовалась синтетическая кривая блеска с центральными значениями e = 0.1, ω = 120, точность наблюдений 10–4.

Скачать (64KB)
3. Рис. 2. Зависимость от e невязки χ2, минимизированной по всем остальным параметрам, в линейном законе потемнения к краю. Использовалась синтетическая кривая блеска с центральными значениями e = 0.1, ω = 120, точность наблюдений 10–5.

Скачать (56KB)

© Российская академия наук, 2024

Согласие на обработку персональных данных с помощью сервиса «Яндекс.Метрика»

1. Я (далее – «Пользователь» или «Субъект персональных данных»), осуществляя использование сайта https://journals.rcsi.science/ (далее – «Сайт»), подтверждая свою полную дееспособность даю согласие на обработку персональных данных с использованием средств автоматизации Оператору - федеральному государственному бюджетному учреждению «Российский центр научной информации» (РЦНИ), далее – «Оператор», расположенному по адресу: 119991, г. Москва, Ленинский просп., д.32А, со следующими условиями.

2. Категории обрабатываемых данных: файлы «cookies» (куки-файлы). Файлы «cookie» – это небольшой текстовый файл, который веб-сервер может хранить в браузере Пользователя. Данные файлы веб-сервер загружает на устройство Пользователя при посещении им Сайта. При каждом следующем посещении Пользователем Сайта «cookie» файлы отправляются на Сайт Оператора. Данные файлы позволяют Сайту распознавать устройство Пользователя. Содержимое такого файла может как относиться, так и не относиться к персональным данным, в зависимости от того, содержит ли такой файл персональные данные или содержит обезличенные технические данные.

3. Цель обработки персональных данных: анализ пользовательской активности с помощью сервиса «Яндекс.Метрика».

4. Категории субъектов персональных данных: все Пользователи Сайта, которые дали согласие на обработку файлов «cookie».

5. Способы обработки: сбор, запись, систематизация, накопление, хранение, уточнение (обновление, изменение), извлечение, использование, передача (доступ, предоставление), блокирование, удаление, уничтожение персональных данных.

6. Срок обработки и хранения: до получения от Субъекта персональных данных требования о прекращении обработки/отзыва согласия.

7. Способ отзыва: заявление об отзыве в письменном виде путём его направления на адрес электронной почты Оператора: info@rcsi.science или путем письменного обращения по юридическому адресу: 119991, г. Москва, Ленинский просп., д.32А

8. Субъект персональных данных вправе запретить своему оборудованию прием этих данных или ограничить прием этих данных. При отказе от получения таких данных или при ограничении приема данных некоторые функции Сайта могут работать некорректно. Субъект персональных данных обязуется сам настроить свое оборудование таким способом, чтобы оно обеспечивало адекватный его желаниям режим работы и уровень защиты данных файлов «cookie», Оператор не предоставляет технологических и правовых консультаций на темы подобного характера.

9. Порядок уничтожения персональных данных при достижении цели их обработки или при наступлении иных законных оснований определяется Оператором в соответствии с законодательством Российской Федерации.

10. Я согласен/согласна квалифицировать в качестве своей простой электронной подписи под настоящим Согласием и под Политикой обработки персональных данных выполнение мною следующего действия на сайте: https://journals.rcsi.science/ нажатие мною на интерфейсе с текстом: «Сайт использует сервис «Яндекс.Метрика» (который использует файлы «cookie») на элемент с текстом «Принять и продолжить».