ε-Fe Electrical Resistivity at High Pressures of Stepwise Shock Compression
- Authors: Molodets A.M.1, Golyshev A.A.1
-
Affiliations:
- Institute of Problems of Chemical Physics, Russian Academy of Sciences
- Issue: No 4 (2023)
- Pages: 39-52
- Section: Articles
- URL: https://ogarev-online.ru/0002-3337/article/view/139017
- DOI: https://doi.org/10.31857/S0002333723040087
- EDN: https://elibrary.ru/TLSYVS
- ID: 139017
Cite item
Full Text
Abstract
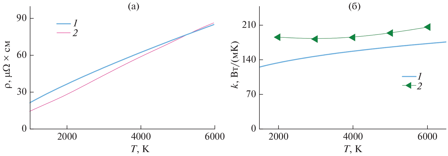
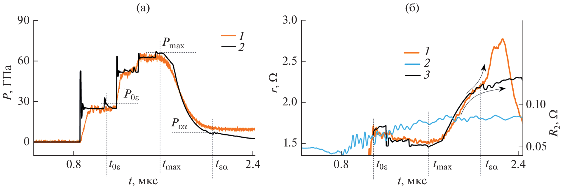
In situ electrical resistivity measurements are performed on samples of iron with a hexagonal close–packed lattice (ε–Fe), compressed and heated by stepwise shock loading. Equations of state for ε-Fe are constructed. The obtained experimental results are mathematically simulated in the hydrocode based on the developed equations of state. The modeling results are used to reconstruct the volumetric–temperature dependence of the ε–Fe electrical resistivity at pressures of ≈20–70 GPa and temperatures of ≈750–950 K. The volume–temperature dependence of the ε-Fe thermal conductivity coefficient is calculated according to the Wiedemann–Franz law. The results obtained for the electrical and thermal conductivity of shock compressed and heated ε-Fe are compared with literature experimental and theoretical data for iron and silicon iron.
About the authors
A. M. Molodets
Institute of Problems of Chemical Physics, Russian Academy of Sciences
Author for correspondence.
Email: molodets@icp.ac.ru
Russia, 142432, Chernogolovka
A. A. Golyshev
Institute of Problems of Chemical Physics, Russian Academy of Sciences
Email: molodets@icp.ac.ru
Russia, 142432, Chernogolovka
References
- Ададуров Г.А. Экспериментальное исследование химических процессов в условиях динамического сжатия // Успехи химии. 1986. Т. 55. Вып. 4. С. 555–578.
- Голышев А.А., Молодец А.М. Электросопротивление полимерной изоляции в мегабарном диапазоне давлений ударного сжатия // Физика горения и взрыва. 2013. Т. 49. № 2. С. 106–112.
- Ким В.В., Молодец А.М. Программа для расчета волновых взаимодействий и термодинамического состояния многослойных мишеней при одномерном ударном нагружении СТАГ. Свидетельство о государственной регистрации программы для ЭВМ № 2016616914. 22.06.2016 г.
- Молодец А.М., Шахрай Д.В., Савиных А.С., Голышев А.А., Ким В.В. Уравнения состояния политетрафторэтилена для расчета его ударного сжатия в мегабарном диапазоне давлений // Физика горения и взрыва. 2013. Т. 49. № 6. С. 121–129.
- Молодец А.М. Температурная зависимость откольной прочности и уравнение состояния аустенитной хромоникелевой стали 18–10 // Физика твердого тела. 2015. Т. 57. Вып. 10. С. 1992–1997.
- Молодец А.М. Уравнения состояния мусковита при высоких давлениях и температурах // Физика Земли. 2022. № 1. С. 130–139.
- Молодец А.М. Шахрай Д.В., Голышев А.А. Полуэмпирическое описание теплофизических свойств дейтерида лития при высоких давлениях и температурах // Теплофизика высоких температур. 2017. Т. 55. № 4. С. 523–527.
- Молодец А.М., Голышев А.А. Объемно-температурная зависимость электро- и теплофизических свойств α-железа при высоких давлениях и температурах // Журн. технической физики. 2021 Т. 91. Вып. 9. С. 1403–408.
- Молодец А.М., Голышев А.А., Емельянов А.Н., Козлов А.А. Магнитные превращения и полиморфный переход // Журн. технической физики. 2021. Т. 91. Вып. 5. С. 803–807.
- Bi Y., Tan H., Jing F. Electrical Conductivity of Iron under ShockCompression up to 200 GPa // J. Phys.: Condensed Matter. 2002. V. 14(44). P. 10849–10854.
- Brown J.M., Fritz J.N., Hixson R.S. Hugoniot data for iron // J. Applied Physics. 2000. V. 88. № 9. P. 5496–5498.
- Dewaele A., Loubeyre P., Occelli F., Mezouar M., Dorogokupets P. I., Torrent M. Quasihydrostatic Equation of State of Iron above 2 Mbar // Phys. Rev. Lett. 2006. V. 97. P. 215504.
- Gomi H., Ohta K., Hirose K., Labrosse S., Caracas R., Verstraete M.J., Hernlund J.W. The high conductivity of iron and thermal evolution of the Earth’s core // Physics of the Earth and Planetary Interiors. 2013. V. 224. P. 88–103.
- Grant S.C., Ao T., Seagle C.T., Porwitzky A.J., Davis J.-P., Cochrane K.R., Dolan D.H., Lin J.-F., Ditmire T., Bernstein A.C Equation of state measurements on iron near the melting curve at planetary core conditions by shock and ramp compressions // J. Geophysical Research: Solid Earth. 2021. V. 126. № 3. P. e2020JB020008.
- Hasegawa A., Yagi T., Ohta K. Combination of pulsed light heating thermoreflectance and laserheated diamond anvil cell for in-situ high pressure-temperature thermal diffusivity measurements // Rev. Sci. Instrum. 2019. V. 90. P. 074901(1-8).
- Johnson P.C., Stein B.A., Davis R.S. Temperature dependence of the shock induced transformation in iron // J. Appl. Phys. 1962. V. 33. P. 557–560.
- Keeler R.N., Mitchel A.C. Electrical conductivity, demagnetization, and the high-pressure phase transition in shock-compressed Iron // Solid State Communications. 1969. V. 7. P. 271–274.
- Kerley G.I. Multiphase equation of state for iron. Tech. Rep. SAND93-0027. Sandia 613 National Laboratories. Albuquerque. NM. 1993.
- Mao H.-K., Wu Y., Chen L.C., Shu J.F., Jephcoat A.P. Static Compression of Iron to 300 GPa and Fe0.8Ni0.2 Alloy to 260 GPa: Implications for Compression of the Core // J. Geophysical Research. 1990. V. 95. № B13. P. 21.737–21.742.
- Ohta K., Nishihara Y., Sato Y., Hirose K., Takashi Yagi T., Saori I. Kawaguchi S.I.,Hirao N., Ohishi Y. An Experimental Examination of Thermal Conductivity Anisotropy in hcp Iron // Frontiers in Earth Science. 2018. V. 6. Article 176.
- Seagle C.T., Cottrell E., Fei Y., Hummer D.R., Prakapenka V.B. Electrical and thermal transport properties of iron and iron-silicon alloy at high pressure // Geophys. Res. Lett. 2013. V. 40. P. 5377–5381.
- Vocadlo L. Mineralogy of the Earth – The Earth’s core: Iron and iron alloys. Treatise on Geophysics. Mineral Physics / G.D. Price (ed.). Oxford: Elsevier. 2007. V. 2. P. 91–120.
- Xu J., Zhang P., Haule K., Minar J., Wimmer S., Ebert H., Cohen R.E. Thermal Conductivity and Electrical Resistivity of Solid Iron at Earth’s Core Conditions from First Principles // Physical Review Letters. 2018. V. 121. P. 096601(1-6).
- Zhang Y., Hou M., Liu G., Zhang Ch., Prakapenka V.B., Greenberg E., Fei Y., Cohen R.E., Lin J.F. Reconciliation of Experiments and Theory on Transport Properties of Iron and the Geodynamo // Physical Review Letters. 2020. V. 125. P. 078501(1-7).
- Жарков В.Н. Физика земных недр. М.: ООО “Наука и образование”. 2012. 384 с.
- Hirose K., Wood B., Vočadlo L. Light elements in the Earth’s core // Nature Reviews. Earth & Environment. 2021. V. 2. P. 645–657.
- Zhang Y., Luo K, Hou M., Driscoll P., Salke N.P., Minar J., Prakapenka V. B., Greenberg E., Hemley R.J., Cohen R.E., Lin J.F. Thermal conductivity of Fe-Si alloys and thermal stratification in Earth’s core // PNAS. 2022. V. 119. No. 1 P. 2119001119.
- Ohta K., Kuwayama Y., Hirose K., Shimizu K., Ohishi Y. Experimental determination of the electrical resistivity of iron at Earth’s core conditions // Nature. 2016. V. 534. P. 95–98.
- Yang F., Hu X., and Fei Y. In situ measurements of electrical resistivity of metals in a cubic multi-anvil apparatus by van der Pauw method // Rev. Sci. Instrum. 2022. V.93. P. 053902(1-7).
- Набатов С.С, Дрёмин А.Н., Постнов В.И., Якушев В.В. Измерением электропроводности серы при сверхвысоких динамических давлениях // Письма в ЖЭТФ. 1979. Т. 29. вып. 7. С. 407–410.
- Basu A., Field M.R., McCulloch D.G., Boehler R. New measurement of melting and thermal conductivity of iron close to outer core conditions // Geoscience Frontiers. 2020. V. 11. P. 565–568.
Supplementary files












