Энергомассовые и теплоэлектрические характеристики преобразователя тока, выполненного на приборах плазменной электроэнергетики
- Авторы: Онуфриева Е.В.1, Онуфриев В.В.1
-
Учреждения:
- Федеральное государственное бюджетное образовательное учреждение высшего образования “Московский государственный технический университет имени Н.Э. Баумана (национальный исследовательский университет)”
- Выпуск: № 6 (2023)
- Страницы: 31-43
- Раздел: Статьи
- URL: https://ogarev-online.ru/0002-3310/article/view/162288
- DOI: https://doi.org/10.31857/S0002331023060043
- EDN: https://elibrary.ru/QDSWJR
- ID: 162288
Цитировать
Полный текст
Аннотация
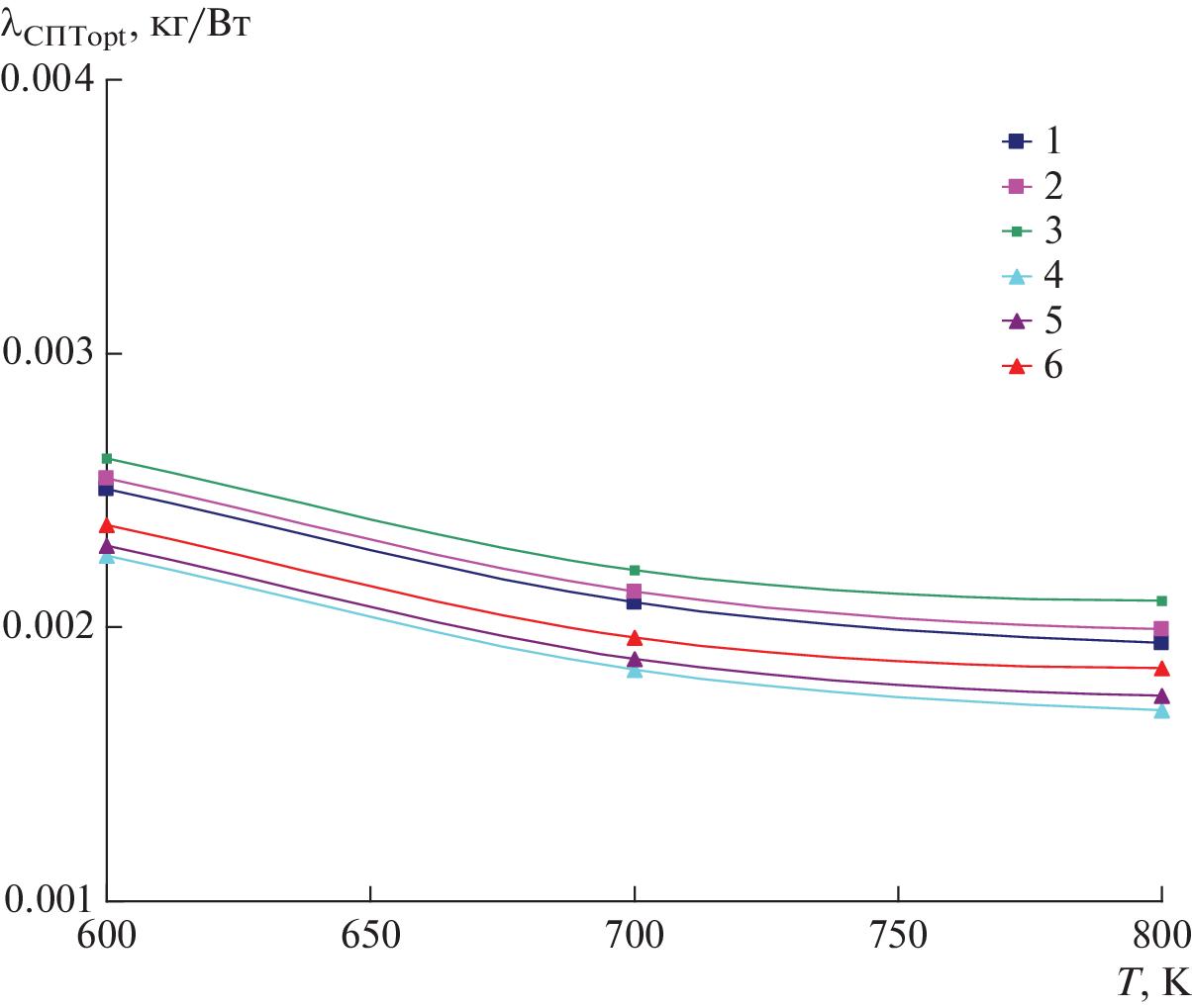
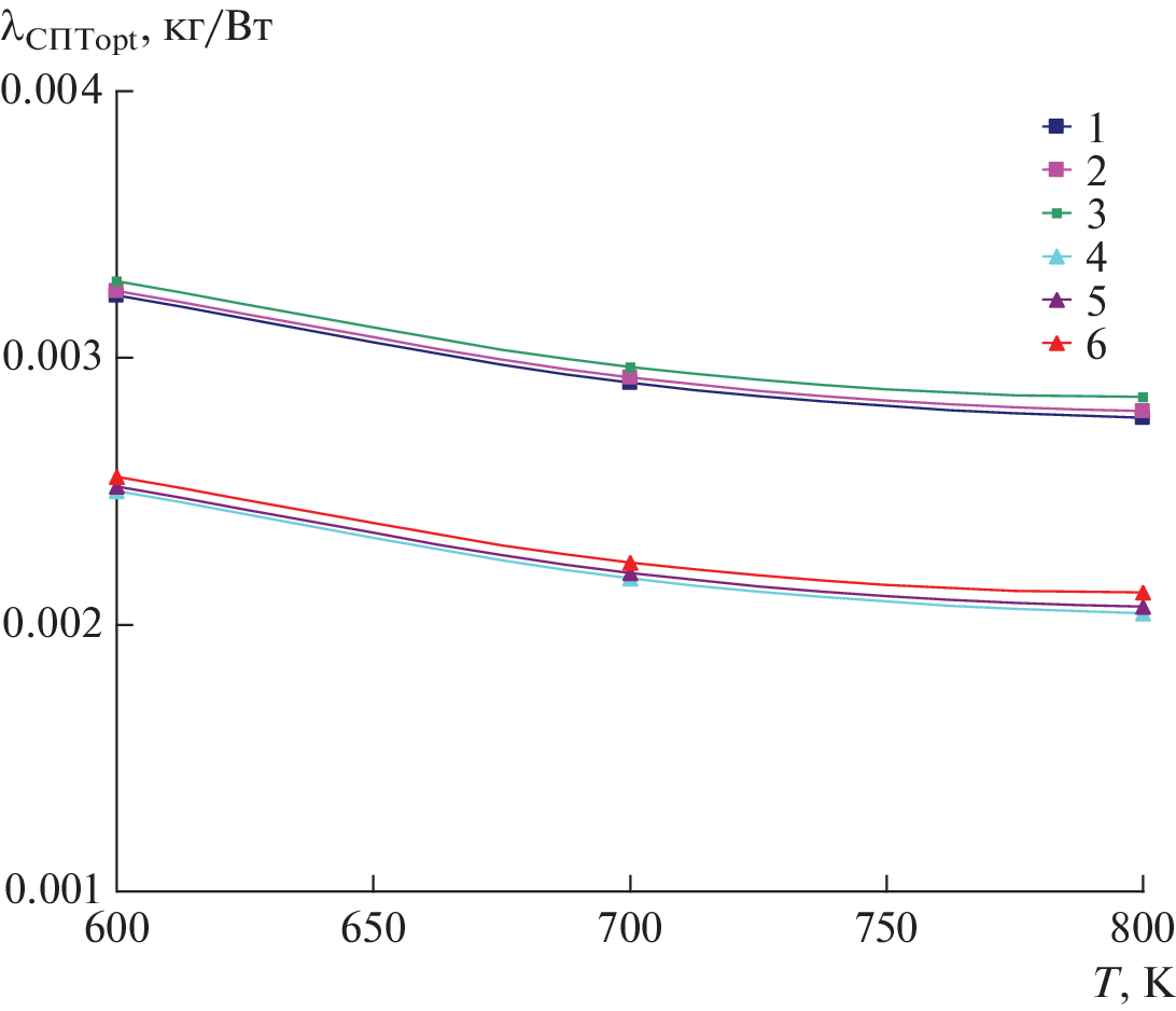
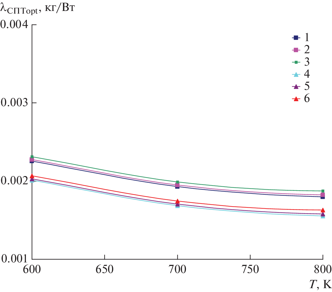
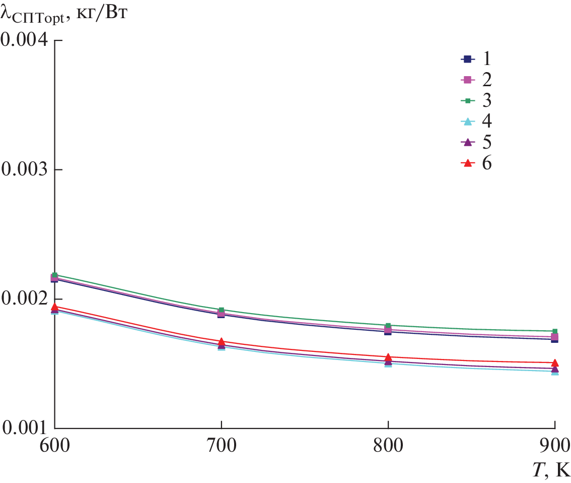
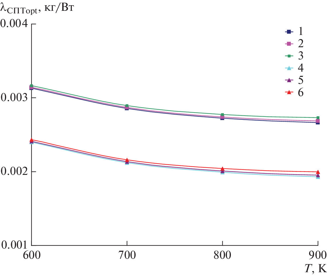
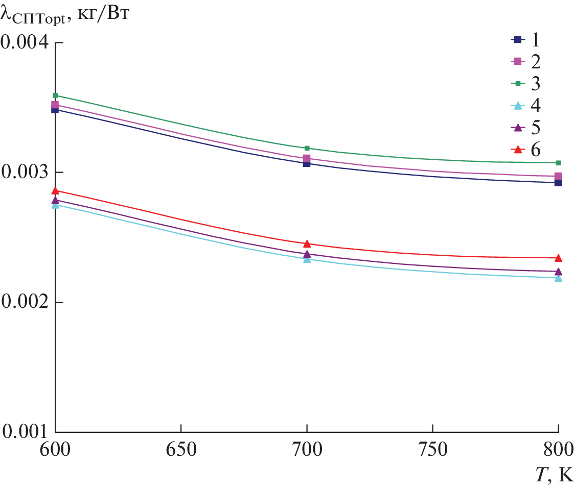
В космических энергодвигательных установках (ЭДУ) на основе низковольтного источника электроэнергии и высоковольтных электроракетных двигателей необходима система преобразования тока (СПТ). В качестве одного из элементов перспективных высокотемпературных СПТ рассматриваются высокотемпературные плазменные термоэмиссионные вентили (ВПТВ) плазменной электроэнергетики – сеточные ключевые элементы (СКЭ) и высоковольтные плазменные термоэмиссионные диоды (ВПТД). В работе проведено моделирование энергомассовых характеристик СПТ, построенной на СКЭ и ВПТД, использующих тепловые трубы (ТТ) для охлаждения, определены температурные режимы, в которых достигается минимальная удельная масса преобразователя тока. Определены значения удельной массы. Результаты работы могут быть использованы при разработке новых высокотемпературных СПТ космических энергодвигательных установок для электрической мощности от десятков до тысячи киловатт.
Об авторах
Е. В. Онуфриева
Федеральное государственное бюджетное образовательное учреждение высшего образования “Московский государственный технический университет имени Н.Э. Баумана(национальный исследовательский университет)”
Автор, ответственный за переписку.
Email: onufryev@bmstu.ru
Россия, Москва
В. В. Онуфриев
Федеральное государственное бюджетное образовательное учреждение высшего образования “Московский государственный технический университет имени Н.Э. Баумана(национальный исследовательский университет)”
Email: onufryev@bmstu.ru
Россия, Москва
Список литературы
- Андреев П.В., Жаботинский Е.Е., Никонов А.М. Перспективы использования термоэмиссионных ЯЭУ для межорбитальных перелетов космических аппаратов в околоземном пространстве // Атомная энергия. 1992. Т. 73. № 5. С. 346–350.
- Использование электроядерных установок в перспективной ядерной энергетике / Г.В. Киселев, И.В. Чувило, О.В. Шведов и др. //Атомная энергия. 1994. Т. 77. № 3. С. 167–174.
- Грязнов Г.М. Космическая атомная энергетика и новые технологии (записки директора). М.: ФГУП “ЦНИИатоминформ”, 2007.
- Пупко В.Я. История работ по летательным аппаратам на ядерной энергии для космических и авиационных установок в ГНЦ РФ ФЭИ. Обнинск: ФЭИ, 2002.
- Проблемы космической энергетики и роль ЯЭУ в их решении / Васильковский В.С., Андреев П.В., Зарицкий Г.А., Пономарев-Степной Н.Н. и др. Ядерная энергетика в космосе. В сб. докладов в 3-х т. Т. 1. М.: Изд. НИКИЭТ, 2005. С. 20–25.
- Thornton R.D. Power Management and Distribution Equipment Developed for Space Applications// 26-th International Energy Conversion Engineering Conference (IECEC). Boston MS, 1991. V. II. P. 162–167.
- Requirements and Design of a 30 kW DC-DC Converter for Space – Based Radar Applications / P.M. Anderson, S.E. Lofton, R.W. Ericson, A.F. Hernandez, G.L. Fronista // 26-th International Energy Conversion Engineering Conference (IECEC). Boston MS, 1991. V. II. P. 184–189.
- Rose M.F. High Energy Density Capacitors for Space Power Conditions // 24-th InternationalEnergy Conversion Engineering Conference (IECEC). Washington DC, August 6–11 1989. V. III. P. 1059–1066.
- Mac’Lean D. The MSPICE Simulation of Saturating Transformer // 24-th International Energy Conversion Engineering Conference (IECEC). Washington DC, August 6–11 1989. V. I. P. 105–110.
- Глибицкий М.М. Системы питания и управления электрическими ракетными двигателями. М.: Машиностроение, 1981. 136 с.
- Онуфриева Е.В., Синявский В.В., Онуфриев В.В. Высокотемпературные системы преобразования тока перспективных космических энергодвигательных установок // Известия РАН. Энергетика. 2009. № 4. С. 137–144.
- Онуфриева Е.В., Алиев И.Н., Онуфриев В.В. О выборе оптимального температурного режима преобразователя тока космической энергодвигательной установки // Известия вузов. Машиностроение. 2014. № 7. С. 10–18.
- Импульсное управление током сильноточного низковольтного разряда на смеси паров цезия и бария / В.Б. Каплан, А.М. Марциновский, А.С. Мустафаев и др. // Журнал технической физики. 1977. Т. 47. Вып. 10. С. 2060–2068.
- Бакшт Ф.Г., Костин А.А. Теория сеточных ключевых элементов // Журнал технической физики. 1991. Т. 61. В. 12. С. 29–35.
- Onufriev V.V., Grishin S.D. Experimental Investigation of Electric Strength to Inverse Arc Breakdown of a Thermionic Diode with Cesium Filling // High Temperature. 1996. T. 34. № 3. C. 477–480.
- Onufriyev V.V. The Results of Investigations of High Temperature High Voltage Thermion Diode // International Energy Conversion Engineering Conference. (IECEC 2000): Proceeding. – Las Vegas (NV), 2000. – P. 290–296.
- Onufriyev V.V. Experimental Investigation of High Temperature High Voltage Thermionic Diode for the Space Power Nuclear Reactor // Space Technology and Applications International Forum (STAIF-2001): Proceeding. Albuquerque (NM), 2001. P. 1136–1141.
- Онуфриев В.В., Лошкарев А.И., Синявский В.В. Электроэнергетические характеристики термоэмиссионного высоковольтного диода для космических энергодвигательных установок // Известия РАН. Энергетика. 2006. № 1. С. 87–97.
- Физические основы тепловых труб / М.Н. Ивановский, В.П. Сорокин, И.В. Ягодкин. Москва: Атомиздат. 1978. – 256 с.
- Богомолов И.В., Кузин Г.А., Юрченко А.А. Экспериментальное исследование высокотемпературных вентилей на большие плотности тока // Всес. конф. по термоэмиссионному методу преобразования тепловой энергии в электрическую: Тезисы доклада. Обнинск, 1979. С. 96.
Дополнительные файлы










