Limiting and Binary Schemes of Vapor Bubble Growth in an Infinite Volume of Liquid
- Authors: Zudin Y.В.1, Urtenov D.S.1
-
Affiliations:
- National Research Centre “Kurchatov Institute”
- Issue: No 5 (2023)
- Pages: 60-78
- Section: Articles
- URL: https://ogarev-online.ru/0002-3310/article/view/136963
- DOI: https://doi.org/10.31857/S0002331023050072
- EDN: https://elibrary.ru/WZNIWS
- ID: 136963
Cite item
Full Text
Abstract
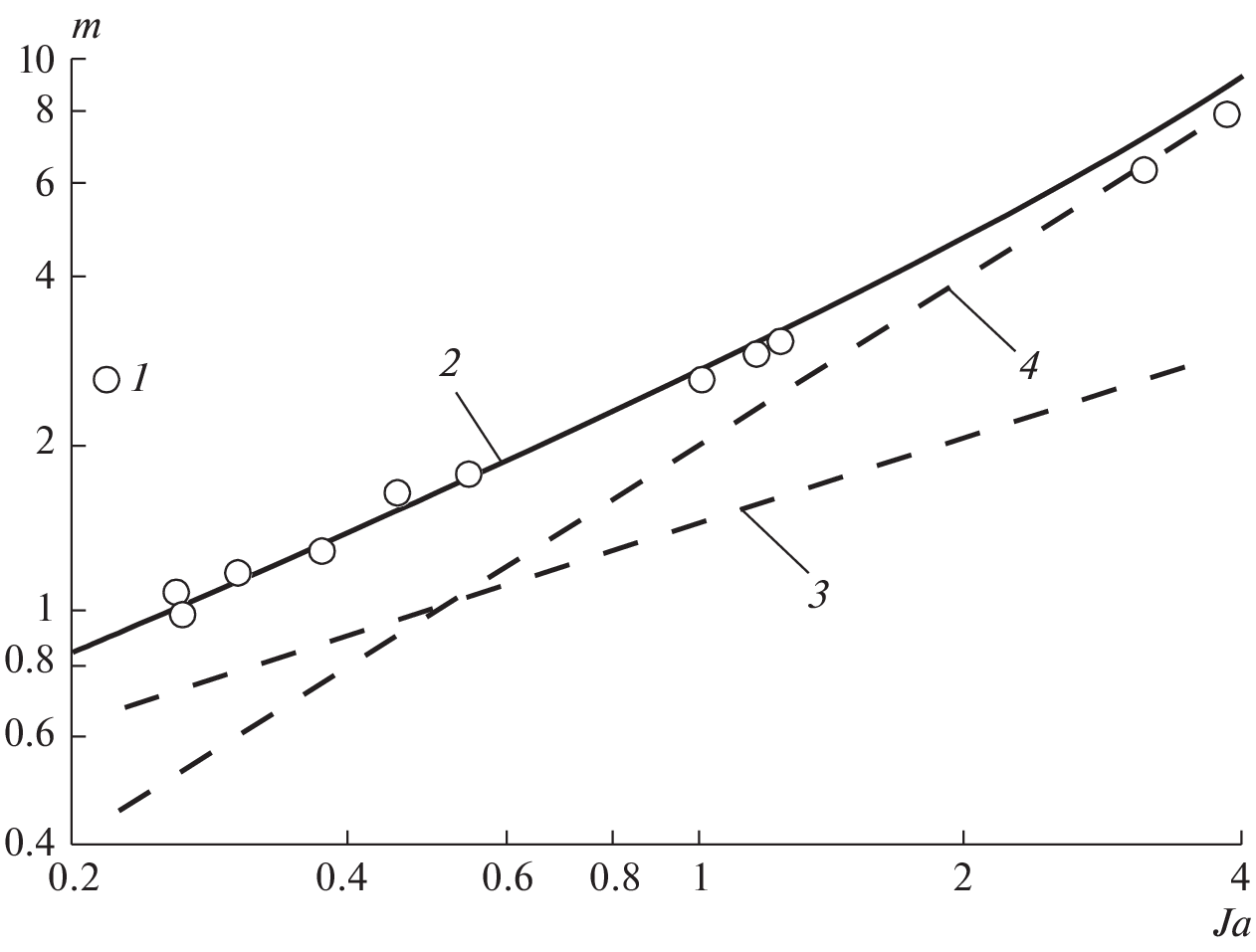
The problem of spherically symmetric growth of a vapor bubble in an infinite volume of a uniformly superheated liquid is considered. The concept of limiting growth schemes, each of which is determined by the influence of a single physical factor, is put forward. An analytical approximation of the Scriven integral is proposed, its asymptotics are analyzed. Analytical solutions for binary growth schemes with due account of the influence of two physical factors on bubble growth are obtained.
About the authors
Yu. В. Zudin
National Research Centre “Kurchatov Institute”
Author for correspondence.
Email: yzudin@gmail.com
Russia, Moscow
D. S. Urtenov
National Research Centre “Kurchatov Institute”
Email: yzudin@gmail.com
Russia, Moscow
References
- Prosperetti A. Bubbles. Phys. Fluids. 2004. Vol. 16. Paper 1852.
- Lohse D. Bubble Puzzles. Nonlinear Phenomena in Complex Systems. 2006. V. 9. № 2. P. 125–132.
- Besant W.H. Hydrostatics and hydrodynamics. London: Cambridge University Press Art. 1859. Art. 158.
- Brennen C.E. Cavitation and Bubble Dynamics. Oxford: Oxford University Press. 1995. 282 p.
- Prosperetti A., Plesset M.S. Vapor-bubble growth in a superheated liquid. Journal of Fluid Mechanics. 1978. V. 85. № 2. P. 349–368.
- Stojanovic A.D., Belosevic S.V., Crnomarkovic N.D., Tomanovic I.D., Milicevic A.R. Nucleate pool boiling heat transfer: Review of models and bubble dynamics parameters. Thermal Science. 2022. V. 26. № 1. P. 157–174.
- Straub J. Boiling heat transfer and bubble dynamics in microgravity. Advances in Heat Transfer. 2001. V. 35. P. 57–172.
- Picker G. Nicht-Gleichgewichts-Effekte beim Wachsen und Kondensieren von Dampfblasen. Dissertation. Technische Universität München. München: 1998.
- Лабунцов Д.А. Современные представления о механизме пузырькового кипения жидкостей. В кн.: Теплообмен и физическая газодинамика: М.: Изд-во АН СССР. С. 98–115. 1974.
- Муратова Т.М., Лабунцов Д.А. Кинетический анализ процессов испарения и конденсации. Теплофизика высоких температур. 1969. Т. № 5. С. 959–996.
- Scriven L.E. On the dynamics of phase growth. Chem. Eng. Sci. 1959. V. 10. № 1/2. P. 1–14.
- Авдеев А.А., Зудин Ю.Б. Тепловая энергетическая схема роста парового пузыря. Теплофизика высоких температур. 2002. Т. 40. № 2. С. 292–299.
- Plesset M.S., Zwick S.A. The growth of vapor bubbles in superheated liquids. J. Appl. Phys. 1954. V. 25. P. 493–500.
- Birkhoff G., Margulis R., Horning W. Spherical bubble growth. Phys. Fluids. 1958. V. 1. P. 201−204.
- Карташов Э.М. Аналитические методы в теории теплопроводности твердых тел. Учебное пособие. 1985. 480 с.
- Карташов Э.М. Теплопроводность при переменном относительном коэффициенте теплообмена. Известия РАН. Энергетика. 2015. № 2. С. 138–149.
- Winter J. Kinetik des Blasenwachstums. Dissertation. Technische Universität München. München: 1997.
- Shepherd J.E., Sturtevant B. Rapid evaporation at the superheat limit. J. Fluid Mech. 1982. V. 121. P. 379–402.
- Зудин Ю.Б. Бинарные схемы роста парового пузыря. Инженерно-физический журнал. 2015. Т. 88. № 3. С. 559–569.
- Зудин Ю.Б., Уртенов Д.С., Устинов В.С. Неравновесные эффекты на межфазной границе. М.: Изд-во “Перо”. 2021.
Supplementary files













