Thermodynamic Analysis of Semi-Closed Cycles with Oxy-Fuel Combustion and Carbon Dioxide-Steam Working Fluid
- Authors: Kindra V.O.1, Komarov I.I.1, Osipov S.K.1, Zlyvko O.V.1, Naumov V.Y.1
-
Affiliations:
- National Research University “Moscow Power Engineering Institute”
- Issue: No 3 (2023)
- Pages: 18-33
- Section: Articles
- URL: https://ogarev-online.ru/0002-3310/article/view/136949
- DOI: https://doi.org/10.31857/S0002331023030056
- EDN: https://elibrary.ru/TAMVRV
- ID: 136949
Cite item
Full Text
Abstract
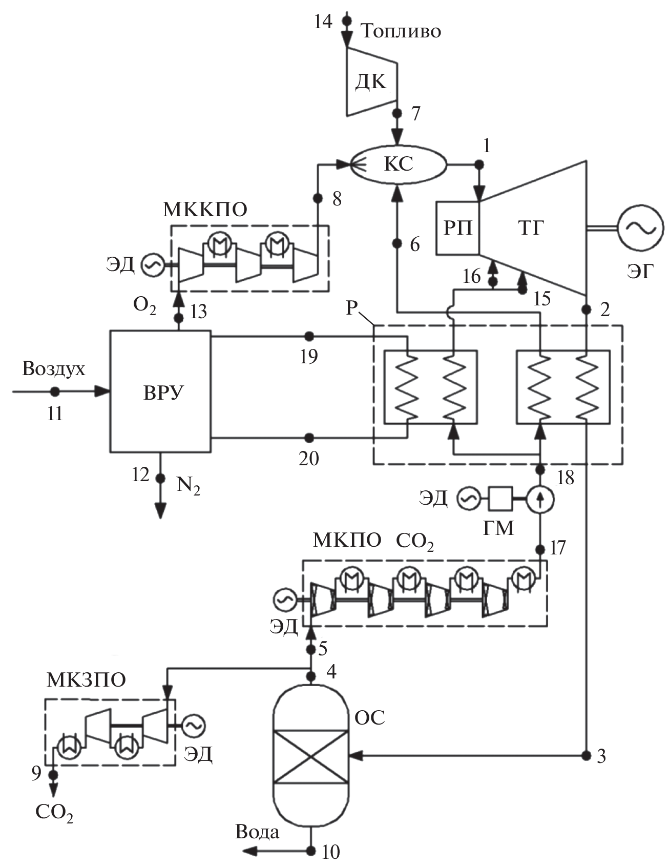
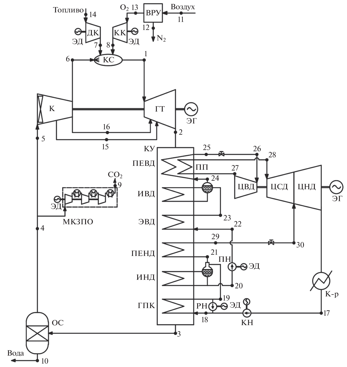
Reducing emissions of harmful substances during the production of electricity at thermal power plants is possible by the transition to semi-closed gas turbine cycles with oxy-fuel combustion and carbon dioxide-steam working fluid. Their main advantages compared with closed Rankine cycles with water vapor and open Brayton cycles with combustion products of the air-fuel mixture are the absence of the toxic substances formation danger and the effective separation of working fluid components based on the thermodynamic principle, which allows to subsequently dispose of high-purity carbon dioxide. This paper presents the results of the energy performance thermodynamic analysis of the most known oxy-fuel combustion power cycles with a carbon dioxide-steam working fluid. A technique for modeling thermal schemes of promising power units is described in detail, taking into account losses for cooling high-temperature carbon dioxide turbines, energy costs for the production and compression of oxygen, as well as compression of carbon dioxide before disposal. Based on the results of mathematical modeling, it was found that the net electrical efficiency for the semi-closed combined cycle with oxy-fuel combustion can reach 44.5% at a gas turbine inlet temperature of 1400°C, and 43.2% for the Allam cycle at 1100°C.
About the authors
V. O. Kindra
National Research University “Moscow Power Engineering Institute”
Author for correspondence.
Email: kindra.vladimir@yandex.ru
Russia, Moscow
I. I. Komarov
National Research University “Moscow Power Engineering Institute”
Email: kindra.vladimir@yandex.ru
Russia, Moscow
S. K. Osipov
National Research University “Moscow Power Engineering Institute”
Email: kindra.vladimir@yandex.ru
Russia, Moscow
O. V. Zlyvko
National Research University “Moscow Power Engineering Institute”
Email: kindra.vladimir@yandex.ru
Russia, Moscow
V. Yu. Naumov
National Research University “Moscow Power Engineering Institute”
Email: kindra.vladimir@yandex.ru
Russia, Moscow
References
- Pata U.K. Linking renewable energy, globalization, agriculture, CO2 emissions and ecological footprint in BRIC countries: A sustainability perspective // Renewable Energy. 2021. V. 173. P. 197–208.
- Emissions from public electricity and heat production-explanatory indicators (ENER 009) – European Environment Agency [Electronic resource]: Indicator Specification. URL: https://www. eea.europa.eu/data-and-maps/indicators/emissions-co2-so2-nox-from-1 (accessed: 17.06.2022).
- US EPA OAR. Sources of Greenhouse Gas Emissions [Electronic resource]: Overviews and Factsheets. 2015. URL: https://www.epa.gov/ghgemissions/sources-greenhouse-gas-emissions (accessed: 17.06.2022).
- Jacobson M.Z. The health and climate impacts of carbon capture and direct air capture // Energy Environ. Sci. 2019. V. 12. № 12. P. 3567–3574.
- Rogalev A. et al. Research and Development of the Oxy-Fuel Combustion Power Cycles with CO2 Recirculation // Energies. 2021. V. 14. № 10. P. 2927.
- Allam R. et al. Demonstration of the Allam Cycle: An Update on the Development Status of a High Efficiency Supercritical Carbon Dioxide Power Process Employing Full Carbon Capture // Energy Procedia. 2017. V. 114. P. 5948–5966.
- Allam R.J. et al. High Efficiency and Low Cost of Electricity Generation from Fossil Fuels While Eliminating Atmospheric Emissions, Including Carbon Dioxide // Energy Procedia. 2013. V. 37. P. 1135–1149.
- Aspen Technology Inc. Aspen Plus [Electronic resource]: USA. 2013. URL: https://www.aspentech.com/en/products/engineering/aspen-plus (accessed: 19.07.2021).
- Рогалев А. и др. Исследование экологически безопасных энергетических комплексов с кислородным сжиганием топлива // Новое в российской электроэнергетике. 2019. № 8. P. 6–25.
- Yang H. et al. Evaluation of design performance of the semi-closed oxy-fuel combustion combined cycle // Journal of Engineering for Gas Turbines and Power. 2012. V. 134. № 11.
- Kindra V.O. et al. Parametric optimization of the semi-closed oxy-fuel combustion combined cycle // J. Phys.: Conf. Ser. 2020. V. 1683. № 5. P. 052028.
- Rogalev A. et al. Thermodynamic optimization and equipment development for a high efficient fossil fuel power plant with zero emissions // Journal of Cleaner Production. 2019. V. 236. P. 117592.
- Трухний А.Д. Парогазовые установки электростанций: учебник для вузов. М.: Издательство МЭИ, 2017. P. 675.
- Choi B.S. Influence of a recuperator on the performance of the semi-closed oxy-fuel combustion combined cycle // Applied Thermal Engineering. 2017. P. 11.
- Mitchell C. et al. An initial assessment of the value of Allam Cycle power plants with liquid oxygen storage in future GB electricity system // International Journal of Greenhouse Gas Control. 2019. V. 87. P. 1–18.
- Scaccabarozzi R., Gatti M., Martelli E. Thermodynamic analysis and numerical optimization of the NET Power oxy-combustion cycle // Applied Energy. 2016. V. 178. P. 505–526.
- Zhao Y. et al. Parametric study of a direct-fired supercritical carbon dioxide power cycle coupled to coal gasification process // Energy Conversion and Management. 2018. V. 156. P. 733–745.
- Lemmon E.W. et al. NIST Standard Reference Database 23: Reference Fluid Thermodynamic and Transport Properties-REFPROP, Version 10.0, National Institute of Standards and Technology. 2018.
- Bertini M. et al. Evaluation of the property methods for pure and mixture of CO2 for power cycles analysis // Energy Conversion and Management. 2021. V. 245. P. 114568.
- White C.W., Weiland N.T. Evaluation of Property Methods for Modeling Direct-Supercritical CO2 Power Cycles // Journal of Engineering for Gas Turbines and Power. 2018. V. 140. № 1. P. 011701.
- Ануров С.А. Криогенные технологии разделения газов. ООО “АР-Консалт”. М.: Общество с ограниченной ответственностью АР-Консалт, 2017. С. 233.
- Кортиков А., Тарасова Е., Агекян Г. Современные типы воздухоразделительных установок ОАО Криогенмаш для получения технического кислорода // Технические газы. 2010. № 2. С. 31–38.
- Dokhaee E. et al. Simulation of the Allam cycle with carbon dioxide working fluid and comparison with Brayton cycle // Int J Energy Environ Eng. 2021. V. 12. № 3. P. 543–550.
Supplementary files











